医疗器械企业及员工进行商业行贿,在不久之后,将遭受更为严厉的处罚。
《反不正当竞争法》贿赂条款即将大修
2017年6月,全国人大财经委和法工委组织座谈会,对《反不正当竞争法(修订草案)》(以下简称《草案》)征求意见。这被认为,《反不正当竞争法》24年来的首次修订进入最后阶段,修订后新法的推出指日可待。
1993年起,《中华人民共和国反不正当竞争法》实施,为推动市场经济的发展功不可没。然而,20多年过去了,该法已经明显不能再满足经济发展的需要,诸如内容狭窄陈旧、条款缺失、执法权分散且标准不一、处罚力度过弱等问题一一凸显。《反不正当竞争法》的修订十分急迫。
而急需修订、也基本上确定会被修订的条款之一,就是关于商业行贿方面的内容。
在2017年2月全国人大常委会一审并公布的《草案》全文中,可见,无论是关于商业行贿的界定,还是关于对行贿者的处罚措施,都有了很大的变动。
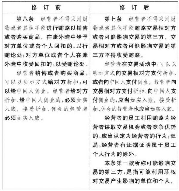
《草案》明确增加规定,经营者除了不能行贿交易相对方,也不得行贿可能影响交易的第三方。被行贿对象认定范围的改变,将带来行贿行为被认定数量的大大增加。
《草案》新增规定,经营者的员工利用贿赂为经营者谋取交易机会或者竞争优势的,应当认定为经营者的行为,经营者有证据证明行贿属于员工个人行为的除外。在这一新修订原则之一,医疗器械销售代表们的行贿行为,也将被认定为是医疗器械企业的公司行为,医疗器械企业也就不能只将销售代表推出去受罚,而自身不受处罚。

《反不正当竞争法》与《草案》内容对比
《草案》在对行贿和受贿者的处罚措施上,删除了“没收违法所得”这一项,但是将罚金金额从1-20万元提高到了10-300万元,还增加了吊销营业执照的处罚情形。

《反不正当竞争法》与《草案》内容对比
显然,针对行贿这一行为,《草案》给了查处不正当竞争行为的权力机构——主要是工商局更大的行政处罚权限,包括医疗器械行业在内的各行业经营者再有行贿行为,被工商查处后,将面临更为严厉的处罚。当然,同样被增加行政处罚力度的,还有收受医疗器械企业贿赂的受贿者一方。
医械企业行贿成本将更高
《反不正当竞争法》即将进行的修订,从任何一个角度来看,对医疗器械企业及销售人员来说,都值得重视。
我国现行《刑法》经历多次修订,但迄今仍存在一个刑事追责“重受贿、轻行贿”的问题,要以行贿罪追究行贿者的刑事责任,首先得达到一定的行贿金额,满足一定的行贿从重情形。
《刑法》对行贿罪的认定,有基本门槛,也有范围限制。在现实生活中,大量的行贿行为实际上也是达不到刑事追责标准的。但是,凡以行贿行为进行利益交换,就是对诚信和公平竞争市场秩序的一种破坏,是具有社会危害性的。
而《反不正当竞争法》赋予工商行政部门的,就是针对达不到入刑标准的行贿行为的行政处罚权限,通过轻于刑罚的行政处罚给予行贿者一定的惩戒。
在近年来,工商查处商业行贿行为的不算多,但也并非没有,比如以下针对医疗器械企业行贿的处罚案例:
2017年5月25日,安徽省合肥市工商局开出罚单,安徽正宜医疗科技有限公司(原合肥市仁信医疗器械有限公司)因在向合肥市第二人民医院销售医疗设备时行贿该院副院长卢满朋现金1万元,而被依据《反不正当竞争法》处于停止违法行为、并罚款3万元的行政处罚。
2016年5月19日,上海市崇明县市场监督管理局开出罚单,上海晟盟医疗器械有限公司为了获取医疗器械销售业务送给江苏省江阴市人民医院医生胡某价值2960元的礼品,依据《反不正当竞争法》,该企业被罚没收违法所得11898.27元、并罚款5万元。
两起案例中,对企业的罚金都没有超过10万元。而要是同样的案例发生在《反不正当竞争法》修订之后,企业被处以的罚金,却会至少10万元,多则百万元。
值得注意的是,在合肥的那起案例中,合肥市工商局是在与司法部门座谈中了解到医械企业存在行贿行为,然后到法院调取了一份受贿判决书,进而查实企业的行贿行为。也即,企业被罚是工商、司法两个部门互通信息的结果。
工商与司法,乃至与卫计、检察机关等的信息共享、联动执法,在近年来也正在成为新的趋势。这种互通有无、协同作战,对医械企业们来说,意味着更多行贿行为被发现、被予以行政处罚或是刑事追责的可能。
在加上《反不正当竞争法》即将进行的修订,一旦新法内容出炉,工商对商业贿赂等不正当竞争行为的查处力度也会更上一个台阶。
可以预料的是,未来,医疗器械企业及其销售代表们“带金销售”的环境会进一步恶化,行贿成本变得更高,行贿被罚可能性也大大增加。


找产品
招代理商
找工作
查数据




