5月14日,国家药品监督管理局发布关于武汉柯瑞迪医疗用品有限公司停产整改的通告。
因生产质量管理体系存在两项严重缺陷以及8项一般缺陷,国家药品监督管理局责成湖北省食品药品监督管理局依法责令该企业立即停产整改,并召回相关产品。
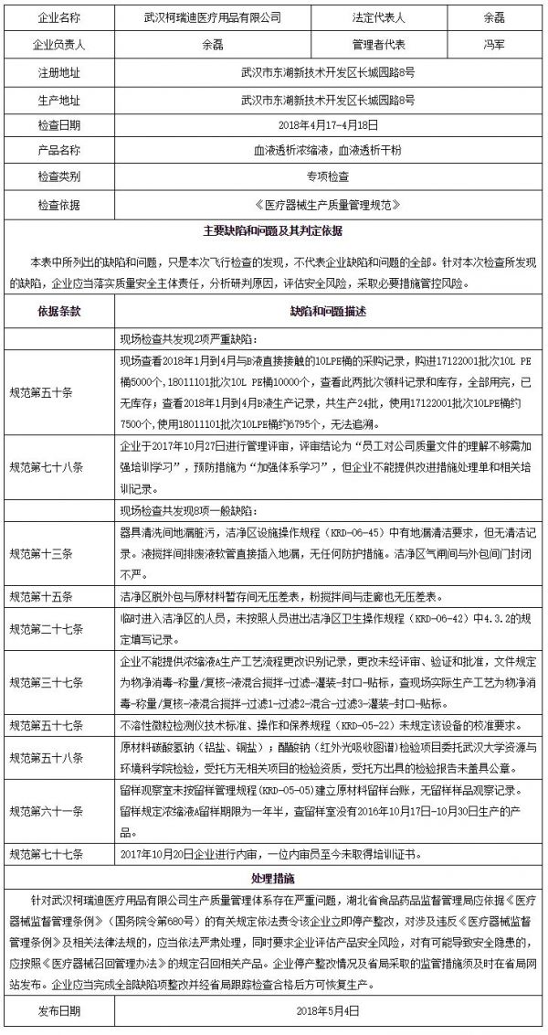
对该公司的飞检通报显示,其中,两项严重缺陷为:
1、现场查看企业2018年1—4月与B液直接接触的10L PE桶的采购记录,显示企业购进17122001批次10L PE桶5000个,18011101批次10L PE桶10000个,查看此两批次领料记录和库存,显示全部用完,已无库存,但企业2018年1—4月B液生产记录显示共生产24批,使用17122001批次10LPE桶约7500个,使用18011101批次10L PE桶约6795个,与领料记录和库存情况不符,无法追溯,不符合《规范》中每批(台)产品均应当有生产记录,并满足可追溯的要求。
2、企业于2017年10月27日进行管理评审,评审结论为“员工对公司质量文件的理解不够需加强培训学习”,预防措施为“加强体系学习”,但企业现场不能提供改进措施处理单和相关培训记录,不符合《规范》中企业应当定期开展管理评审,对质量管理体系进行评价和审核,以确保其持续的适宜性、充分性和有效性的要求。
公开资料显示,武汉柯瑞迪医疗用品有限公司成立于2012年,主要从事血液透析浓缩液和透析粉的生产和销售。2015 年取得中华人民共和国医疗器械注册证后,2016年 6 月开始生产相关透析粉、液并推向市场。
2017年7月3日,A股上市公司广东宝莱特医用科技股份有限公司发布增资公告,合计使用自有资金约1238万元增资柯瑞迪,交易完成后,宝莱特占柯瑞迪62.08%的股权,将其收至麾下,成为宝莱特控股子公司。
附件:
对武汉柯瑞迪医疗用品有限公司飞行检查通报 


找产品
招代理商
找工作
查数据




