继5月份国家药品监督管理局对一批械企飞检后,6月份,国家药监局再出手,飞检了6家械企,大有“每月一飞检”的节奏。
昨天,国家药品监督管理局网站发布对6家医疗器械生产企业的飞检通报,飞检产品包括覆膜胆道支架、主动脉覆膜支架、纯钛人工牙种植体、二氧化碳激光治疗机、一次性使用弧形切割吻(缝)合器等。
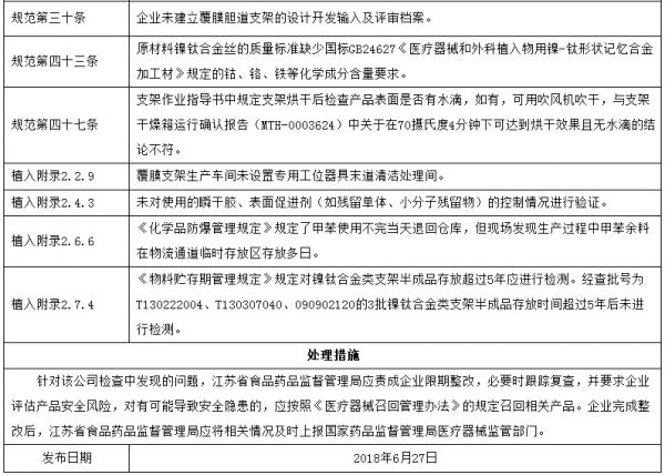
通报显示,6家企业分别位于江苏、湖北、河北、北京等省市,其中3家处于停产状态,另外3家发现多处一般缺陷,被要求限期整改,这其中包括南京微创。 在医疗器械GMP全面实施的背景下,国家药监局飞检很频繁,监管高压之势显现。 以下为飞检通报: 对南京微创医学科技股份有限公司飞行检查通报
对北京欧蒂卡洁伊隐形眼镜制造有限公司飞行检查通报
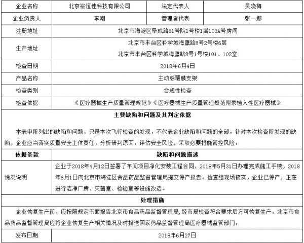
对北京裕恒佳科技有限公司飞行检查通报
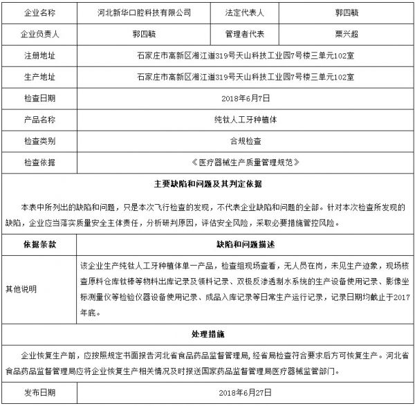
对河北新华口腔科技有限公司飞行检查通报
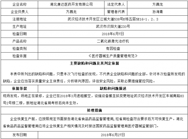
对湖北康达医药开发有限公司飞行检查通报
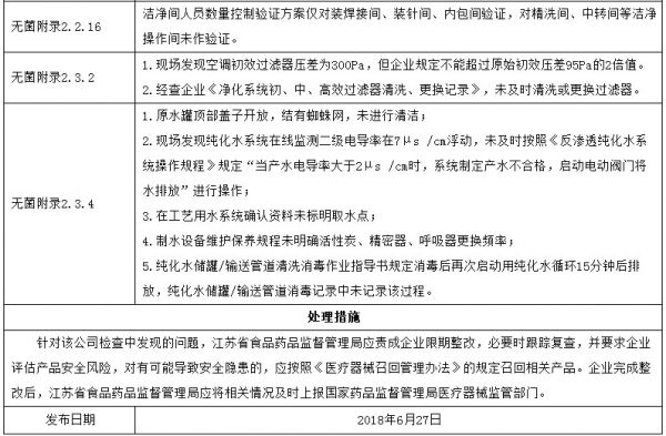
对江苏钱璟医疗器械有限公司飞行检查通报



找产品
招代理商
找工作
查数据




