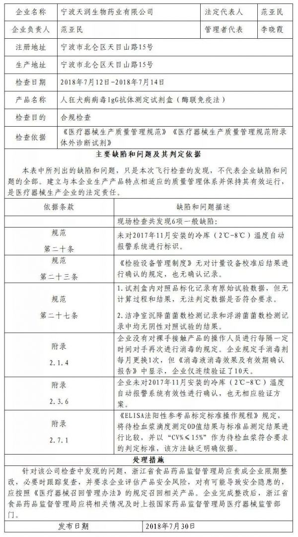
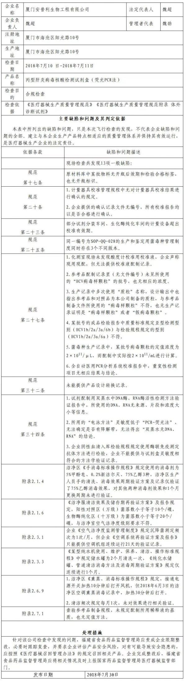
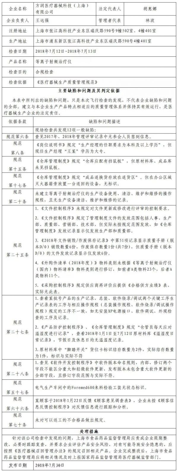
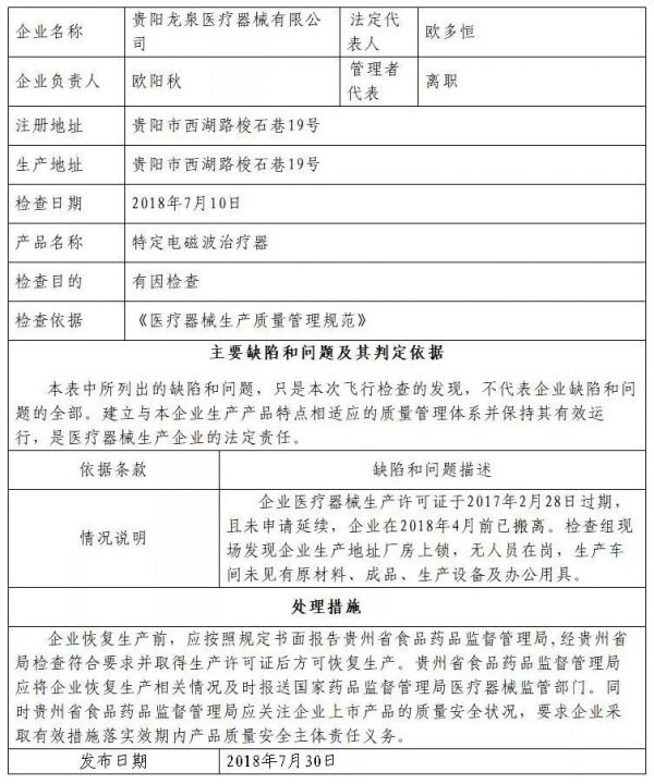
今日,国家药监局官网发布了6家医疗器械生产企业的飞检通报。通报显示6家医疗器械公司近期遭遇了总局的飞行检查,包括苏州日月星塑胶有限公司、四川恒明科技开发有限公司、贵阳龙泉医疗器械有限公司、方润医疗器械科技(上海)有限公司、厦门安普利生物工程有限公司、宁波天润生物药业有限公司。其中4家被发现存在多项一般缺陷,被要求限期整改;另外2家已确认停产。
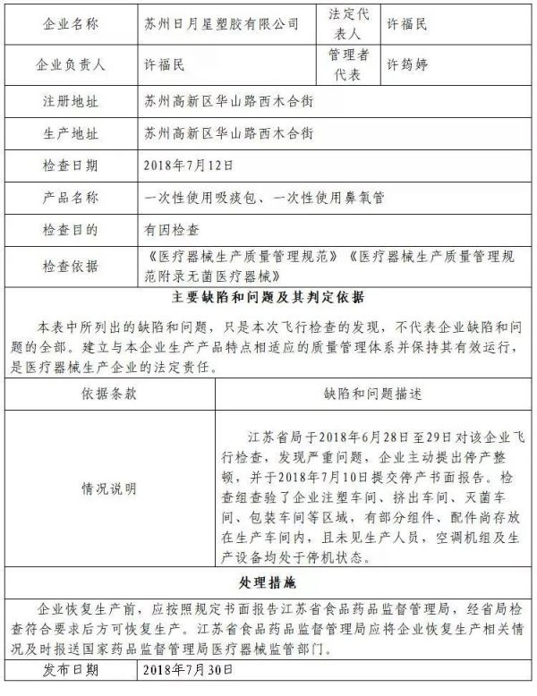
对苏州日月星塑胶有限公司飞行检查通报
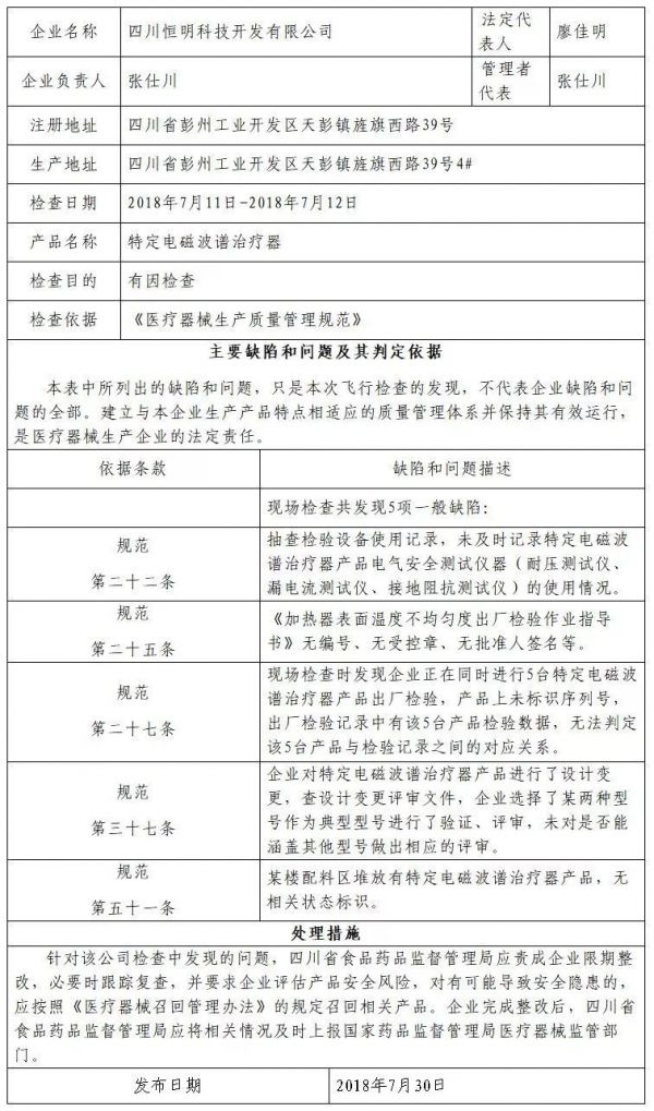
对四川恒明科技开发有限公司飞行检查通报
对贵阳龙泉医疗器械有限公司飞行检查通报
对方润医疗器械科技(上海)有限公司飞行检查通报
对厦门安普利生物工程有限公司飞行检查通报
对宁波天润生物药业有限公司飞行检查通报


找产品
招代理商
找工作
查数据




