慢性阻塞性肺病(COPD)虽然没有被列为我国医保常见慢性病之中,但越来越受关注。据2018年慢性阻塞性肺病全球倡议(GOLD)报告,PM 2.5/10水平与慢性阻塞性肺病患病率相关,短期暴露于PM 2.5会导致疾病的住院率与死亡率上升。本文回顾了目前我国COPD治疗药品的上市状况。
COPD,简称“慢阻肺”,是一种具有气流阻塞特征的慢性支气管炎和(或)肺气肿的常见慢性疾病,可进一步发展为肺心病和呼吸衰竭。通常是由于明显暴露于有毒颗粒或气体引起的气道和/或肺泡异常所导致。
慢阻肺的发病率随着年龄的增长而逐步升高,大于60岁人群的发病率最高。流行病学数据显示,COPD全球发病率为11.7%,随着发展中国家吸烟率的升高,以及高收入国家老龄化的加剧,预计慢阻肺的发病率在未来30年内会持续上升。
戒烟是最有效措施
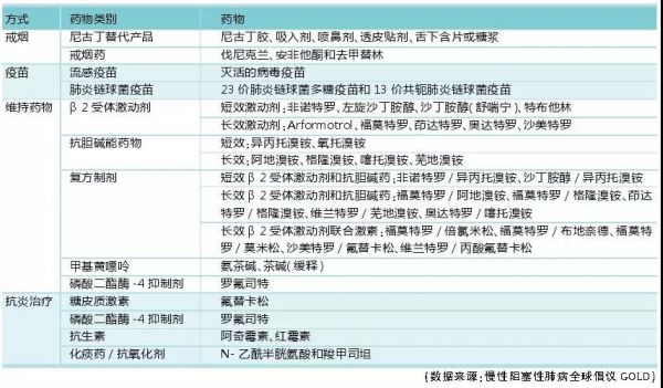
根据慢性阻塞性肺病全球倡议,COPD的治疗方法包括戒烟、疫苗和药物治疗。
表1 慢性阻塞性肺病全球倡议治疗方法和药物
戒烟是影响慢阻肺自然病程最有力的干预措施。有效的措施和足够的时间可使戒烟成功率达到25%。药物治疗手段包括尼古丁替代产品和戒烟药。电子香烟一直以来是医学上及大众中常见的卷烟代替物用来戒烟,但目前仍没有足够的临床证据证明其获益程度。
疫苗方面,流感疫苗的应用可以减少慢阻肺患者发生严重的疾病(如需要住院的下呼吸道感染)和死亡。此外,指南对于所有年龄≥65岁的患者都会推荐使用肺炎链球菌疫苗。13价肺炎球菌多糖结合疫苗原研产品于2016年才在国内上市,暂无仿制产品上市。23价肺炎球菌多糖疫苗国产第二家生产企业为玉溪沃森,于2017年上市。这从侧面反映出我国肺炎链球菌疫苗供应仍有很大的市场竞争空间。
药物治疗可以缓解慢阻肺症状,减少急性加重的频率和严重程度,改善健康状况和运动耐力。迄今为止,在临床没有一种治疗慢阻肺的药物可以延缓肺功能的长期下降。
抗炎药物疗效的主要临床相关终点是通过急性加重的特点(如急性加重的频率、至少有一次急性加重的患者数、距第一次急性加重的时间)来进行评估。
口服药罗氟司特为全球唯一一个获批用于COPD急性发作预防的选择性PDE4抑制剂,也是该类药物的First-in-class,但是国内仍未上市。
吸入治疗将是COPD常用的治疗手段。吸入装置包括雾化器、无储物罐的定量吸入装置(metered-dose inhalers,MDIs)、软雾吸入装置、呼吸驱动装置如呼吸驱动的MDIs(BAIs)、单剂量和多剂量干粉吸入装置(dry powder inhaler,DPIs)。当给予吸入治疗时,要非常强调吸入装置使用方法的教育和训练。
全球市场中长效β受体激动剂/糖皮质激素类药物的复方制剂为COPD治疗领域的药物销售额占比较高的类别,此类药品治疗COPD及哮喘的市场潜力超过300亿美元。
进口替代入局者少
识敏信息比较国内外已上市的产品发现,国内COPD吸入制剂上市产品以单方为主,复方上市产品非常少,这与呼吸系统对吸入装置和药品颗粒度的要求较高有关。目前国内积极布局吸入剂的生产厂家有正大天晴和深圳健康元(子公司深圳海滨和深圳太太),不少企业仍在观望中。
表2 国内COPD上市产品
2017年以来多个COPD新产品获批,如诺华的茚达特罗格隆溴铵粉吸入剂用胶囊,2018年获批的诺华的格隆溴铵粉吸入剂用胶囊、葛兰素史克的乌美溴铵维兰特罗粉吸入剂,都是进口产品。吸入用乙酰半胱氨酸溶液仿制药在2018年4个生产厂家获批,分别为瑞阳制药、湖南华纳、海南斯达、山西国润。
预计2018年下半年勃林格殷格翰的噻托溴铵奥达特罗吸入喷雾剂、奥达特罗吸入喷雾剂也有望获批上市,仿制药深圳市海滨制药有限公司的沙美特罗氟替卡松吸入粉雾剂和深圳太太药业有限公司的盐酸左旋沙丁胺醇吸入溶液也会有审批结果。
小结>>>
随着COPD产品逐渐丰富,以及疾病定义、诊疗方案的推广,COPD市场将会越来越大。目前全球市场中长效β受体激动剂/糖皮质激素类药物的复方制剂为COPD治疗领域的药物销售额占比较高的类别,但此类药物国内上市仍以进口药品为主。


找产品
招代理商
找工作
查数据




