近日,四川省卫计委发布《四川省推进县级医院高质量发展实施意见》(以下简称《意见》)。
《意见》明确,要全面落实县医院医疗服务能力基本标准和推荐标准要求,健全内科、外科、妇产科、儿科等一级诊疗科目,逐步开设独立的心血管内科、呼吸内科、消化内科等二级诊疗科目。
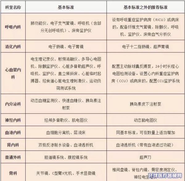
卫计委明确宣布,县级医院要开设独立的心血管内科、呼吸内科、消化内科等科室,急需大量医疗设备。
为合理配置医疗资源、促进基本医疗卫生服务均等化,自2015年起,我国开始推进分级诊疗制度建设,这也是深化医改的重要举措。
毫不夸张地说,分级诊疗成功了,新医改就成功了一半。而分级诊疗能否成功,关键环节在县级公立医院的建设。作为医疗体系中承上启下的枢纽,县级公立医院必然迎来巨大变革。
2015年5月,国务院办公厅发布了“国务院办公厅关于全面推开县级公立医院综合改革的实施意见”(国办发〔2015〕33号)(以下简称“33号文件”)。
“33号文件”指出县级公立医院(含中医医院)是农村三级医疗卫生服务网络的龙头和城乡医疗卫生服务体系的纽带,推进县级公立医院综合改革是深化医药卫生体制改革、切实缓解群众“看病难、看病贵”问题的关键环节”。
自此,县级公立医院综合改革在全国范围内拉开序幕。除国家外,各地也纷纷出台关于县级公立医院综合改革的政策,以推动县级医院发展,实现“首诊在基层,大病不出县”的目标。
简单地说,此次四川省全省所有的县级公立医院都必须逐步建立包括心血管内科、呼吸内科、消化内科3大科室在内的科室。
而这些科室的建设自然离不开医疗设备。目前,我国县级医院由于资金、人才等的匮乏,使得医疗设备缺失、陈旧,更新乏力,无法跟上时代的脚步,系统保障落后。
《意见》将极大地促进县级医院医疗设备的更新,从而使医疗设备在县级医院的医疗诊治过程中发挥更加重要的作用。
另一方面,县级医院科室的建设也将促使各个专科的实力得到有效提升,从而提高县级医院的医疗服务能力,加强县级医院对“大病”的诊治能力,真正做到“大病不出县”,切实实现分级诊疗。
根据相关数据,四川省有超过151家县级医院。也就是说,随着这么多的县级医院对专科科室的建设,医院对相关的医疗设备的需求也将达到新的高峰。
县级医院相关科室医疗设备配备表



找产品
招代理商
找工作
查数据




