3.55亿,步长收到政府“大礼”!
政府补贴步长1.14亿
10月8日,山东步长制药股份有限公司发布《关于收到政府补助的公告》。
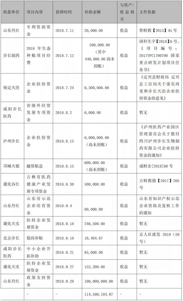
公告显示,自2018年7月11日至2018年9月28日,步长制药及合并报表范围内的子公司山东丹红制药有限公司、保定天浩制药有限公司、通化谷红制药有限公司、通化天实制药有限公司、北京步长新药研发有限公司、四川泸州步长生物制药有限公司、咸阳步长医药有限公司收到政府补助人民币1.14亿余元人民币(未经审计)。
步长表示,政府补助将对公司2018年度的净利润产生一定影响。(详见文末附件) 今年以来,山东步长曾发布过四次《关于收到政府补助的公告》。
2018年,已经收到3.55亿补贴
1月9日,步长公告,自2018年1月4日至2018年1月18日,公司控股子公司吉林步长制药有限公司、全资子公司通化谷红制药有限公司,收到政府补助人民币5356万余元(未经审计)。
7月3日,步长公告,2018年1月19日至2018年6月29日,公司及合并报表范围内的子公司山东步长神州制药有限公司、杨凌步长制药有限公司、邛崃天银制药有限公司、陕西步长高新制药有限公司、通化谷红制药有限公司、四川泸州步长生物制药有限公司、通化天实制药有限公司、山东丹红制药有限公司、吉林步长制药有限公司,收到政府补助人民币1.31亿余元人民币(未经审计)。
7月6日,步长公告,近日公司合并报表范围内的子公司:通化谷红制药有限公司、吉林步长制药有限公司,收到梅河口市财政局出具的《关于通化谷红制药有限公司企业扶持资金的情况说明》与《关于吉林步长制药有限公司企业扶持资金的情况说明》,确认收到政府补助人民币5704万余元(未经审计)。
2017年,政府补贴步长2.77亿
算下来,2018年迄今,步长一共收到了3.55亿余元的政府补贴。超过2017年的全年。 2018年1月4日,步长公告,自2017年1月3日至2018年1月3日,公司及合并报表范围内的子公司:四川泸州步长生物制药有限公司、北京步长新药研发有限公司、山东丹红制药有限公司、山东步长神州制药有限公司、咸阳步长医药有限公司、杨凌步长制药有限公司。
以及邛崃天银制药有限公司、保定天浩制药有限公司、陕西步长高新制药有限公司、通化谷红制药有限公司、辽宁奥达制药有限公司、吉林步长制药有限公司、四川泸州步长生物制药有限公司、通化天实制药有限公司,收到政府补助人民币2.77亿余元人民币(未经审计)。约占最近一个会计年度经审计净利润的15.71%。
附:具体明细 


找产品
招代理商
找工作
查数据




