16药品,涉及多家知名药企,或提前上市
16药品,即将上市
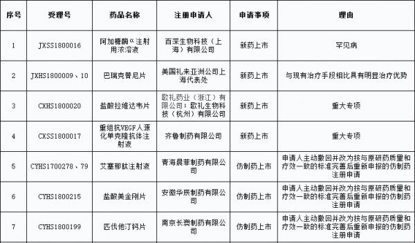
昨日(10月17日),国家食品药品监督管理总局药品审评中心发布了拟纳入优先审评程序药品注册申请的公示(第三十三批)。
此次第三十三批拟纳入优先审评药品,共16个,涉及正大天晴,江苏恒瑞,宜昌人福,石药集团,齐鲁制药,歌礼药业,礼来等多个知名药企。
在这16个药品中,有4个为新药上市,12个为仿制药上市。
礼来的巴瑞克替尼片因为与现有治疗手段相比具有明显治疗优势,被纳入名单之中。 正大天晴的泊马度胺胶囊和达比加群酯胶囊、江苏嘉逸医药的盐酸西那卡塞片是专利到期前1年的药品生产申请,首家申报。
歌礼、齐鲁两重大专项品种,纳入名单
其中,歌礼药业的盐酸拉维达韦片和齐鲁制药的重组抗VEGF人源化单克隆抗体注射液作为重大专项品种纳入优先审评程序。
在歌礼的招股书中明确表示,拉维达韦片是其核心产品,是一种针对丙肝NS5A靶点的泛基因型DAA。与歌礼已上市的产品戈诺卫共同服用时构成全口服,不含干扰素的HCV治疗方案,歌礼的未来财务前景很大程度上取决于戈诺卫及拉维达韦片的成功申请和销售。
齐鲁一直以来专业从事治疗肿瘤、心脑血管、抗感染、精神系统药物领域,但从其动向看来,未来齐鲁的重心开始偏向生物类药物领域,资料显示,据不完全统计,齐鲁制药申报了单抗和融合蛋白类药物近7个,其中,重组抗VEGF人源化单克隆抗体注射液属于抑制肿瘤血管生成的靶向药物,用于治疗肺癌、结肠癌和直肠癌。国内针对VEGF靶点的单抗进行申报的企业包括先声、泰康生物、斯坦威和齐鲁。
5品种,或可直接视同通过一致性评价
需要注意的是,此次名单中,仍然有5个品种是现在美国和欧盟上市,再回到国内进行申报的。 而国家对此类仿制药有相应的政策利好。
《CFDA关于仿制药质量和疗效一致性评价工作有关事项的公告》显示,支持中国境内企业生产的在欧盟、美国或日本批准上市的药品在中国上市,这些药品的申请在国内获批后,可视同通过一致性评价。
公告细节显示:在欧盟、美国或日本批准上市的仿制药已在中国上市并采用同一生产线同一处方工艺生产的,申请人需提交境外上市申报的生物等效性研究、药学研究数据等技术资料,由国家食品药品监督管理总局审评通过后,视同通过一致性评价。
在名单中,石药集团欧意药业的塞来昔布胶囊,南通联亚药业的去氧孕烯炔雌醇片,恒瑞医药的盐酸伊立替康注射液以及宜昌人福的盐酸氨非他酮缓释片,均是同一生产线生产,并在美国上市的品种。广东东阳光的西格列汀二甲双胍片,也于2018年欧盟国家上市。
因此,不出意外,这5品种药品申请获批在中国上市后,可直接视同通过一致性评价。
附拟纳入优先审评药品名单



找产品
招代理商
找工作
查数据




