公众号

医药动态实时掌握

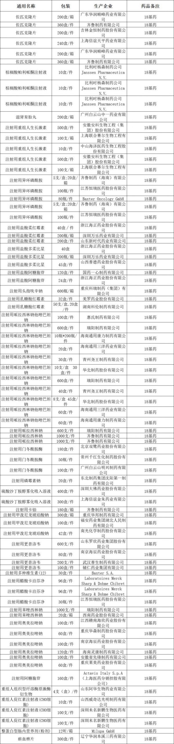
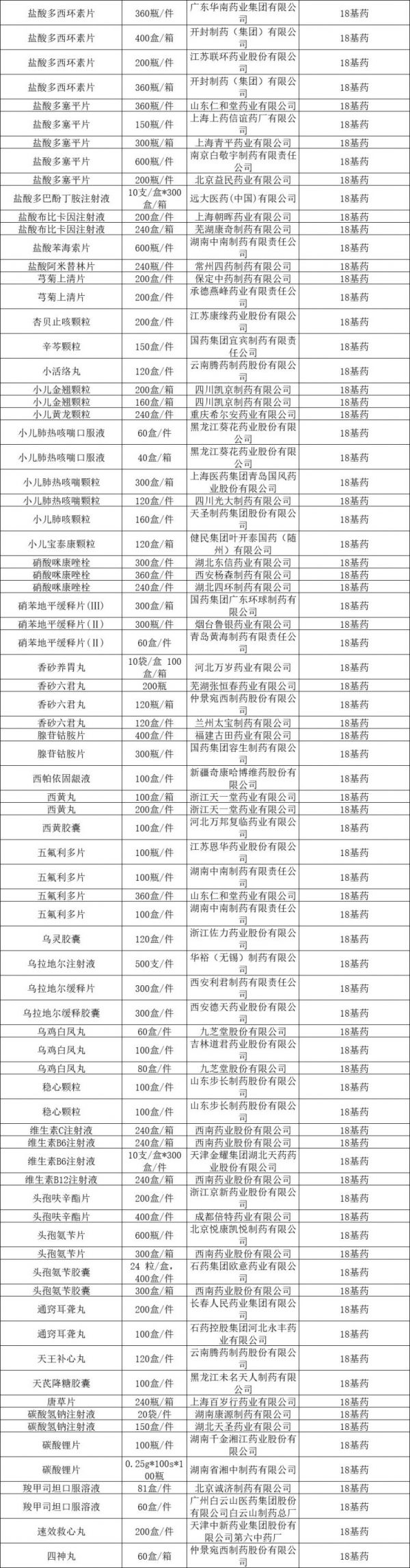
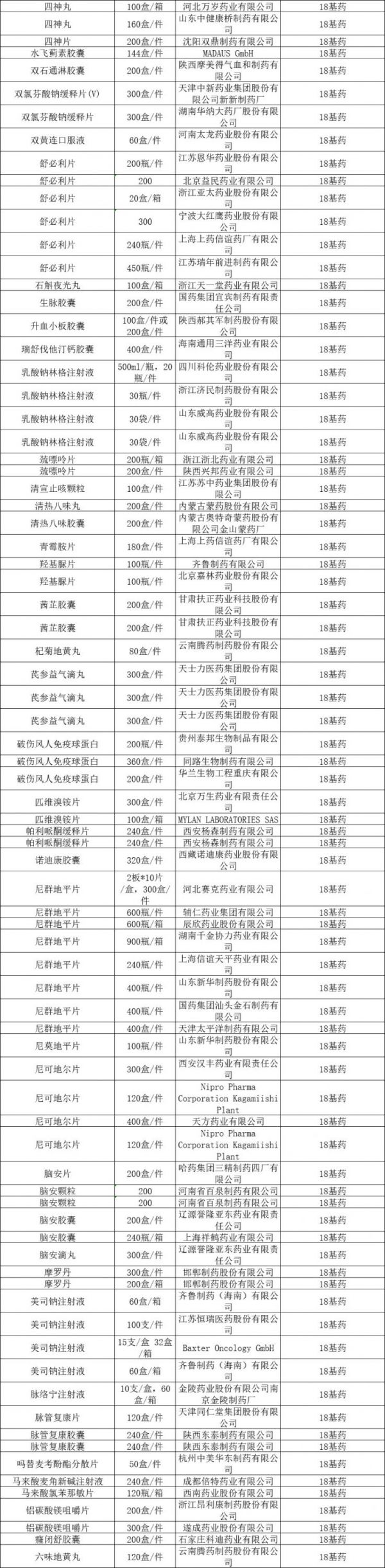
这里,新增520个基本药物(附名单)

发布日期:2018-11-29  |  浏览次数:58979

一地增补基药,520个。

重庆药交所发布《重庆市巫溪县卫计委办公室关于对2018年版国家基本药物增补药品进行平台议价的通知》。  

    

11月27日-11月30日,520个2018年国家基本药物增补目录药品将进行网上集中议价。