掐指一算,还有三个星期,2018年就即将过完,那么对于“289目录”大限将至的一致性评价,现在进展到什么程度呢?
据赛柏蓝统计,截至2018年12月9日,通过或视同通过一致性评价的产品共有128个(详细名单见文末)。其中,属于“289目录”的只有41个产品,涉及19个品种。
8品规通过一致性评价
实际上,我们还是能感受到,年底将至的情况下企业的紧迫感。进入12月只有短短9天时间,已有8个品规通过一致性评价。
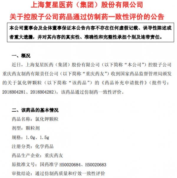
1、氯化钾颗粒
12月8日,复星医药发布公告称,其控股子公司重庆药友制药有限责任公司生产的氯化钾颗粒通过仿制药一致性评价。通过的产品为1g、1.5g两个规格,两个规格均为氯化钾制剂首家通过一致性的产品。
公告显示,截至 2018 年 10 月,复星医药现阶段针对该药品一致性评价已投入研发费用人民币约 154 万元(未经审计)。
氯化钾制剂主要治疗低钾血症、预防低钾血症,并适用于洋地黄中毒引起频发性、多源性早搏或快速心律失常。
2017 年度,重庆药友该药品于中国境内(不包括港澳台地区,下同)销售额约为人民币 71 万元(未经审计)。
截至本公告日,于中国境内已上市的氯化钾制剂包括中国大冢制药有限公司的氯化钾注射液、广州誉东健康制药有限公司的补达秀®等。
根据 IQVIA(艾昆纬)最新数据显示,2017 年度,氯化钾制剂于中国境内销售额约为人民币 4.9 亿元。重庆药友的氯化钾颗粒作为首家通过一致性评价,接下来将对氯化钾制剂市场带来一定的冲击。
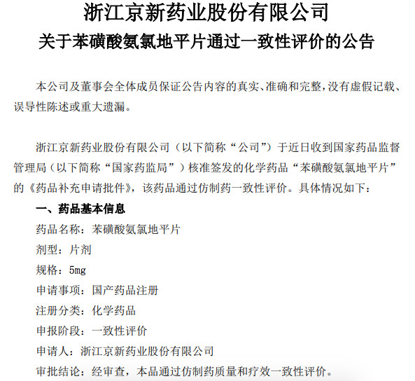
2、苯磺酸氨氯地平
12月6日,京新药业发布公告称,近日,公司生产的苯磺酸氨氯地平片5mg通过仿制药一致性评价。目前,苯磺酸氨氯地平片5mg已通过一致性评价的企业已满五家,成为通过企业最多的品种。
在第二天,12月7日,京新药业也发布了与一致性评价品种有关的4+7城市药品集中采购的相关通知。根据通知,12月6日,京新药业已通过一致性评价的仿制药品瑞舒伐他汀钙片、左乙拉西坦片、苯磺酸氨氯地平片,参加了4+7城市药品集中采购的投标。拟中标产品信息如下:
众所周知,作为临床常用的长效降压药,竞争是相当的激烈。截至目前,氨氯地平的市场上有近50多家企业在竞争。其中,原研企业辉瑞占据了超过60%的市场。国内企业市场占比较大的是华润赛科,将近10%。
本次京新药业的苯磺酸氨氯地平片在4+7城市带量采购脱颖而出,将有利于扩大相关产品的市场覆盖和销售,进一步影响该品种市场格局。
(数据来源:米内网数据库)
3、两个乙肝抗病毒药物
富马酸替诺福韦二吡呋酯片:
12月5日,广生堂药业发布公告称,公司生产的富马酸替诺福韦二吡呋酯胶囊通过一致性评价,成为该品种第四家通过一致性评价的企业。
恩替卡韦分散片:
据药智数据,安徽贝克生物制药有限公司的恩替卡韦分散片(0.5mg) 已经“审批完毕-待制证”,其审评结论为批准,这说明,恩替卡韦分散片过一致性评价的企业将再添一家,目前已有四家企业通过一致性评价。
由以上信息可见,恩替卡韦和替诺福韦作为首选的口服抗病毒药物,目前均已有四家通过一致性评价。
据统计,我国治疗乙肝用药的市场规模已从2011年的68.81亿元增长到2015年的162.76亿元,复合年均增长率为22.4%,增速较快。预计到2020年我国乙肝用药市场规模将达到200亿元。根据IMS数据,近两年替诺福韦已成为中国增速最快的抗乙肝病毒药物。
而作为慢性乙型肝炎治疗的一线药物,据米内网数据,恩替卡韦2017年市场销售总额高达84.25亿,虽然市场增速在逐年放缓,但是市场容量基数依然非常巨大。
(数据来源:米内网数据库)
4、科伦药业,又有两品种过一致性评价
12月4日,科伦药业发布两则公告,公司生产的盐酸克林霉素胶囊(75mg、150mg)和氢溴酸西酞普兰片20mg,分别通过仿制药一致性评价。
氢溴酸西酞普兰片:
科伦是氢溴酸西酞普兰片国内首家通过一致性评价的企业,也是继草酸艾司西酞普兰片之后,公司第二个首家通过一致性评价治疗抑郁症的品种。
氢溴酸西酞普兰片主要用于治疗抑郁症。据了解,我国抑郁症患者约5500万。氢溴酸西酞普兰属于当前选择性最强的5-羟色胺再摄取抑制剂(SSRIs),具有起效较快,不良反应发生率低,对心血管系统影响较小的特点。本品为新型抗抑郁药中耐受性最佳的药物之一,是国内外权威指南推荐的一线抗抑郁药。氢溴酸西酞普兰片为国家医保乙类产品,2017年中国销售额约3.04亿元人民币。
截至目前,公司在氢溴酸西酞普兰片一致性评价项目上已投入研发费用约678万元人民币。
盐酸克林霉素胶囊:
科伦药业是盐酸克林霉素胶囊第二家通过一致性评价的企业。
盐酸克林霉素属细菌蛋白合成抑制剂林可酰胺类抗生素,具有抗厌氧菌和抗革兰氏阳性菌的双重作用,抗菌活性强,临床广泛应用于下呼吸道、皮肤、软组织、妇产科及腹腔等感染,该品种已进入甲类医保和2018年国家基药目录。
截至目前,科伦药业在盐酸克林霉素胶囊一致性评价项目上已投入研发费用约566万元人民币。
未过一致性评价的药品,时间不多了
根据2016年3月5日,国务院办公厅印发的《关于开展仿制药质量和疗效一致性评价的意见(国办发〔2016〕8号)》,明确要求,同品种药品通过一致性评价的生产企业达到3家以上的,在药品集中采购等方面不再选用未通过一致性评价的品种。
这意味着,一旦这个品种一致性评价已满三家药企,未过一致性评价的品种,将面临失去医院市场。
如今,一致性评价政策,已经正在落地。江西、江苏、黑龙江、广西等省也下发通知,暂停采购未过一致性评价药品。目前,已有多个产品在这些省份被暂停采购。
除了上述省份,据赛柏蓝统计,截至目前为止,浙江、湖南、广西、福建、天津、河北、吉林、辽宁、陕西、甘肃等多省市,也已相继发文对未过一致性评价药品暂停采购作出明确规定,正式执行暂停采购也是迟早的事。
未来,会有越来越多未通过一致性评价的产品被暂停采购。
再说到国家带量采购,譬如本次的4+7城市采购,涉及的品种也只是原研药、通过或视同通过一致性评价的药品,未通过一致性评价的药品,连申报的机会都没有。
此外,根据政策规定,对于属于“289目录”的品种,在2018年底前要完成一致性评价,逾期未完成的,不予再注册。也就是说,这些药品在批准文号有效期到期后,不能申请再注册。
据相关统计,目前,“289目录”未过一致性评价的药品中,有超过90%的批文都将于2020年底到期。如果这些品种不能在大限之前通过一致性评价,届时,将有数以万计的药品批文要消失。
一致性评价是否会延期?有业内专家提醒,还是别抱侥幸心理了。“仿制药一致性评价政策和文件密集出台,让企业意识到国家要动真格,开展仿制药一致性评价是大势所趋,不仅要做,而且要趁早做。”
虽然大限将至,但企业仍需积极应对。只有提高仿制药质量,才能淘汰落后产能,提高仿制药竞争力,做到质量第一,价格合理,临床上才能真正实现原研替代。
附:128个通过一致性评价的药品汇总(截至12月9日)



找产品
招代理商
找工作
查数据




