
山东省发布通知,12个用量大药品限制使用,488个未执行两票制药品屏蔽交易,91个药品彻底清出省平台。
近日,山东省公共资源交易中心发布《2018年山东省关于公布药品信息调整(第二批)的通知》(以下简称《通知》)。
据通知,根据《关于调整山东省药品集中采购平台部分药品信息的通知》相关规定,现对药品信息调整(第二批)予以公布。
《关于调整山东省药品集中采购平台部分药品信息的通知》规定了对于一些挂网药品的处理办法。
调整产品范围
按规定应执行“两票制”但未承诺执行“两票制”的药品;2017年7月16日前在山东省药品集中采购平台(以下简称“省平台”)挂网,2017年7月16日至2018年7月15日没有交易记录的药品。
动态调整方法
按规定应执行“两票制”但未承诺执行“两票制”的药品,暂时屏蔽其在省平台的信息。屏蔽半年以上,仍不承诺执行“两票制”的药品,经公示后,从省平台目录中清出;
在省平台挂网属本轮“公开招标”没有交易记录的中标药品,经公示后,列入限制使用目录进行管理。
在省平台挂网的其他调整范围内的药品暂时屏蔽其在省平台的信息。
未承诺执行“两票制”的药品,屏蔽半年内,企业可根据2017年9月19日平台发布《山东省公立医疗机构药品采购推行“两票制”实施有关事项的通知》要求,递交相关材料,经审核通过后解除屏蔽。
也就是说,应执行两票制未承诺执行的药品暂时被屏蔽,屏蔽半年以上仍不能做出承诺的被清出采购平台,没有交易记录的限制使用。
另外,未交易药品信息屏蔽期间,医疗机构确有采购需求的,由该医疗机构按院内采购程序研究提出书面申请(见附件),经所属卫生计生行政主管部门批准,报省卫生计生委备案后,向省公共资源交易中心申请在省平台单独开放,进行点对点临时采购,该产品只允许提出需求申请的医疗机构网上采购;如有不少于五家二级及以上医疗机构临时采购,且在省平台已产生点对点交易记录的,经审核后解除屏蔽。
被暂时屏蔽的产品自正式公布之日起,将不能进行网上交易活动。
重新开放的屏蔽产品,在网上采购交易活动中,医疗机构需要严格把关,认真核验企业资质和产品资质的合法性、有效性。
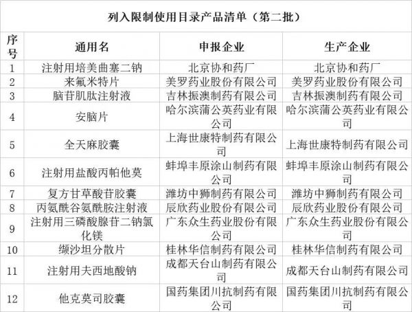
限制使用产品清单(共12个)
清出产品清单(共91个)
屏蔽交易产品清单(共488个)



找产品
招代理商
找工作
查数据




