医药代表备案制,来了!
1月2日,广东省卫健委等9部门联合下发《关于印发广东省2018年纠正医药购销领域和医疗服务中不正之风专项治理工作要点的通知》。
通知从规范药品耗材产销用行为、加强医疗服务监管、推进医药代表备案管理等方面,对药品生产、流通、使用的不正之风进行专项治理,尤其在药品回扣方面。
医药代表将被严管
通知明确,将完善医药代表管理制度,规范院内工作行为。
分别有以下方面:
1、推进实施《医药代表备案管理办法(试行)》,规范医药代表从业行为,改善医疗服务环境,药品生产企业(上市许可持有人)应当公开其医药代表的备案信息。对医药代表加强相关的法律法规、职业道德、专业知识等方面的培训。
2、督促医疗机构建立完善符合要求的医药代表院内接待流程,确保医药代表的院内行为有记录、可监控、能公开,改善医疗服务环境。加强医疗机构内部巡查监控制度,对于未按照院内要求开展工作的医药代表要坚决劝离。
3、对于利用医药代表身份参与产品销售、药品统方、处理票款、商业贿赂、提供捐赠、误导用药、歪曲疗效、隐匿不良信息等与其工作无关的行为,应当列入“黑名单”并上报相关管理部门。对所属医药代表违规情况严重的医药企业实施多部门联合惩戒,形成一处失信、寸步难行的治理局面。
在2018年5月28日,央视新闻频道以《治理医药购销“回扣”6人被处理》为题,再次曝光药品回扣后,被认为新一轮打击违规医药代表、严查药品回扣的风波到来。
目前,全国多地医院也已经开始进行药代备案的尝试。除了药代备案制之外,有些医院对待来访的医药代表,规定甚至更严格。有安装摄像头监控的,有规定拜访时间、拜访地点、拜访人数、接触人员的,甚至要求若暗访发现违反要求,将直接现场执法的……
随着政策的不断推进,相信在不久的将来,药代备案制度将在全国范围落地。
有业内专家曾说过,中国药代有300万,我们从实际情况看,可能也就30万~60万符合要求。等到医药代表备案制度全面落地的时候,这一数字又会是多少呢?
重点打击医药贿赂、药品回扣
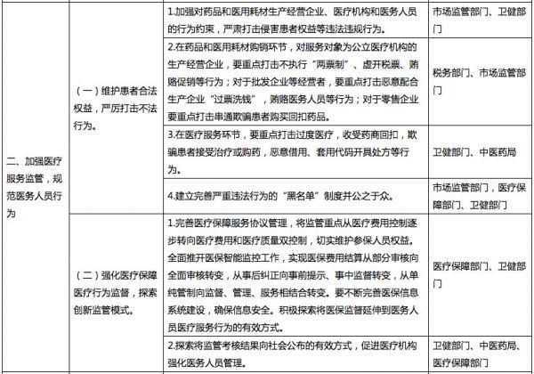
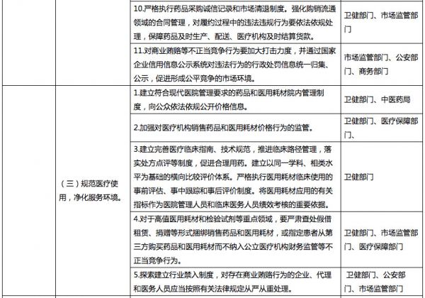
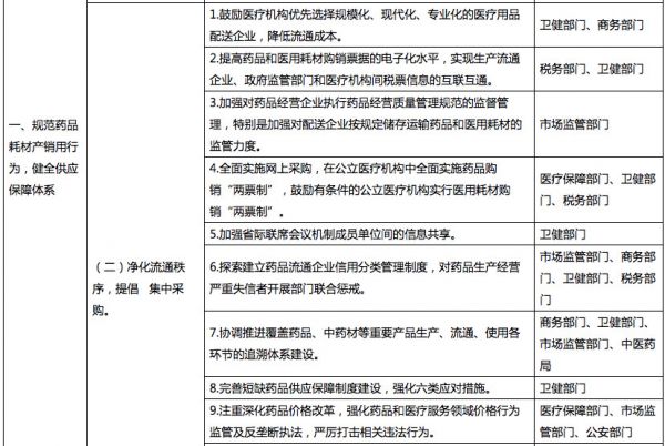
通知明确,将加强对药品和医用耗材生产经营企业、医疗机构和医务人员的行为约束。
在药品和医用耗材购销环节:
对服务对象为公立医疗机构的生产经营企业,要重点打击不执行“两票制”、虚开税票、贿赂促销等行为;
对于批发企业等经营者,要重点打击恶意配合生产企业“过票洗钱”,贿赂医务人员等行为;对于零售企业要重点打击串通欺骗患者购买回扣药品。
在医疗服务环节,要重点打击过度医疗,收受药商回扣,欺骗患者接受治疗或购药,恶意借用、套用代码开具处方等行为。
早在2018年8月23日,国家卫健委、国家医保局、市场总局、公安部、等九部委联合印发《2018年纠正医药购销领域和医疗服务中不正之风专项治理工作要点》,明确要求要重点打击不执行“两票制”、虚开税票、贿赂促销等行为。
更早前,在2017年2月,国家卫计委、国家中医药管理联合下发《关于加强卫生计生系统行风建设的意见》,按此文件要求,全国大型医院巡查继续扩大覆盖面和深度。2018年,三级医疗机构全部开展医院巡查工作,2020年,二级以上医疗机构全部开展医院巡查工作。
可以预见,2019年,将又是全新的反腐高压年。等待所有药企、所有医药代表的,又是全新的机遇和挑战。
附:广东省2018年纠正医药购销领域和医疗服务中不正之风专项治理工作要点



找产品
招代理商
找工作
查数据




