4+7带量采购购销合同来了。
1月21日,辽宁省医药和医用耗材集中采购工作领导小组办公室发布《关于印发国家组织药品集中采购和使用试点带量购销合同 (范本)的通知》(简称《通知》)。
《通知》提到,为推动国家组织药品集中采购和使用试点工作顺利开展,省医疗机构药品和医用耗材集中采购工作领导小组办公室会同相关部门,在广泛征求意见的基础上,制定了《国家组织药品集中采购和使用试点带量购销合同 (范本)》。 现予以印发。
在合同中,甲方代指医疗机构,乙方代指药品生产、 配送企业。
中选价或进一步调低
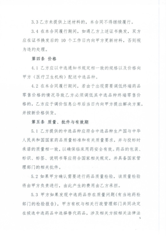
乙方应以中选通知书规定相一致的规格以及价格向甲方 (医疗卫生机构) 配送中选品种,在本合同履行期间,若由于出现需要调低终端药品,零售价格的情况导致乙方必须调低其中选品种终端零售价格的乙方应于调价信息公布后当日内向甲方提出解决方案并按新价格供货。
乙方提供的中选品种应符合中选品种生产国与中华人民共和国国家药品质量标准和有关质量要求并与投标时承诺的质量相一致以确保临床用药安全有效药品的包装、标识、标签、说明书等应符合国家相关规定并具备国家管理部门的相关批件。
这种情况,医院有权选择中选替补品种
甲方如果发现中选药品存在质量问题(有当地药检、部门的检验报告)。甲方有权与相关行政管理部门共同决定在候选中选药品中选择替代药品。
涉及相关方按相关法律法规规定的处罚机关、处罚方式承担相应的法律责任。 上述决定必须事先告知并接受书面申诉。
中选品种有效期至少9个月
乙方确保其每次交付给甲方的中选品种时,供货中选品种的剩余有效期符合如下条件: 中选品种有效期为一年的,剩余有效期至少为九个月;
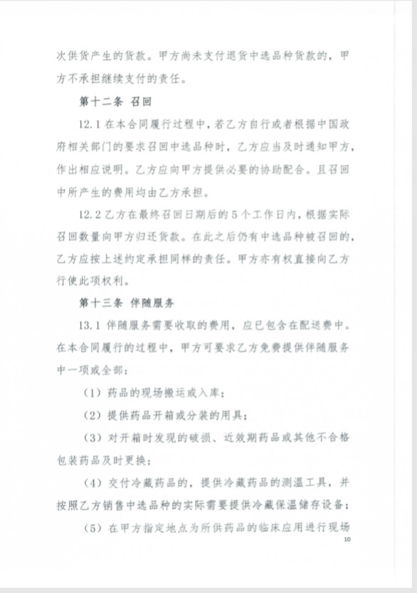
中选品种有效期为一年半至两年的,剩余有效期至少为十二个月;
中选品种有效期超过二年的,剩余有效期至少为十五个月。
如遇特殊情况,甲、乙双方可另行通过补充合同的方式约定剩余有效期的长短。在中选品种发生货源紧张的状况下,乙方应优先满足本合同的需求,避免脱销。
药品,24小时配送到位
甲方以上年度医疗卫生机构需求量为依据测算出集中采购药品采购量,由医疗卫生机构通过辽宁省药品和医用耗材集中采购平台上操作,网上确认的方式从乙方采购中选药品,各方按本合同约定垫付、付清货款。乙方根据甲方的需求,在规定时间(24时)内配送到各医疗卫生机构。
医疗卫生机构配送由乙方负责。 每次配送的时间和数量以医疗机构的采购订单为准,乙方须保证12小时内响应,24小时内配送到位,配送时应提供同批号的药检报告书。
乙方配送药品的时间和数量必须严格按照甲方在辽宁省药品和医用耗材集中采购平台上发送的订单执行。急救药品必须按照临床需要及时送到,配送时间不应该超过4小时,节假日正常配送;一般药品应该在 24 小时内配送到位。
结款不超过30天
结算时间:甲方自收到药品之日起最长不超过 30天进行结算
乙方应接照药品采购"两票制" 的相关要求应向甲方提交对已交易中选药品的发票和有关单据以及合同规定的其他义务己经履行的证明。
结算方式: 由双方协商确定。
医院不完成采购量,罚
甲方有下列行为时应承担违约责任,甲方不按采购合同项目约定采购非中选药品替代已确定的乙方中标品种。
附件: 国家组织药品集中采购和使用试点带量 购销合同 (范本)



找产品
招代理商
找工作
查数据




