2019年1月30日,国家药监局官网对12家境外医疗器械厂家生产现场检查结果进行了通报,这其中不乏富士、希森美康等国际大牌,生产质量管理规范或多或少都存在问题。也就是说,12家均被查出缺陷,没有一家是零缺陷!
就在此前1月18日,国家药监局公布《5家进口医疗器械境外生产现场检查结果》。明确表示:2018年,国家药品监督管理局组织对美国、德国、意大利等9个国家的26家进口医疗器械生产企业进行了境外生产现场检查,并于近日公布了吉卢比有限责任公司等5家企业的检查结果,其余厂家检查情况将陆续公布。而30日的检查结果就是后续公布内容。
富士等12家外资巨头械企遭查
1、富士瑞必欧株式会社
2、希森美康
3、贝朗爱敦
4、登腾医疗
5、瓦里安医疗
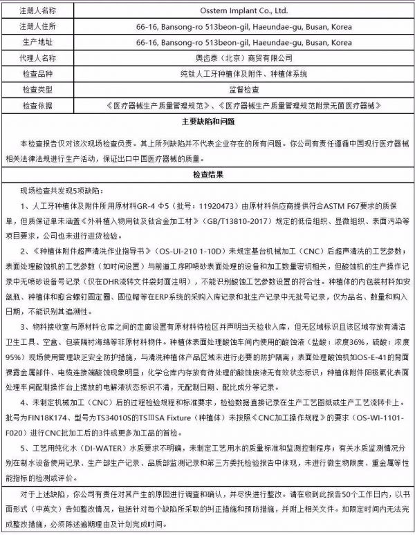
6、奥齿泰
7、麦施
8、医美瑞医疗
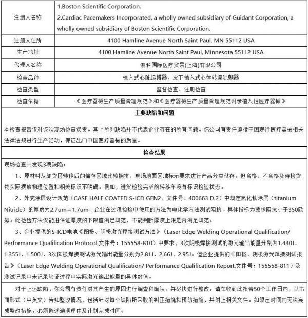
9、波科国际医疗
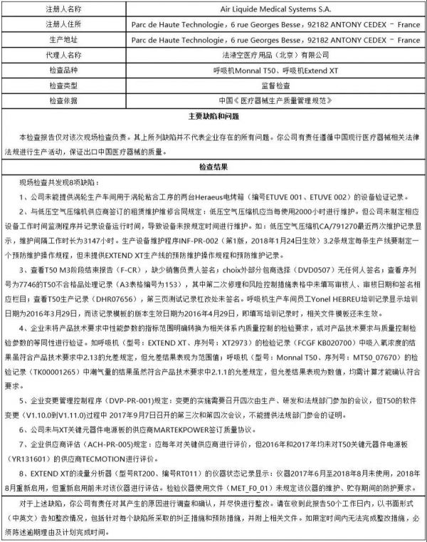
10、法液空医疗
11、北京美科创新
12、世代保康
国家药监局:医疗器械境外检查力度越来越大
截止到2018年底,国家局已对71家境外医疗器械生产企业展开了现场检查。其中29家企业的检查结果已在官网通报。
早在2015年,药监总局就启动了对境外医疗器械生产企业的生产现场检查工作,强生和美敦力这两家全球医疗器械行业排名前两位的企业,被选择作为检查对象。
2016年,药监总局共对8个国家19家企业33个品种进行了生产现场检查。
2017年,药监总局共对10个国家24家企业的46个产品进行了生产现场检查,其中有6个还是在审产品。
而从本次发布的公告结果可知,2018年对境外械企的生产现场检查已经达到26家!境外检查力度越来越大!
飞检,是国家药监部门在新形势下全国范围内开展的日常监管方式之一,旨在核查医疗器械企业的生产质量管理是否完整,核查质量管理体系是否持续良好运行,及时发现企业存在的问题,找出日常生产中的薄弱环节,从而堵塞漏洞,防止质量事故的发生,保证医疗器械产品安全有效。
它有着行动隐秘、检查突然、接待灵活、即时记录等特点,就像上学时的突击测试:在不知时间、不知监考老师是谁、不知考题范围的情况下,校长进来突然通知你要考试。
对于企业来说,只有在日常生产和管理中从严要求自己,才能度过飞检这一关。


找产品
招代理商
找工作
查数据




