药械大省的医保局正式接管耗材招标采购。
3月18日,湖北省卫生健康委员会发布公告,称湖北省医疗保障局负责制定全省药品、医用粍材的招标采购政策措施并监督实施,指导药品、医用耗材招标采购平台建设。
公告指出,自2019年3月14日起, 原省卫生计生委事实承担的全省药品、高值医用耗材集中采购 政策制定并监督实施,指导药品、高值医用粍材招标采购平台建设的工作调整为省医疗保障局负责。
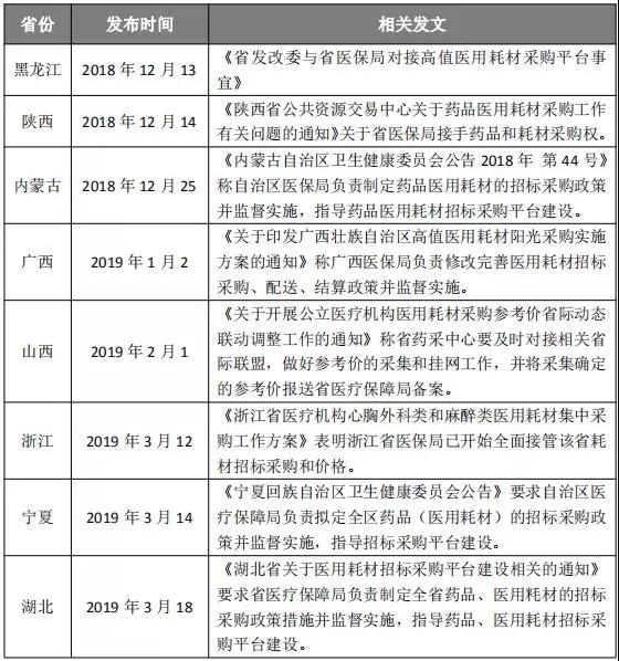
这意味着,湖北省成为继宁夏之后全国范围内医保局接管耗材招标采购的第8个省份。为方便读者有一个清晰直观的认识,赛柏蓝器械对8个省份及其相关文件做了梳理:
图:赛柏蓝器械
此次湖北省在医保局接管耗材招标采购上走在了全国的前列,虽然目前医保局接下来的动作不得而知,但是回顾湖北省近半年内有关医院与耗材的整治行动可大致推测,湖北省医保局的动作不会弱。
从去年10月开始,湖北省便强推耗材“两票制”,并联合省卫计委、省经信委、省公安厅等10个部门联合开展纠正医药购销和医疗服务中不正之风专项治理,重点打击不执行“两票制”、虚开发票、贿赂促销等行为。
今年1月,湖北省卫健委印发《 湖北省公立医院拖欠民营企业款专项清理工作方案 》的通知,一度引发业内大量关注,只因其成为2019年在全国范围内第一个出台此方案的省份。
通知要求,清理全省各级公立医院对民营企业超出合同规定时间,未支付的工程建设、医疗设备采购、药品耗材采购合同款。
主要任务是各公立医院在全面摸清欠款金额、超合同时间、欠款原因等情况的基础上,制定分类化解计划,在2019 年 6 月底前付清欠款。同时,建立完善按期履约付款的有效机制,防止发生新的拖欠问题。
医保局管控耗材招标的目的是为了挤出耗材水分,不偏不倚,这一目的与上述两项工作方案相辅相成,湖北省医保局下一步的动作值得关注。


找产品
招代理商
找工作
查数据




