同一时间,有企业因为资金压力、销售问题而退场,也有流通巨头强势入局 ,这个领域的竞争越来越激烈了
弱者退场,强者入局
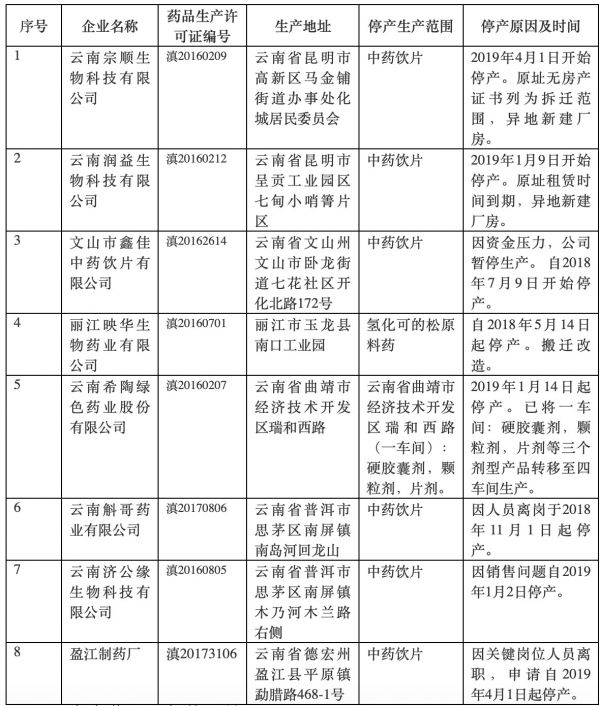
今日,云南省药品监督管理局发布《关于药品生产企业停产的公告》(以下简称《公告》)。
公告显示,近期云南省药监局收到部分药品生产企业的主动停产报告,现将相关企业主动停产情况公告如下:
从上述表格我们可以看出,一共有8家企业停产,其中6家都是中药饮片企业,停产原因各有不同。云南宗顺生物科技有限公司和云南润益生物科技有限公司因异地新建厂房导致停产,其余四家药企则更为被动,因资金压力、销售问题和人员离岗而导致被迫停产。
就在云南省药监局发布停产公告的前一天,中药领域也有一个巨头入局:4月8日,世界大健康博览会中国中药高峰论坛会议上,九州通集团发布旗下中药品牌——九信。
据了解,九信作为九州通集团战略业务板块及旗下中药产业平台公司,将以安心中药为核心,布局中药研发、中药工业、中药商业、中医药服务、中药电商等领域。
九信中药总经理在会上介绍:九信中药下属40余家分(子)公司,2018年实现整体营收36.8亿,位居中国中药材与饮片行业前列。对上游来说,九州通可以与上游客户形成供应链关系;对下游来说,九州通可以通过医药流通渠道,使中药产品更容易通达客户;同时,通过九州通强大的物流配送体系,可有效降低中药材的流通成本。
过去十余年以来,我国中药饮片行业抓住中药发展的机遇,实现高速增长,市场规模从2007年的242亿元增长到2016年的近2000亿元人民币,年均增速26%,领跑医药工业,这是中药饮片领域的优势所在。
但需要注意的是,中药饮片规模企业大有僧多粥少之势,竞争越来越激烈,强者恒强的态势也越来越明显。此次,基本同一时间,有企业因为资金压力、销售问题而退场,也有流通巨头强势入局。
中药饮片,集中度跃升是趋势
基业常青经济研究院报告分析,受益于国家对中医药产业的重视,中药饮片在医疗改革大潮中迎来很多利好:中药饮片可不纳入药品集中采购目录,同时,在医改中继续落实不取消中药饮片加成和控制药占比不含中药饮片等政策。
因此,在零加成、降低药占比和新版医保目录的共同作用下,中药饮片行业的增速可见一斑:资料显示,2011年-2017年,中药饮片加工子行业主营业务收入由854亿元增加到 2165亿元。按照十三五规划,预计2020年中药饮片市场规模将有望比2016年扩大一倍,达到3912亿元。
(图片来源:基业常青)
虽然中药饮片是一块巨大的放量市场,但它同时也存在着很多问题:
一方面,中药饮片近年来成为国家以及各省不合格名单中的常客:《2017年药品质量不合格数据年度分析报告》显示,2017年全国抽验质量不合格药品中,有八成是中药。统计数据显示,中药材不合格数量十分突出,占不合格药品总数的64%,中药饮片占比也大大增加。
另一方面,据基业常青研究报告,国内饮片行业集中度非常低:国家统计局数据显示,2017年中药饮片加工市场规模达到2165亿元,行业龙头康美药业的中药饮片贡献营业收入61.6 亿元,而行业市占率仅为 2.8%。
与日本相比,日本拥有110多家汉方制剂生产企业,津村、钟纺等前10家汉方药企业的市占率超过 98%,其中行业龙头津村制药市占率约 80%。 因此,随着中医药改革政策与行业监管的推进,将促进行业的规范化发展,中小企业将更有可能被兼并重组,行业集中度不断提高会是未来的趋势。
而今天的现象,只是其中的小小缩影。


找产品
招代理商
找工作
查数据




