浙江省继续推进“三流合一”,第二批配送商被解除配送关系。
21家配送商的合作被终止
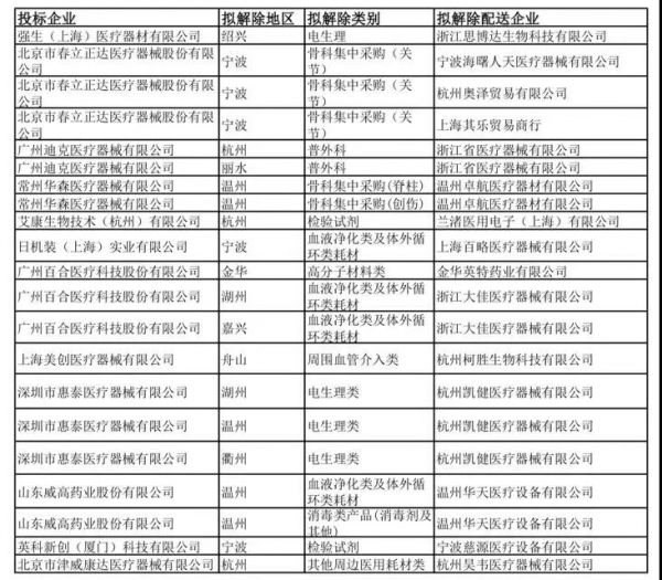
4月8日,浙江省药械采购平台发布《关于医用耗材投标企业解除配送关系公示》的通知,共解除了21家耗材企业配送关系,公示期为2019年4月8日至4月15日。

从公示的文件中可以得知,这是该省推进“三流合一”耗材采购平台开发的第二批公示。第一批在今年一月份,共解除了45家。同时,这是继2017年浙江开展耗材采购系统无交易记录的配送关系清理工作以来,对配送关系的又一次清理。
三流合一剑指“一票制”,重置市场秩序
“三流合一”模式,就是将信息流、商流、资金流实现统一。公立机构、生产企业以及配送企业将耗材产品挂网采购、结算。
可以看到的是,配送关系解除的背后,其实是浙江省对三流合一持续推进的决心,从药品逐步扩展到耗材。早在2018年3月份,浙江省药械采购中心便印发了《浙江省“三流合一”医用耗材采购新平台推进工作方案》。
其方案将浙江省的公办医疗机构分为六批,分批全部加入省“三流合一”耗材采购新平台,从几家医院先试点运行,再推向全省。另外在细节上规定,医院通过新平台下达采购订单,配送企业必须在3个工作日内确认订单,5个工作日内完成配送,医院在新平台上7个工作日内完成到货验收工作。
只是,不同于药品的是,对耗材货款的结算时间要求是“90日之内”,而非药品的“30日之内”。
业内专业人士曾指出,三流合一推行的主要目的是执行一票制,重点就是结算环节。由生产企业直接开票给医疗机构,企业可以直接从医疗机构中收到货款,然后付给商业公司物流费用。这种模式可以降低中间商的转手加价,弱化他们的功能,重置市场秩序,
使得行业集中度提升,耗材降价明显
如今耗材的集采俨然成了整个行业瞩目的事情,中信证券曾在一份研报中提到,从各地的招标采购的情况上看,浙江三流合一模式整体在耗材目录制定、招标结果的维护和执行上均跑在全国前列,部分省份更是直接借鉴浙江标的价格来指导招标,其模式对全国高值耗材市场的借鉴意义不言而喻。
研报指出,三流合一模式下,行业集中度明显提升。而其中给出的耗材价格调研数据,降价幅度也很明显。
从对产业链的影响来看,不同于“挂网”形势下企业入围标准较低,浙江模式在设计上层层淘汰限定了企业的入围数量,小企业快速出局,从而间接实现了“带量”,生产、代理各环节的行业集中度均有所提升,且心脏支架、骨科等产品的国产化率也进一步提高。
但同时,在浙江模式下微创新或升级类的产品基本很难留下,企业更多是拿自己较老的产品线来降价进入浙江市场。
如此,在耗材采购提效、降价等方针下,继续“瘦身”,可以减少系统运行的负担。同时,可以预测的是,有能力的配送企业将承接这些配送。


找产品
招代理商
找工作
查数据




