今年以来,超200家药企注销了药品经营(生产)许可证,有不少药企是彻底退出市场。
10家药企主动申请停产
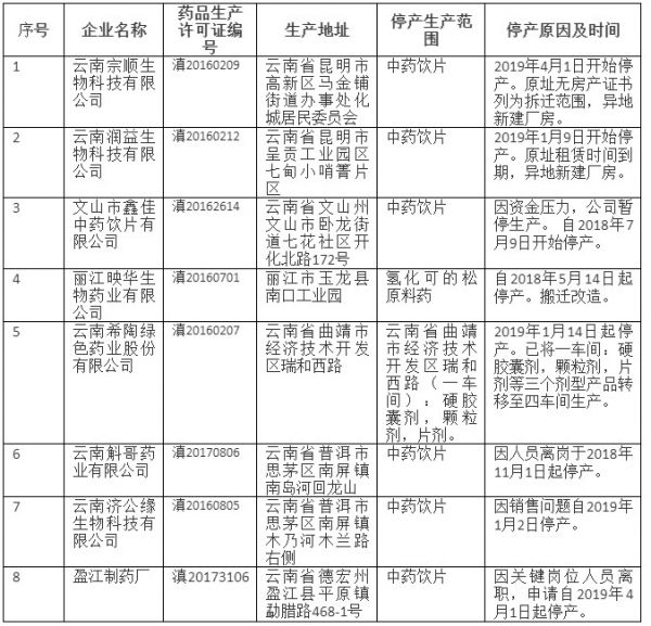
4月26日,云南省药监局发布《关于药品生产企业停产情况的公告(第2期)》(以下简称《公告》)。

据《公告》,云南云药堂制药有限公司(停产生产范围:中药饮片(直接口服饮片);毒性中药饮片。)、云南通用善美制药有限责任公司(停产生产范围:口服溶液剂(乳果糖口服溶液)。)两家药企已经停产,至于停产原因,公告并未披露。
据查询,4月9日,云南省药监局就曾发布“关于药品生产企业停产情况的公告”。根据公告,有8家药企停产,停产原因有资金压力、人员离岗、销售问题、搬迁改造等。
2019年以来,据统计,云南省共停产药企10家,其中7家为中药饮片企业。
不同于注销药品生产(经营)许可证,药企主动申请停产,短暂的问题度过之后,还可能恢复生产,但是注销药品生产(经营)许可证则意味着,企业选择直接离开医药市场。
相比于暂时停产的药企,直接注销药品生产(经营)许可证的药企不在少数,据赛柏蓝不完全统计,截止目前,注销药品生产(经营)许可证的药企达超200家。
药品经营企业注销数超200家
相比于医药工业企业,可能是基数较大,注销药品经营许可证的医药商业企业数量较为惊人。
2019年以来,注销药品经营许可证的企业数超200家。
4月18日,湖北省药监局发布两则《药品经营许可证》注销和核发的公告。
湖北华阳医药有限公司、建始县华康药业有限责任公司因兼并重组申请注销药品经营许可证。
据公告,经审查,湖北华阳医药有限公司、建始县华康药业有限责任公司符合我省药品流通企业兼并重组的有关规定和要求,准予该公司申请注销《药品经营许可证》和《药品经营质量管理规范认证书》,新申报核发国药控股武汉华阳康健医药有限公司、国药控股建始有限公司《药品经营许可证》和《药品经营质量管理规范认证证书》。
也就是说,上述两家药品经营企业因为被国药控股兼并,成为其区域性子公司,所以才注销了其原有的药品经营许可证。
除上述两药品经营企业,湖北仁和宇医药有限公司符合湖北省药品流通企业注销的有关规定和要求,准予申请注销《药品经营许可证》和《药品经营质量管理规范认证书》。
除湖北省外,3月13日,广东省药监局接连发布三条公告,广东海品药店连锁有限公司、广东中汇阳光药业有限公司、广州五环药业有限公司三家公司不具备经营药品的基本条件。
据统计,2019年以来,广东省药监局已经发布8个《<药品经营许可证>注销决定书》送达公告。
除上述几家医药商业企业外,2019年至今,据医药地方台不完全统计,已有超过200家企业被注销《药品经营许可证》——注销原因有主动申请、因自身原因终止经营药品、不具备药品经营许可条件、因违法经营被吊销证书等。
2019年刚进入第二季度,这个数据大概率将继续上升。
竞争格局集中,小散出局
今日,九州通医药集团发布2018年年度报告,在报告中,其分析了当前医药流通企业面临的政策现状。
首先,我国医药流通市场目前呈现出整体分散,趋于集中的竞争格局,随着新医改的深入进行,国家出台一系列政策鼓励医药流通行业的整合。
两票制、营改增、94号文、新版《药品经营质量管理规范》(GSP)等政策的推行,将促使行业集中度进一步提升。
新修订的GSP对行业内企业药品的采购、验收、储存、配送等环节做出了许多更高要求的规定。
两票制、营改增意在调整我国药品流通结构,解决行业内企业小、散、低的问题,通过强化管理、规范行为、提高准入门槛等方法,鼓励做强做大,进而推动结构调整,提升行业的集中度。
此外,近年来,我国加大了医药流通行业的规范治理力度,严厉打击各种违法违规行为,一些不规范的医药流通企业将会逐渐被淘汰,行业环境将会逐步改善,这给规范运行的大型医药流通企业带来了扩张机会。
比如,日前,上海医药发布2018年年度报告——为顺应行业整合升级,覆盖全国网络布局,公司先后收购了辽宁省医药对外贸易有限公司、上药控股贵州有限公司、上药控股遵义有限公司、海南天瑞药业有限公司等,在重点布局的省份完善市场。
此外,其余几大医药商业企业的年报,无一例外均透露了类似的信号,它们各自在全国的重点市场,加紧布局,兼并重组,同时提高行业集中度,解决行业内企业小、散、低的问题。
9家医药工业退出市场
除药品经营企业,2019年以来,据赛柏蓝不完全统计,有9家医药工业企业注销了药品生产许可证。除主动申请注销外,还有部分药企选择转让药品生产许可证,价格在几千万不等。
3月21日,重庆市药监局发布《关于拟注销重庆市中琦中药饮片厂《药品生产许可证》及《药品GMP证书》的公示。
根据公示内容,企业已经终止生产,主动申请注销《药品生产许可证》及《药品GMP证书》。
3月8日,四川省药监局发布两个公告,注销四川奥邦药业有限公司、四川禾邦旭东制药有限公司《药品生产许可证》。据悉,这两家药企均是主动申请终止药品生产。
2月25日,宁夏回族自治区药监局发布公告,注销丽珠集团宁夏新北江制药有限公司《药品生产许可证》。
1月31日,山东省药监局发布公告,根据《中华人民共和国药品管理法》及其实施条例,依照《药品生产监督管理办法》规定,经我局审查,拟办企业山东蜀中药业有限公司符合规定要求,准予注销《药品生产许可证》。
1月30日,四川省药监局公告,重庆医药自贡有限责任公司申请终止药品生产,现依法注销该公司《药品生产许可证》。
1月30日,江苏省药监局发布通知,根据企业申请,决定依法缴销无锡信达胶脂材料股份有限公司《药品生产许可证》,并注销其石蜡批准文号。
1月4日,江苏省药监局发布通知,根据企业申请,决定依法缴销江苏博泰药业有限公司《药品生产许可证》。
1月2日,湖南省药监局发布《注销行政许可公告》,昌都振兴中药饮片实业有限公司长沙分公司于2017年 1月11日取得《药品生产许可证》,因企业主动申请,根据《中华人民共和国行政许可法》,该局决定注销该公司《药品生产许可证》。
看起来,在药品降价大趋势、合规压力加大、生产要求提高、成本提升等因素综合作用下,部分小中型药品生产企业或主动或被动的退出了市场。
但是据赛柏蓝获悉,有相关部门人士表示,其实,我国的医药行业退出机制不畅,无论是药品批文数还是药企数,减少幅度缓慢,甚至增加容易,减少难,未来还有必要进一步畅通退出机制。


找产品
招代理商
找工作
查数据




