5月7日,国家卫健委官网发布《国家卫生健康委办公厅关于印发全国医院数据上报管理方案(试行)的通知》和《国家卫生健康委办公厅关于印发全国医院上报数据统计分析指标集(试行)的通知》(以下简称《通知》),旨在加强和规范全国医院数据报送管理,提升医疗机构上报数据的分析和应用质量,建立医院上报数据的标准化分析指标体系。
众所周知,医疗数据对医疗服务行为的合规监管有着极为重要的现实意义。在医保控费、临床路径、合理用药等要求不断升级背景之下,依托信息化手段,构建医疗服务行为监管系统,通过医院数据分析和支持,无疑将改变医疗服务效率,约束诊疗用药行为,进而对竞争日趋激烈的院内市场带来更大的洗牌压力。
合理用药“指标约束”
早在2015年,国家卫生计生委《国务院办公厅关于城市公立医院综合改革试点的指导意见 国办发〔2015〕38号》就提出充分发挥各类医疗保险对医疗服务行为和费用的调控引导与监督制约作用,有效控制医疗成本,逐步将医保对医疗机构服务监管延伸到对医务人员医疗服务行为的监管。
《国务院深化医药卫生体制改革领导小组关于进一步推广深化医药卫生体制改革经验的若干意见》更进一步明确提出规范诊疗行为的相关政策,利用信息化手段对所有医疗机构门诊、住院诊疗行为和费用开展全程监控和智能审核,做到事前提醒、事中控制、事后审核。
按照最新发布的《通知》,在医疗机构运营业务层面应当包括全面上报药品采购交易价格,并汇总提交“药品价格上报数据表”,明确按照统计年度、月份、升级药品集中采购平台药品编码、通用名、剂型、规格、转换系数、进货价格、进货数量、销售价格、销售数量、生产企业名称等信息统一上报。
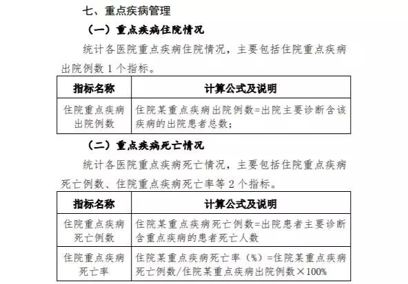
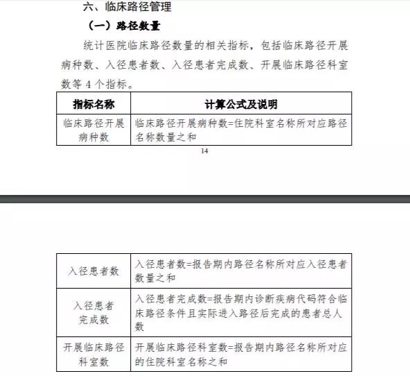
此外,《通知》对上报数据统计分析指标也提出了要求,围绕临床路径管理、重点疾病管理、单病种管理、合理用药、门急诊住院医疗费用、门急诊住院医疗保障等也提出了详细的计算规则。以临床路径管理为例,细化指标就包括了临床路径开展病种数、入径患者数、入径患者完成数、开展临床路径科室数等4个项目;次均药费则细分为中药、西药、中成药、变动率、费用趋势等多个细分条目。
业内人士指出,数据分析与医疗服务行为监管具有相辅相成的关系,在医疗行为监管中,落实医疗技术规范的过程监管既是基础,也是手段。“医嘱是各种医疗行为发生的信息源头,只有医生开具的医嘱遵从了法规要求,才能保障病人享受合理、合规的医疗服务。通过数据考核层层分解,将指标落实到科室或医生,才能达到合理用药的约束目的。”
临床药品“挤出水分”
今年1月,国务院办公厅印发《关于加强三级公立医院绩效考核工作的意见》,推动三级公立医院在发展方式上由规模扩张型转向质量效益型,在管理模式上由粗放的行政化管理转向全方位的绩效管理,围绕医疗质量、运营效率、持续发展、满意度评价等多个方面进行指标考核。
顶层政策持续推进,国家卫健委和国家医保局主动出击,多个省份和地市陆续发布通知,围绕合理用药和医保控费提出严肃落实监控政策,提升临床治疗药物的规范化水平:
● 天津市制定出台了医疗机构使用异常品种定期评价制度、医疗机构合理用药量化分级管理制度、使用异常品种约谈退出制度3项制度,针对临床诊疗中的辅助性、营养性和高价药品开展有针对性的管理,严格规范医疗机构用药行为。
● 福建省医保局发布《福建省医疗保障局关于加强医保重点监控药品管理的通知》,将对月均发货金额超过500万元的药品,月均发货金额排名前20名的药品,月均发货金额超过200万且环比增长30%以上的药品,非疾病治疗必需、临床疗效证据不充分、未获得权威疾病诊疗指南推荐或未纳入临床路径表单、不具备药物经济学优势的药品,进行重点监控。
● 北京市医保局将在2019年探索建立定点医疗机构积分考核及排名制度,对医疗机构的违规行为,如没有严格履行实名制就医、串换药品、乱收费、多收费、重复收费、虚构诊疗等,建立综合评价体系和评分制度,评分将和医疗机构的费用额度挂钩。
除此之外,严厉打击欺诈骗保也落下重拳。去年11月,中央电视台《焦点访谈》栏目曝光了沈阳市两家定点医疗机构骗保事件,随后国家卫健委、国家医保局成立专项工作组,严厉打击有组织的恶意骗取医保基金的行为,切实保障医保基金的安全运行。
国家卫生健康委医政医管局副局长焦雅辉曾经在多个场合表示,必须利用信息化手段进行质控,把临床诊疗病例上传到国家质控数据库当中来,利用信息化手段对这些临床诊疗行为予以严格监管,并通过定期反馈和评价机制,形成持续改进的模式,引导药品合理使用,把临床药品中的“水分”挤出去。
附件>>>
《全国医院数据上报管理方案-运营业务》
《全国医院上报数据统计分析指标集(试行)》



找产品
招代理商
找工作
查数据




