近日,国家药品监督管理局发布了多条产品召回公告,公布了一批被召回医疗产品名单。分别是ESiemens Healthcare Diagnostics Inc.主动召回肌酸激酶测定试剂盒(磷酸肌酸底物法),Edwards Lifesciences LLC主动召回主动脉内阻断导管Intra-Aortic Occlusion Device,Medtronic Xomed, Inc.主动召回一次性使用钻头Burs ,Ethicon, LL主动召回聚酯不可吸收缝合线,南昌爱博医疗器械有限公司主动召回一次性使用无菌阴道扩张器。
召回产品详情:
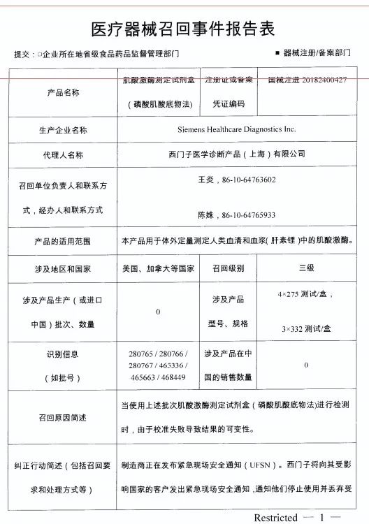
1、西门子医学诊断产品(上海)有限公司报告,由于涉及产品存在校准失败的问题,生产商Siemens Healthcare Diagnostics Inc.对肌酸激酶测定试剂盒(磷酸肌酸底物法)(注册证编号:国械注进20182400427)主动召回。召回级别为三级。涉及产品的型号、规格及批次等详细信息见《医疗器械召回事件报告表》。
2、爱德华(上海)医疗用品有限公司报告,由于涉及产品可能存在部分批次产品导管球囊使用中出现破裂可能的问题,生产商Edwards Lifesciences LLC对主动脉内阻断导管Intra-Aortic Occlusion Device(注册证编号:国械注进20183132601)主动召回。召回级别为一级。涉及产品的型号、规格及批次等详细信息见《医疗器械召回事件报告表》。
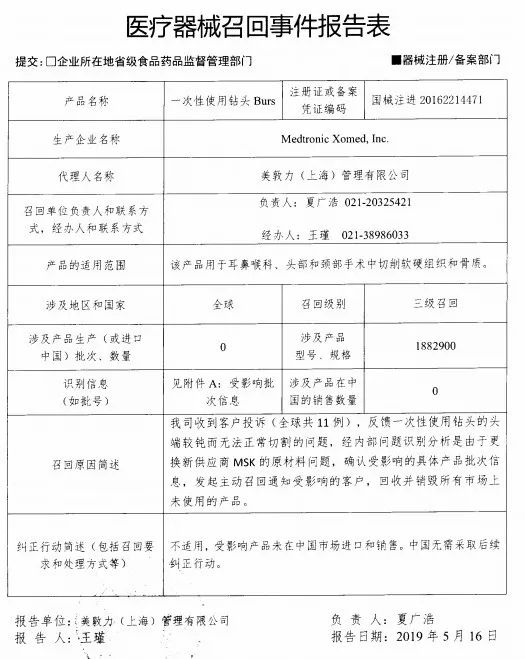
3、美敦力(上海)管理有限公司报告,由于涉及产品存在头端较钝而无法正常切割的问题,生产商Medtronic Xomed, Inc.对一次性使用钻头Burs(国械注进20162214471)主动召回。召回级别为三级。涉及产品的型号、规格及批次等详细信息见《医疗器械召回事件报告表》。
4、强生(上海)医疗器材有限公司报告,由于涉及产品可能存在原材料内毒素含量有可能偏高的问题,生产商Ethicon, LLC对聚酯不可吸收缝合线(注册证编号:国械注进20152652256)主动召回。召回级别为二级。涉及产品的型号、规格及批次等详细信息见《医疗器械召回事件报告表》。
5、南昌爱博医疗器械有限公司报告,由于电子配件厚薄不一等原因,南昌爱博医疗器械有限公司对其生产的一次性使用无菌阴道扩张器(注册号:赣械注准20152660171号)主动召回。召回级别为三级。涉及产品的型号、规格及批次等详细信息见《医疗器械召回事件报告表》。 


找产品
招代理商
找工作
查数据




