在我国药品市场中,除了化药,还有具备我国特色的中成药,而在中成药中,作为现代化产物的中药注射剂一直以来关注最高,据数据统计,2016年,中药注射剂的市场规模已突破1000亿。但从近年来的市场反馈来看,中药注射剂屡次陷入质疑声不断的境地。就近期步长制药事件引起的连锁反应,以及媒体人王志安对中药注射剂的议论,更是将中药注射剂推上业界话题热潮。
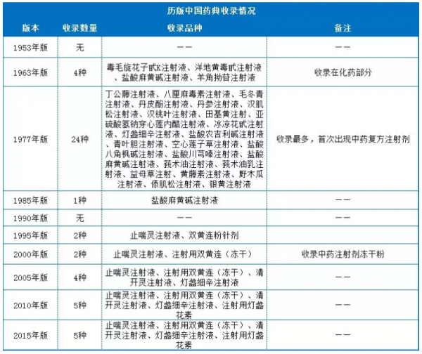
近80年发展,1977年药典收录高峰,2006年申报下滑
自1940年第一支中药注射剂柴胡注射液出炉,到如今,已有近80年。新中国成立初期,药品监管还未完善,乱办药厂、滥制药品的混乱局面,涌现出大批“新药”。中药注射剂就是在此时开始大量开发。1953年版中国药典未收录中药注射剂,到1963年以收录在化药部分的形式出现4种,而1977年版中国药典中收载了24种中药注射剂,是收录高峰。
在后续的发展中,随着我国药品注册制度走向法制化。多版本《新药审批办法》、《药品注册管理办法》出台,对中药注射剂的申报管理进行了多次修订,由1992年、1999年《新药审批办法》版本中将中药注射剂列为注册2类,再到2002年《药品注册管理办法》的第7类:“未在国内上市销售的由中药、天然药物制成的注射剂”,随后2005版取消2002版的第7类描述,标明了我国药品审评部门对于中药注射剂的管理逐渐严格谨慎,中药注射剂开发骤减。特别是中药注射剂新药下滑尤为厉害,在2017、2018、2019三年均无新药申报。
不良反应居高不下,医保使用受限,挑战只是开端
2006年“鱼腥草注射液事件”轰动业内,从此,中药注射剂不良反应被重视起来。从近5年国家药监局对药品不良反应的监测反馈来看,虽然中药与中药注射剂在总体不良反应中占比基本平稳,但中药注射剂在整体中药中基本的占比均在50%以上,近3年还有小幅度的上升。相对于其他常用剂型,其不良反应情况一直处于居高不下的位置,不良反应情况改善并不明显。
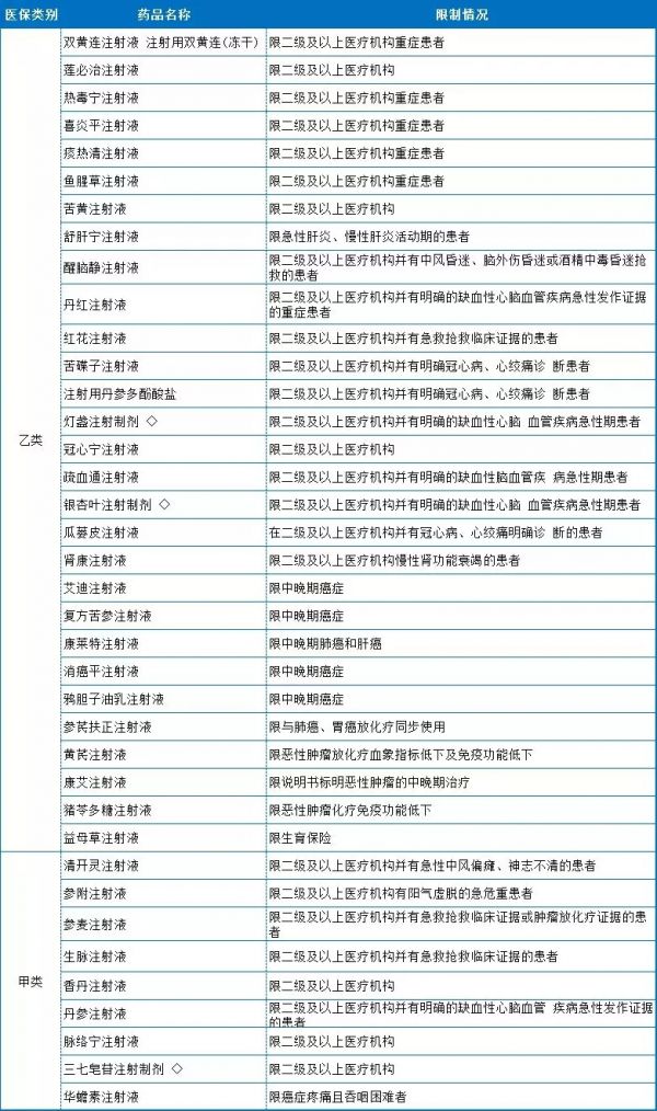
针对中药注射剂市场反馈问题,国家从多方面采取措施进行管理。多次修改说明书,包括消癌平注射液、双黄连注射液、清开灵注射液、参麦注射液、刺五加注射液、血塞通射液、血栓通射液、柴胡注射液、茵栀黄射液、灯盏花素射液、舒血宁射液、鱼腥草射液、醒脑静射液、三七皂苷射液、黄芪射液、丹香冠心射液、金鱼射液、复方蒲公英射液、莲必治射液、穿琥宁射液等,其中更有多个限制儿童、孕妇使用。除了说明书,2017版医保目录对38个中药注射剂使用进行限制,具体如下所示。
医保受限仅是开端,2018年12月,国家卫生健康委员会发布《关于做好辅助用药临床应用管理有关工作的通知》,强调将制订和公布全国版辅助用药目录,并且在全国版本的基础上,各省分别制订省级辅助用药目录,省级目录的品种不得少于国家目录。与此同时,还将辅助用药收入占比列为三级公立医院的考核内容。药品进入辅助用药目录后,将面临着被公立医院严格控制用量甚至停用的风险。而此前,在各地辅助用药目录情况中,中药注射剂数量突出,参考地方情况下,国家版的辅药目录中药注射剂呼声较高。
除了辅药目录危机,基药目录中,中药注射剂也在面临限制使用,如2019年4月,湖南药品集中采购平台就发布《关于调整部分基本药物进入基层医疗机构使用的通知》,将中药注射剂剔除基层医疗机构。事实上,基药目录中的中药注射剂有10中,且连续2版位列之上,其中6个品种销售过亿,3个产品过10亿。而除了柴胡注射液,其余9个药品还在医保使用中有受限。若基层不纳入使用趋势放开,将面临更大打击,前路堪忧。
主营中药注射剂的企业在目前大环境下经受生死考验,从一些上市企业来看,业绩已经开始受到影响。如康缘药业2018年注射液业务营收19.91亿,同比增长17.75%,但毛利率下降0.25%。神威药业2019年第一季度年报表示,其注射剂收入减少21.4%。此外华润三九、大理药业、中恒集团均在年报中表示重要注射剂业务在下滑。
洞悉市场现有产品格局,战略升级,迎接巨变
据药智上市药品筛选系统数据库,目前国内市场有中药注射剂批文947条(包括注射液、粉针),涉及132个药品,217家企业。持有注射剂批文及品种数TOP10企业如下图所示,前10家企业持有批文数合计249条,占总批文数的26.3%,神威药业集团持有中药注射剂批文数最多,其次为华润三九。而持有品种前10家企业中,神威药业集团与朗致集团万荣药业并列第一,其次为江西天施康中药及雷允上药业集团。
另外持有生产批文较多的品种为香丹注射液,涉及65家企业持有生产批文;其次为鱼腥草注射液,涉及54企业持有生产批文;再者为柴胡注射液,69家企业持有生产批文。
而现有注射剂中,以血液和造血器官、呼吸系统、消化道及代谢、心血管系统四大领域品种占比较多,均超过10%。而按照批文来看,呼吸系统注射剂批文最多,占比达26.1%,其次为血液和造血器官,占比25.3%;再者为心血管系统,占比15.6%,然后为消化道及代谢,占比12.7%。
在中药注射剂面临生死局之时,企业需要洞悉市场全局,启动新的战略布局,才能走的长远。国家层面中药注射剂再评价是一方面,如康缘药业,2个主要注射剂品种已经开启再评价工作;另外调整产品结构也是一方面,如华润三九,经过几年逐步调整,原在处方药业务占比较大的中药注射剂在营业收入中的占比逐步下降,2018年报中,中药注射剂产品占营业收入的比重约为7%。
来源:药智数据


找产品
招代理商
找工作
查数据




