首页
医药市场
医药营销
药企风云
医疗器械
健康保健
零距离
医药培训
公众号
医药动态实时掌握
找产品
药品招商
保健品招商
器械招商
招代理商
药品代理商
保健品代理商
器械代理商
找工作
猎才医药网
好猎头
瑞仕登
查数据
国产药品
185249条
药品说明书
120625条
器械产品
507966条
器械生产企业
94132条
器械招标
1214359条
器械采集
29362条
首页
>
资讯
>
药企风云
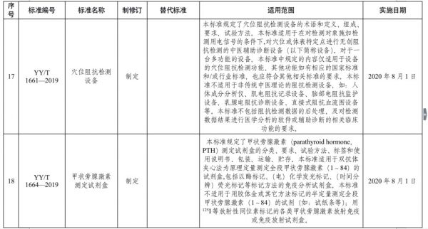
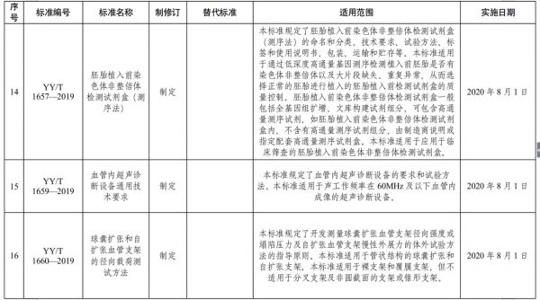
国家药监局发布:24项医疗器械行业标准
发布日期:2019-07-31 | 浏览次数:455
7月30日,国家药监局官网发布了《病人、医护人员和器械用手术单、手术衣和洁净服 第8部分:产品专用要求》等24项
医疗器械
行业
标准
的公告。