日前,国家统计局数据显示,2019年1-6月,医药制造业规模以上企业实现营业收入约12227.5亿元,同比增长8.5%,实现利润总额约1608.2亿元,同比增长9.4%。可见规模以上企业利润增速已超过营业收入增速,盈利能力增强。
在我国,半年制药工业收入超过100亿元的企业可以说是规模以上企业中的规模企业了,下面且看看这些制药企业各方面实力如何?
半年制药工业超百亿企业营收利润大比拼
目前,半年报已收官,上市公司制药工业半年收入超百亿药企达5家,预计全年制药工业收入超百亿的企业超过12家。可见,两票制及一致性评价后,制药工业行业市场集中度进一步提升。
2018年,A股、H股上市公司制药工业全年收入超过百亿的企业有8家,在2017年及以前全年则仅有3-4家。
在国家医改政策的推动下,随着资本运作的成熟、药企之间的合作及并购日益频繁,制药工业超百亿的药企会越来越多,市场集中度越来越高。
2019年上半年制药工业收入超过百亿的药企有中国生物制药、上海医药、石药集团、复星医药和恒瑞医药(注:华润医药旗下工业收入合计也超百亿,但其旗下有多家上市公司已有分开发布业绩,本次不做考虑)五家。
从成长性来看,这几家企业的工业收入均保持了20%以上的快速增长,远超我国医药行业整体的10余个百分点。
其中,制药工业收入最高的为中国生物制药,半年录得125亿元,上海医药紧随其后接近120亿元,石药集团和复星医药则在110亿元左右,恒瑞医药刚刚突破百亿大关。五家药企药品工业收入基本情况如下:
注:数据来源于各上市公司半年报,数据供参考。
从利润情况来看,超过百亿的制药工业其毛利润均在大几十亿乃至百亿,净利润也均超过10亿元。其中,药品研发实力雄厚的恒瑞医药和中国生物制药表现则更为突出。
中国生物制药和恒瑞医药毛利润率超过80%,尤其是恒瑞医药,毛利润率已超过85%,而中国生物制药2019年上半年的毛利润额已经突破百亿元大关。从净利润来看,净利润额、净利润率这两家企业也稳居前两位。
注:数据来源于各上市公司半年报,数据供参考。
半年制药工业超百亿企业产品线特征大比拼
※治疗领域分布特征:肿瘤及心脑血管用药均有涉足
从五家企业主要产品涉及的治疗领域来看,虽然涉及多个治疗领域,但也以某一领域为核心。
通过对比发现,这五家企业都有涉及肿瘤及心脑血管疾病领域。可见,这两大治疗领域药品是企业做大规模必不可少的产品。
其实,从根本上说这与我国疾病谱变化趋势有关。随着我国经济的发展和人民生活水平的提高,过去以传染病、寄生虫病为主导的疾病谱已经被心脑血管病、恶性肿瘤等慢性非传染性疾病(NCD)所取代,成为当前威胁居民健康的主要疾病。
因此,我国市场用药的需求也从之前以抗菌药、抗病毒类的抗感染用药为主转变为以心血管和肿瘤药为主。
虽然五大药企的产品均涉及心脑血管、抗肿瘤用药,但除石药集团在心脑血管和肿瘤均有重磅产品外,其余药企涉及的治疗领域则有各自的侧重点和特色。
如上海医药、中国生物制药、复星医药在消化系统及代谢方面具有明显优势,上药的消化道菌群调节药物培菲康,中国生物制药的润众、天晴甘美等肝病用药,复星医药的肝病用药阿拓莫兰等也是各自细分行业的领先品牌,恒瑞医药除了肿瘤用药贡献了企业大部分销售收入外,造影剂类用药也为企业的收入贡献了较大份额。
注:根据各公司半年报整理,供参考。
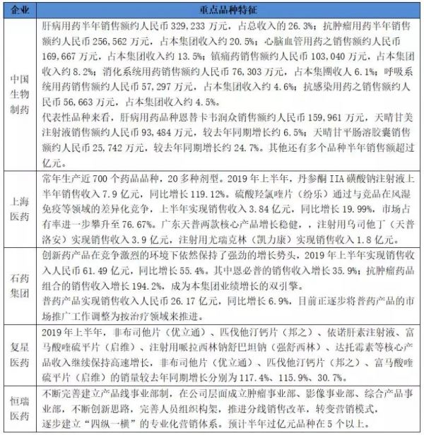
※大品种实力比拼
这些制剂收入超过百亿的药企过亿品种的数量众多,预计均在10个以上。其中中国生物制药和石药集团超过10亿的品种预计均在两个以上。
注:信息来源于年报/业绩报告,部分企业为估计数据,供参考。
营销工作大比拼
※销售模式及推广工作比拼
这些半年制药工业销售收入过百亿的企业,销售模式大多采用自营+代理销售的模式。 一般而言,药企要做大做强都离不开自营+代理模式。一般而言,很多药企均是将优势区域纳入自建队伍进行销售,对于那些自建队伍成本较高的区域丢给其他营销公司代理销售。
注:根据企业年报/业绩报告整理,供参考。
销售费用比拼
从各企业销售费用情况来看,销售费用占销售收入的比例均在30%-40%之间。在2019年上半年,销售费用占比最高的是中国生物制药,达到接近40%的39.39%,上药、石药和恒瑞也相差不远,销售费用占比均在37%左右。
从销售费用的成长性来看,销售费用也保持了快速增长,除中国生物制药外,大多企业销售费用的增长速度要高于其制药工业收入的增速。
其中销售费用增长幅度最大的是石药集团,同比增长超过40%,接近制药工业收入增速的两倍。可见,两票制之后,企业销售费用居高不下的状态难以改变。
注:数据来源于各企业2018年年报和2019年半年报,其中上海医药、复星医药未披露单独的药品工业销售费用,根据一定比例推算;石药集团2018年销售费用根据一定汇率推算,供参考。 ▍未来发展潜力大比拼 ※研发费用大比拼 研发费用投入是企业研发新产品及未来持续增长的内源性动力。从研发费用投入情况来看,恒瑞医药和中国生物制药研发费用金额投入和研发费用占同期营业收入的比例都远远领先于其他企业。 从研发投入占当期销售收入占比情况来看,除上海医药外,其余企业的研发费用投入达到7%以上,其中恒瑞医药和中国生物制药超过了10%。恒瑞医药达到最高的14.80%,与全球性大药企的研发投入比例差距相对较小。
注:数据根据各企业年报及半年报整理,均为整个企业的研发人员和研发费用投入供参考。
※报告期研发成绩比拼
这些企业在进行相对高额的研发投入的同时,也获得了大量的研发成果,也是企业未来发展的核心竞争力。五家企业相比而言,在新药研发方面,恒瑞医药、中国生物制药和石药集团的优势更为明显。
注:根据各企业半年报整理,供参考。
从国家医改政策导向来看,尤其是医保目录的更新速度加快和动态调整机制的实施,医保药品结构不断优化。
在前不久发布的2019年版医保目录中,调出150个品种,医保资金腾笼换鸟,为创新药、优质仿制药留足空间。
从调出的品种看,本次共调出150个品种,其中约一半是被国家药监部门撤销文号的药品,其余主要是临床价值不高、滥用明显、有更好替代的药品。
这样的调整有望为创新药、优质仿制药提供更多空间,长期来看,有利于激发优质药品的研发,促进我国药品市场良性发展,也有利于为我国领先的制药工业企业尤其是研发实力较为强大的企业带来巨大的市场发展空间。


找产品
招代理商
找工作
查数据




