10月30日,上海市卫健委官网发布《关于印发<本市三级公立医院绩效考核工作实施方案>的通知》(简称《通知》),其联合上海市医保局、上海市中医药管理局、上海市发改委等多个部门,共同制定本地化实施方案,落地推进《国务院办公厅关于加强三级公立医院绩效考核工作的意见》。
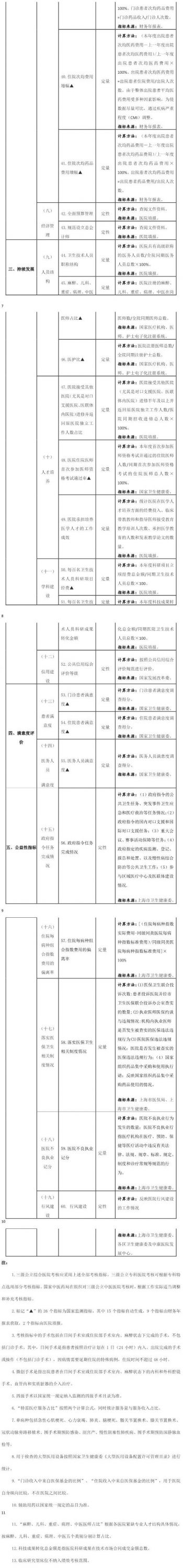
《通知》明确考核指标共计60个,其中不仅围绕处方点评、抗菌药物使用、门诊/住院患者基本药物处方占比/使用率、基本药物采购品种、国家组织带量采购中标药品使用比例等合理用药指标进行细化,更在住院每病种组合指数费用的偏离率、落实医保卫生相关制度情况、医院不良执业记分和行风建设等方面提出指标纳入考核。
事实上,商务部发布的《2017年药品流通行业运行统计分析报告》显示,在销售额居前十位的省市中,上海位列全国销售额第三位,仅次于广东省和北京市,年度药品销售总额超过1600亿元。业内认为,随着三级医院绩效考核不断深化,千亿级别的院内市场和区域市场将面对巨大的洗牌压力。
指标细化严格监管
本次上海发布的《通知》,基本贯彻和延续了完善公立医院绩效考核评价机制的总体思路。
处方点评成为重点考核的指标。《通知》提出,点评处方占处方总数比例的计算方法是:点评处方数/处方总数×100%,并且要求医院自主填报,这种考评体系无疑进一步加强了处方点评结果的公示、反馈及利用。
同时,《通知》对于上海三级公立医院考核将门诊基本药物处方占比进行了细化,旨在加强对基药临床使用的监测。事实上,自2018年新版国家基药目录发布之后,各省市推行基本药物在医疗机构的使用情况,与之对应,新版国家基药目录正在迎来政策利好。
带量采购在全国铺开,中选药品使用比例已成为公立医院院内市场关注的焦点。在此次上海三级公立医院考核指标中,国家组织药品集中采购中标药品使用比例的计算方法为:中标药品用量/同种药品用量×100%,随着国家组织药品集中采购中标药品使用比例的指标导向逐步提高,中标药品的用量药也将得到相应提升。
行业普遍认为,监管层面越来越严格落地合理用药政策,通过绩效考核细化指标管理,全方位整肃院内市场,全面严控辅助用药,对于临床用量大、采购金额高、排名靠前、用量增幅明显的品种,将受到严格的管控。
合理用药全面深化
今年年初,国务院办公厅印发《关于加强三级公立医院绩效考核工作的意见》,强调坚持公益性导向、属地化管理和信息化支撑,推动三级公立医院在发展方式上由规模扩张型转向质量效益型,实现效率提高和质量提升,促进公立医院综合改革政策落地见效。
在国务院新闻办公室举行的国务院政策例行吹风会上,国家卫生健康委员会副主任王贺胜、国家卫生健康委员会医政医管局局长张宗久介绍了加强三级公立医院绩效考核工作有关情况,明确在2019年12月底前完成第一次全国三级公立医院绩效考核工作。
政策发布后,三级医院绩效考核工作落地进入倒计时。青海、安徽、甘肃、江苏、广东、福建、四川、北京等地已陆续落地地方政策,相继遵照政策要求,运用合理用药相关指标取代了单一使用药占比进行考核。
事实上,无论是此前各省份发布的政策,还是此次上海发布的《通知》,无一例外的将“点评处方占总处方的比例、抗菌药物使用强度、门诊患者基本药物处方占比、住院患者基本药物处方占比、基本药物采购数占比、国家组织药品药品集中采购品种数占比”六个国家提出的合理用药考核指标列为重点考核标准。
业内专家认为,围绕合理用药,以往基本药物处方占比在三级医院并无严格要求,现在则越来越明确,虽然站在医疗机构的角度,并没有太大的动力增加基药的处方占比,但不断加大绩效考核力度,势必有利于基药在三级医院的推动。
对于全行业普遍关注的辅助用药,毫无疑问是绩效考核的重要指标,无论是国家目录、省级目录还是医院目录,在实际操作中,临床医生都有自己的切身体会,医药企业想要在全新的合规监管形势下走出泥潭,迫切需要审视产品的治疗用药属性和定位。



找产品
招代理商
找工作
查数据




