全国50%的二级及以上医院,全部新增这一科室,这些医疗设备需求将大量增加!
国家卫健委通知:全国50%二级及以上医院新增这一科室
11月1日,国家卫健委、医保局、发改委等八部门联合发表《关于建立完善老年健康服务体系的指导意见》(以下简称《意见》)。这是我国第一个关于老年健康服务体系的指导性文件。
《意见》提出了三项具体量化工作指标:
一、到2022年,二级及以上综合性医院设立老年医学科的比例达到50%以上。
二、到2022年,80%以上的综合性医院、康复医院、护理院和基层医疗卫生机构成为老年友善医疗卫生机构。
三、鼓励二级及以上综合性医院设立康复医学科,提高基层医疗卫生机构的康复、护理床位占比。支持农村医疗卫生机构利用现有富余编制床位开设康复、护理床位。到2022年,基层医疗卫生机构护理床位占比达到30%。
早在2017年3月国务院印发的《“十三五”国家老龄事业发展和养老体系建设规划》中,就明确提出,到2020年35%以上的二级以上综合医院设立老年病科。
现在国家卫健委发布正式文件,这一比例由35%提升到50%!
今年年初,国家国家卫健委老龄健康司副司长蔡菲在中日养老服务业合作论坛上再次明确,要建立完善综合连续的整合型老年健康服务体系,在二级以上综合医院设立老年病科。以老年健康需求为导向,加强老年病医院、康复医院、护理院、安宁疗护等接续性机构建设。
而开年以来,多个省份就明确提出要在二级以上医院全部建立老年科,可见从今年起,二级以上老年科的建设将在全国范围内遍地开花!
老龄人口高达2.55亿,二级以上医院老年病科将大量增加
据十三五老龄规划显示,预计到2020年,全国60岁以上老年人口将增加到2.55亿人左右,占总人口比重提升到17.8%左右;高龄老年人将增加到2900万人左右。老年抚养比将提高到28%左右;用于老年人的社会保障支出将持续增长。
中国老龄人口健康问题多,其中慢性病患病率高,是影响老年人群健康的主要问题。心脑血管疾病、恶性肿瘤、呼吸系统疾病是我国老年人群死亡的前三位原因。
随着人口老龄化特点加剧,老年病人也越来越多,人们对于老年病科有巨大的需求! 国家政策出台后,各省市也明确二级以上要设置老年病科,从各省市的的十三五规划来看,诸多省市比国家要求的比例更高!
随着老龄化加剧,二级以上老年病科的设置会越来越多!
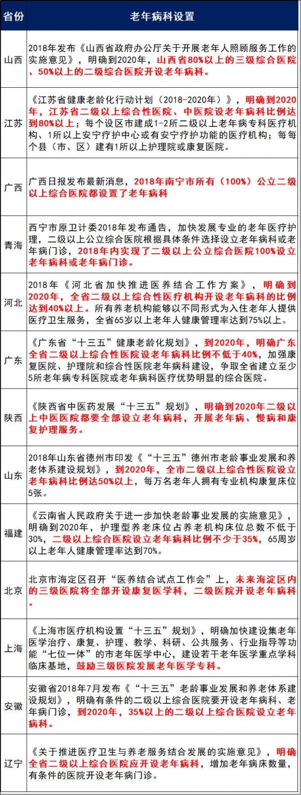
13省、直辖市老年病科设置情况
康复科、老年科建设带动相关医疗器械需求增加
老年病科之前,国家要求二级以上医院必须建立康复科,而这带动了全国康复医疗器械市场的快速增长。
按照全国有5500家医院需要建设或者完善康复科(2018年,中国有2433家三级医院,8056家二级医院,按照50%待建科室计算,一共是5500左右医院),单个医院平均投入400万元,康复器械的市场规模将扩张至200-300亿。
而随着全国范围内老年病科建设开始如火如荼的开展,全国政协委员、四川省卫健委主任何延政提出:建议每个市(州)和人口较大的县至少建立一家政府举办的老年病医院,引导符合条件的二级医院转为老年病医院;加强三级以上综合医院老年重点疾病专科建设。统筹各级财政涉老资金,参照国家对养老服务体系建设的投入模式,各级财政按每张老年病床位按一定标准进行建设补贴。
随着老龄化加剧,老年病科、老年医院建设将会大量增加!而相关医疗器械配置同样也会迎来扩容!
那么老年病科主要治疗哪些疾病,需要配置哪些医疗设备呢?
老年病科的主要治疗内容
一般60岁以上,称为老年,老年期所患的疾病或老年期多发的疾病,包括从青中年就可发生的疾病,到老年期更易发,如慢阻肺、高血压、糖尿病、动脉硬化、冠心病等,其次是在器官老化基础上发生的疾病,包括老年痴呆、骨质疏松、白内障等,还有因衰老使机体功能减退而发生的急性疾病,如老年人肺炎、急性泌尿道感染等感染性疾病。
那么哪些设备是老年病科需要配置的呢?
本清单可供参考: 


找产品
招代理商
找工作
查数据




