新政施行,30家大三甲医院将试点,或将迎来医疗器械采购风潮(文中附名单)。
重磅政策下发,影响大批医院
近日,国家发改委下发通知,针对各省、自治区、直辖市人民政府,国务院各部委、各直属机构下发《区域医疗中心建设试点工作方案》。
该内容为推动区域医疗中心建设试点,特制定本工作方案。
将通过3-5年,在优质医疗资源短缺地区建成一批高水平的临床诊疗中心、高层次的人才培养基地和高水准的科研创新与转化平台,培育一批品牌优势明显、跨区域提供高水平服务的医疗集团。
同时,打造一批以高水平医院为依托的“互联网+医疗健康”协作平台,形成一批以区域医疗中心为核心的专科联盟,相关地区重点病种治疗水平与京、沪等地差距大幅缩小,跨省、跨区域就医大幅减少,推动分级诊疗。
从工作具体安排来看,区域医疗中心将按照“按重点病种选医院、按需求选地区,院地合作、省部共建”的思路,先行开展试点建设。
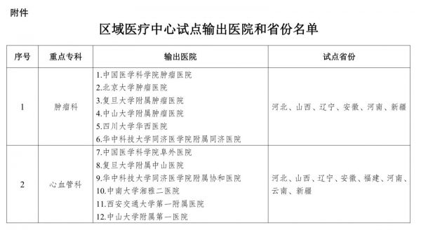
重点病种确定。文件指出,将选择死亡率高、疾病负担重、转外就医集中、严重危害群众健康的病种,重点建设肿瘤科、神经科、心血管科、儿科、呼吸科和创伤科6个专科。
在试点地区上,选择在河北、山西、辽宁、安徽、福建、河南、云南、新疆8个省区开展试点建设。 30家试点输出医院主要从北京、上海两地选取,少量从武汉、长沙、广州、成都、西安5个优质医疗资源集中地方选取,除北京、上海两地有部分市属医院外,其余均为国家卫生健康委、国家中医药局和教育部直属高校所管医院。
同时,积极储备若干高水平社会办医疗机构作为后续试点。
支持医疗器械产业
目前有30家医院开始试点,名单如下:
针对试点医院,政策明确将鼓励创新药物和医疗器械技术使用。
给予区域医疗中心必要的新技术应用政策,鼓励开展创新药品、医疗器械临床试验,对正在开展临床试验、用于治疗严重危及生命且在我国尚无同品种产品获准注册的医疗器械,逐步在区域医疗中心开展拓展性使用。
鼓励区域医疗中心发挥重点科室优势,对区域内确需使用的、国内尚未注册 的少量临床急需药品,依法提出临时进口申请,国家药品监督管理部门加快审批。
输出医院和区域医疗中心按国家和地方的有关要求开展或参加高值医用耗材采购,降低虚高价格。
在医院中各个科室都需要哪些医疗器械?
为读者整理如下,仅覆盖重要医疗器械:
图片来源:医疗器械经销商联盟(整理)



找产品
招代理商
找工作
查数据




