国家药监局发布公告,共7家知名械企主动召回问题产品,涉中国区销售约2.3万台。(文末附表格)
召回级别怎么划分
近日,是国家药监局在其官网公布了多家械企的召回信息,据赛柏蓝器械统计了,从2019年初至今的医疗器械召回事件,从中发现召回级别多数为二级,少数为三级,其中也不乏最严重的一级召回。
召回的级别如何划分的?有什么区别?
国家药监局在2017年发布《医疗器械召回管理办法》中规定,根据医疗器械缺陷的严重程度,医疗器械召回分成三级。医疗器械生产企业做出召回决定后,一级、二级、三级召回分别应在1日内、3日内、7日内,通知到有关医疗器械经营企业、使用单位或者告知使用者。
是根据医疗器械缺陷的严重程度进行分类:
一级召回,使用该医疗器械可能或者已经引起严重健康危害的。
二级召回,使用该医疗器械可能或者已经引起暂时的或者可逆的健康危害的。
三级召回,使用该医疗器械引起危害的可能性较小但仍需要召回的。
召回的要求是什么?
医疗器械生产企业应当按照卫生部发布的《医疗器械召回管理办法(试行)》(卫生部令第82号)的规定建立和完善医疗器械召回制度,收集医疗器械安全的相关信息。
对可能存在缺陷的医疗器械进行调查、评估,及时召回存在缺陷的医疗器械。
医疗器械经营企业、使用单位应当协助医疗器械生产企业履行召回义务,按照召回计划的要求及时传达、反馈医疗器械召回信息,控制和收回存在缺陷的医疗器械。
医疗器械经营企业、使用单位发现其经营、使用的医疗器械存在缺陷的,应当立即暂停销售或者使用该医疗器械,及时通知医疗器械生产企业或者供货商,并向所在地省、自治区、直辖市药品监督管理部门报告。
使用单位为医疗机构的,还应当同时向所在地省、自治区、直辖市卫生行政部门报告。
实施一级召回的,召回公告应在国家食药监总局网站和中央主要媒体上发布;二级、三级召回,召回公告应在省级食品药品监管部门网站发布。
医疗器械不良事件是什么?
除了召回,还有的就是医疗器械不良事件。
医疗器械不良事件,是指获准上市的质量合格的医疗器械在正常使用情况下发生的,导致或者可能导致人体伤害的各种有害事件。
医疗器械生产企业、经营企业和使用单位应当建立医疗器械不良事件监测管理制度,指定机构并配备专(兼)职人员承担本单位医疗器械不良事件监测及报告工作。
报告涉及其生产、经营及使用的产品所发生的导致或者可能导致严重伤害或死亡的医疗器械不良事件。报告医疗器械不良事件应当遵循可疑即报的原则。
省、自治区、直辖市医疗器械不良事件监测技术机构应当对医疗器械不良事件报告进行调查、核实、分析、评价,并上报国家药品不良反应监测中心。
国家药品不良反应监测中心在收到省、自治区、直辖市医疗器械不良事件监测技术机构的报告后,应当对报告进一步分析、评价,必要时进行调查、核实,报国家食品药品监督管理总局,同时抄送国家卫生和计划生育委员会。
唯美,涉中国区22698套
近日,国家药监局官网通报了一批械企的召回信息。
唯美(上海)管理有限公司报告,由于涉及产品因公司总部进行内部投诉数据趋势分析发现极个别产品可能存在潜在的内核漏液的风险,从而可能导致在使用过程中,离心杯内的液体被引入离心杯内核,造成设备可能出现“排空延长”的报警信息。
这一问题可被设备识别并发出报警。
本次涉及的批号产品,中国未收到相关不良事件反馈 等问题,唯美(上海)管理有限公司对其生产的一次性使用血细胞分离器;一次性使用血细胞分离器Disposable Sets for Blood Apheresis System(注册证号:国械注进20143106114;国械注进20143106113)主动召回。召回级别为三级。
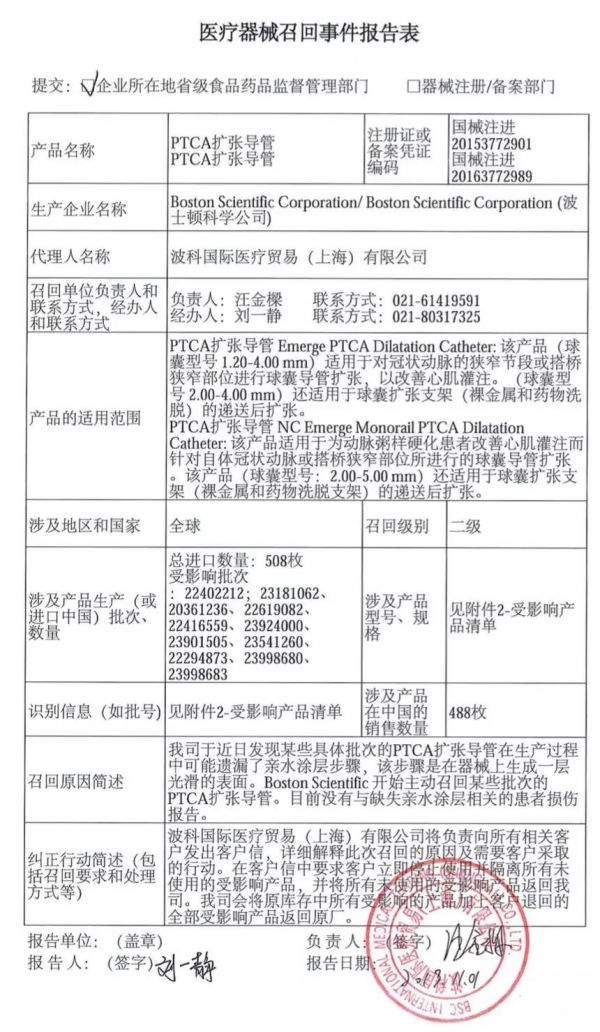
波科,涉中国区销售488枚
波科国际医疗贸易(上海)有限公司报告,由于涉及产品因我司于近日发现某些具体批次的PTCA扩张导管在生产过程中可能遗漏了亲水涂层步骤,该步骤是在器械上生成一层光滑的表面。
Boston Scientific 开始主动召回某些批次的PTCA扩张导管。目前没有与缺失亲水涂层相关的患者损伤报告等问题,波科国际医疗贸易(上海)有限公司对其生产的PTCA扩张导管;PTCA扩张导管(注册证号:国械注进20153772901;国械注进20163772989)主动召回。召回级别为二级。
通用电气,涉中国区销售13台
通用电气医疗系统贸易发展(上海)有限公司报告,近期发现安装在部分型号的病人监护仪或麻醉系统上的部分批次CARESCAPE呼吸模块中的O2传感器可能失效等问题,通用电气医疗系统贸易发展(上海)有限公司对其生产的病人监护仪;麻醉系统;CS600 MSN 麻醉系统(注册证号:国食药监械(进)字2014第3212922号;国食药监械(进)字2014第3542837号;国械注进20183540068)主动召回。召回级别为二级。
上海卡姆南洋医疗器械公司,47台
上海卡姆南洋医疗器械股份有限公司报告,由于涉及产品因在国家监督抽验中,出现不符合GB9706.4-2009《医用电气设备第2-2部分:高频手术设备安全专用要求》中19.3.101 c)2)项的要求。
因公司产品一直延续注册,工艺材料均未发生改变,注册时型式检验中该项为合格,所以未在出厂检测项中对该项进行检测,通过公司内部风险分析认为,虽然由此可能引起危害风险很小,但仍应采取有效的控制措施,进一步降低风险,故采取主动召回,召回等级为三级召回。
北京德华信达,涉中国区销售17台
北京德华信达技术有限公司 报告,由于 带插管的成套导管可重复使用20次,然而由于该批管组的程序错误,有可能使用255次,与该管组配套的抽吸泵有的带显示管组已使用次数功能,有的不带该功能。
对于不带显示功能的泵,用户将不知道该管组已经使用了多少次。泵内置的电子计数装置识别管组已经使用的次数后,泵根据预设程序决定是否继续使用该管组。
由于管组的程序错误,导致该管组使用次数可能超过规定值。为了消除该风险,决定召回受影响的管组(只有批号为4015874的8171223受到了影响)等原因, Richard Wolf GmbH 对其生产的 灌注抽吸泵(注册或备案号:国械注进20152703004)主动召回。召回级别为 三级 。
爱德华,一级召回
爱德华(上海)医疗用品有限公司报告,由于涉及产品存在插管可能会与连接器分离,导致体外循环回路破裂和失血的问题,生产商Edwards Lifesciences LLC爱德华兹生命科学有限责任公司对主动脉灌注插管(注册证编号:国械注进20153664200)主动召回,召回级别为一级。
美敦力,三级召回
美敦力(上海)管理有限公司报告,由于涉及产品存在马达序列号被错误标注的问题,生产商Medtronic Xomed,Inc对手术动力系统(注册证编号:国械注进20172547247、国械注进20172547249)主动召回。召回级别为三级。 


找产品
招代理商
找工作
查数据




