大医院严查医械代表再升级!私下接触医务人员,直接停止采购公司代理产品。
医械代表禁止私下接触医务人员!一经查实禁止采购公司产品
近日,南方医科大学顺德医院官网发布了《关于重新修订南方医科大学顺德医院医药代表接待制度的通知》(以下简称《通知》)。

《通知》明确,医械代表来该院进行学术推广活动应公开进行,在医院指定部门备案。禁止医械代表承担药品、医疗器械等销售任务。
并且和其他要求备案的医院一样,要求按“三定一有”进行包括医械代表在内的上述药械公司人员的来院接待工作,即定接待时间、定接待地点、定接待人员,有接待记录。
《通知》中还明确要求:
(一)其他非指定的科室(部门)和医务人员,未经允许一
律不准违规与医药代表接触。
(二)如医务人员被医药代表纠缠,“被动”接触了医药代表,应坚决予以驱离,并于12小时内向医院监察审计科备案,说明有关情况。
(三)医药代表不得在医院指定时间和指定部门以外接触本院医务人员。
也就是说,非备案登记医械代表进院,将会直接被驱逐医务人员驱逐。
更值得注意的是,监察审计科不定期进行医代表院内活动暗访排查,发现医械代表在指定时间和指定部门以外接触本院医务人员,尤其是私下向医务人员推销其产品的,一经查实,停止采购其所在公司代理的药品和医疗器械。
也就是说,医械代表只要私下接触医务人员,或者有推销产品的,一经查实,就要停止采购其所在公司代理的药品和医疗器械。这一惩罚力度可谓是相当大!
登记备案制度,大批公立医院全面铺开
自2017年12月国家食药总局、国家卫计委联合发布了《医药代表登记备案管理办法(试行)(征求意见稿)》之后,医药代表制度便有了明确的规定。其中,向社会公开备案信息、拜访医生需提前申请、未经允许不得私自进行学术推广等都是目前医院内严格遵守的条例。
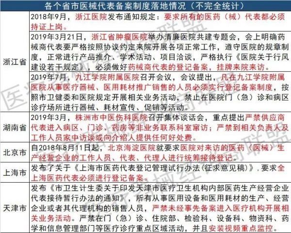
文件颁发后,浙江省、湖南省、北京市、上海市、天津市多个省市进行积极试点。

(各个省市医械代表备案制度落地情况)
从上述各个省市的实施情况中可以看出,医械代表和销售正在成为医药购销领域中的重点监察对象。
医械代表备案制度的加速铺开,无疑是为医械销售人员敲响了警钟,未来医械代表备案制度的全面实施也只是时间问题。
全国公立医院严查医械代表!路在何方?
12月6日,据国家卫健委消息,为落实《关于开展制定医院章程试点工作的指导意见》(国卫办医发〔2018〕12号)等文件的相关要求,国家卫健委制定了《公立医院章程范本》。

要求各省、自治区、直辖市及新疆生产建设兵团卫生健康委执行。
而这份《公立医院章程范本》中,明确要求:
医院设立纪律检查委员会(以下简称医院纪委)。严查关键岗位、重要人员履职和用权情况;
开展作风督查,促进医院严格落实中央八项规定,完善反腐倡廉制度规范,构建系统化防治腐败工作制度体系;依纪依法查办案件,坚决惩治腐败行为。
同时,通知特别指出,将严查医生行为,要求不得有收受“红包”和“回扣”以及其他有违医德、有损患者权益的言行。
医院设立专属监督员、特邀监察员和社会监督员。
在卫健委主导下,全国公立医院严查带金销售。与此同时,就在同一天(12月6日),国家医保局在小规模会议上启动了《公立医院药品采购环节诚信体系和惩戒体系建设专题研究》开题论证会。
据悉,未来在全国范围内,国家医保局将针对公立医院药品采购环节,构建诚信评价体系和惩戒体系两大体系,遏制“带金销售”。根据上述诚信评价结果,建立《合同法》框架内的针对失信生产企业的分级惩戒方案。
业内人士分析,作为医用耗材和设备的采购方,是主要付费方,国家医保局或更见实效。
不完全统计,2018年,已经有300多名院长医生落马。而以往在医疗器械带金销售中,处罚上重受贿轻行贿。未来这一局面可能将发生改变,医疗器械企业行贿,影响不仅仅是信用黑名单,产品禁止销售,医械代表个人的信用也将会受影响。而对于医械代表和销售而言,现下的当务之急就是要进行营销模式的转变。


找产品
招代理商
找工作
查数据




