1月8日,海南省医药集中采购中心发布《关于公示部分药品撤网的通知(2020.01.08)》,有250个药申请撤销挂网。
通知显示,这些是2019年4月以来受理的药品撤网申请,公示期自2020年1月8日至2020年1月14日,公示期截止后将对无异议的药品进行撤网。
本次申请撤销挂网共250个药品,其中有171个药品是由于生产成本上涨、不能正常供货、生产线改造、生产线停止等原因导致停产,有28个药品是由于原料药涨价或短缺导致停产,有15个药品是由于中标价与成本倒挂导致停产。
原料药价格上涨
根据通知,盐酸川芎嗪注射液、板蓝根颗粒、扎来普隆、阿普唑仑、甲巯咪唑片、重酒石酸间羟胺注射液、维生素K1注射液等28个药品由于原料药价格上涨,导致产品无法保证供应。
这些原料药价格上涨的产品,都有着很明显的特征。例如板蓝根颗粒,是抗流感的中成药,尤其是流感季节需求量巨大;重酒石酸间羟胺注射液、维生素K1注射液是急抢救药,曾多次出现短缺;甲巯咪唑片是甲亢患者常用药,也是近年来经常出现短缺断货的廉价药……
丁香园旗下的Insight数据库显示,很多急救药的价格,在2013 年之前均保持比较稳定,在2013 年后才逐渐出现药物价格小幅上升。然而,到了2018 年,很多急救药的价格却开始飙升,涨幅基本在 10 倍以上甚至高达70 倍。
而对于中成药而言,近年来也由于部分中药材的价格上涨,国家对中药材质量把控趋严,导致生产成本上涨。
据相关药企人士透露,很多物美价廉的药品涨价或缺货,都是由于原料被人为控制,导致无原料厂家的生产成本大增。这是近两年医药行业的一个常见现象,像异烟肼、扑尔敏等药品的原料,价格已从一公斤2千元上涨到5万元。
中标价与成本倒挂
值得注意的是,本次海南省主动撤销挂网的药品中,有15个是由于中标价与成本倒挂,导致无法继续生产供应。
众所周知,随着近年来的药品集采、带量采购、GPO等各种招采政策下,药品的价格被挤压得越来越低。有些厂家为了保住市场,不惜打价格战,扰乱了自身产品的价格体系,在药品价格全国联动的机制下,承受不了低价带来的压力。
也有一部分产品,是由于生产成本、原料成本等价格不断上涨,但是药品价格十几年未涨,或者还被持续往下压,一旦药品的中标价被压倒成本价格以下,该产品自然就无法在市场上立足。
虽然可能也有一些良性的治理因素,造成了价格上涨,比如环保治理、还有城镇化、还有治理以前的一些无序生产等等,造成一些成本上升,但这样的上升通常在20%、30%的范畴内,大家还能接受,国家也愿意给补贴,使得厂家基本上能够维持生产并取得合理利润。
实际上,对于药品的价格与成本的问题,国家早已重视。
近日,一则由国家医保局办公室下发的关于征求《关于做好现阶段药品价格管理工作的通知》意见的函在业内流传,其中价格管控方面提到:
依托各省级药品集中采购、建设全国药品公共采购市场,统一编码、标准和功能规范,推进信息互联互通、资源共享、政策联动,综合运用监测预警、函询约谈、成本调查、信用评价、信息披露等手段,逐步完善具体方式方法,建立健全药品价格常态化监管机制。
在供应保障方面,早在2017年6月,国家卫计委等9部门联合印发的《关于改革完善短缺药品供应保障机制的实施意见》就提出,建立短缺药品供应保障分级联动应对机制,实行短缺药品供应保障分类精准施策。
在大数据和信息化的时代下,药品价格和成本倒挂的情况将能够有效避免。我们期待,随着国家医改的推进,解决药品短缺问题的各项政策的逐步落实,短缺药品问题能够真正得到解决,药品的价格也能够日趋合理。
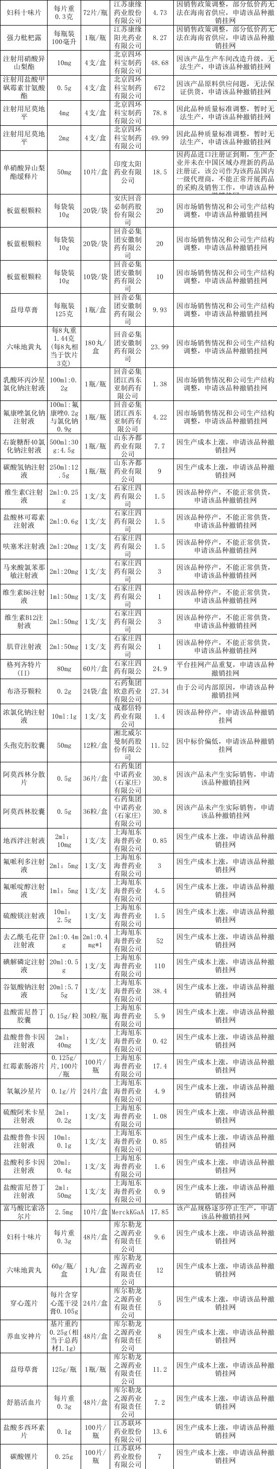
附:海南省药品撤网申请(2020.01.08)



找产品
招代理商
找工作
查数据




