医药行业,即将洗牌。
一致性评价一直以来被认为是国内行业洗牌的重要政策,其中最重要是以下两点:
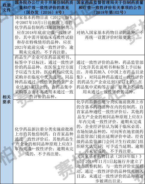
1、能限制未通过一致性评价的药品在医院终端使用:同品种药品通过一致性评价的生产企业达到3家以上的,在药品集中采购等方面不再选用未通过一致性评价的品种。
2、在2016年政策中,289目录(国家基本药物目录(2012年版)中2007年10月1日前批准上市的化学药品仿制药口服固体制剂)应在2018年底前完成一致性评价的产品逾期未完成的,不予再注册,但是药监局2018年第102号取消了这个评价时限。于是不予再注册的时限就剩下了化学药品新注册分类实施前批准上市的含基本药物品种在内的仿制药,自首家品种通过一致性评价后,其他药品生产企业的相同品种原则上应在3年内完成一致性评价,否则不予再注册。
2017年12月29日,《总局关于发布通过仿制药质量和疗效一致性评价药品的公告(第一批)(2017年第173号)》,这意味着2020年12月29日将会有第一批药品16个品规(见下表)对应未通过一致性评价的厂家将要到期,有可能不予再注册。
从目前的产品来看,会有以下情况:
1)化学药品新注册分类实施前批准上市的含基本药物品种在内的仿制药基本都通过一致性评价,例如硫酸氢氯吡格雷片-75mg。
2)2018年以后上市的仿制药产品是以旧注册分类上市,可能需要通过补充申请通过一致性评价,但是再注册日期还比较充足,例如Dr.Reddy的硫酸氢氯吡格雷片75mg是以旧的注册分类申报进口的,仍需要通过一致性评价。
3)药品的批文最近一次再注册在2020年12月以前,例如浙江尖峰的盐酸帕罗西汀片20mg暂未通过一致性评价,尖峰在2019年已经申报了一致性评价申请,此产品的再注册将在2020年5月到期,假设尖峰的一致性评价在2020年5月未有结果,那是否还是通过再注册,最后取消批文的时限在2025年5月,这意味着对于药品批文的取消可能会有一定的滞后,除非药品企业自我放弃该批文的再注册。
4)“品种”的定义对应的是通用名还是通用名+剂型。以头孢呋辛酯片为例,如果按通用名都要求通过一致性评价,那么就是通用名按医保剂型的口服常释剂型即片剂、胶囊剂和分散片都要通过一致性?还是该通用名下所有口服的剂型如颗粒剂、干混悬剂也要通过一致性评价?抑或仅仅是片剂才需要通过一致性评价?
由于公告定义的是“品种”,规格预计都要通过一致性评价,例如硫酸氢氯吡格雷片300mg,利培酮片的2mg、3mg和4mg等非常用的规格。
(数据来源:咸达数据V3.5)
根据药品注册费,补充申请费用(需技术审评的)的费用是9.96万元,再注册费用由省级价格、财政部门制定,以上海市为例则为29700元,但这些都是小费用,基本上第一批通过一致性评价的项目费用都含BE,预计要800万元起。相对应地,这一批都基本是第一批仿制药带量采购的产品,不少产品的价格在经过“4+7”和联盟带量采购两次招标采购后,价格已经非常低了。
联盟带量采购中选企业为3家的品种,采购周期原则上为2年。这意味着家数较多的产品就算2020年通过一致性评价,也有可能没有被采购资格。第一批通过一致性评价品种对应的厂家若至今仍没有启动一致性评价,预计非常大可能不会启动一致性评价。
此外,4+7城市以结果执行日起12个月为一个采购周期。若在采购周期内提前完成约定采购量的,超过部分仍按中选价进行采购,直至采购周期届满。
2018年12月17日“4+7”城市药品集中采购中选结果公布,但是2019年1月27日“4+7”仍处于结果执行和政策落地阶段,同年2月28日,《国家医疗保障局关于国家组织药品集中采购和使用试点医保配套措施的意见》提到“试点地区医保部门根据集中采购中选药品的采购价格、各医疗机构与企业约定的采购品种及采购数量测算带量采购药费金额。
医保经办机构在试点工作正式启动前,按照不低于专项采购预算的30%提前预付医疗机构,并要求医疗机构按合同规定与企业及时结算,降低企业财务成本”,这意味着正式实施“4+7”预计在2019年3月。但是约定采购量目前应该基本完成。
这意味着“4+7”在2020年3月可能就要到期,联盟扩面的产品最快也要2020年底到期,同一批品种可能有不同的时间表和不同的价格。将如何处理“4+7”城市产品采购到期后的价格与厂家供应问题,或许很快自有分晓。


找产品
招代理商
找工作
查数据




