4+7试点采购即将到期,是继续续约?还是执行4+7扩面结构?
2018年4+7城市药品集中采购从2019年4月正式实施,2020年3月预计不少城市将要结束。这些结束了的城市是要继续延续“4+7”的中标政策还是对接到联盟扩面的中标政策,成了业界的关注重点。
“4+7”的11个城市,包括了北京、天津、上海和重庆的直辖市,也包括了厦门这种福建没有参加联盟扩面而是早早就跟随参加了“4+7“,剩下的城市所在省份都参与了联盟扩面采购,包括辽宁、广东、四川和陕西。此外,具备自己GPO模式的有上海、广州和深圳。
(1)辽宁是联盟采购的样本吗?
2020年2月27日,辽宁省医疗机构药品和医用耗材集中采购网发布了《关于发布并执行联盟地区(辽宁省沈阳市、大连市)药品集中采购结果的通知》,提到沈阳、大连两市"4+7"城市药品集中采购结果执行期满后将统一转换为联盟地区 (辽宁省) 药品集中采购和使用工作模式。
从公布的采购结果来看,大部分产品都是和联盟扩面中的辽宁中标结果相一致,特别是4+7和联盟扩面采购。只有硫酸氢氯吡格雷、头孢呋辛酯和厄贝沙坦氢氯噻嗪选择了4+7和辽宁扩面采购都没有中选,但是联盟扩面中选目录内的产品。
辽宁扩面采购中选的国药集团致君头孢呋辛酯进入了辽宁省沈阳市、大连市的《未中选药品梯度降级结果》。
瑞舒伐他汀钙、厄贝沙坦和苯磺酸氨氯地平沿用了“4+7“中选结果。这三个产品对应的联盟扩面中标厂家都没出现过的《未中选药品梯度降级结果》。
这意味着硫酸氢氯吡格雷、头孢呋辛酯、厄贝沙坦氢氯噻嗪、瑞舒伐他汀钙、厄贝沙坦和苯磺酸氨氯地平这六个产品未来会出现一个省同时有两个厂家中标,和带量采购此前的一个省一个产品对应一个厂家政策期望有所不同。
通常一个企业最终没有参与一个项目的标,主要是两方面的原因,一是价格过低,一是此前报量过低。
从此前的报量来看,头孢呋辛酯的新报量较低,比“4+7“及联盟扩面中辽宁年报量都偏低,厄贝沙坦的报量却是新高。
从价格来看,除了厄贝沙坦、氨氯地平这种量大的产品,沈阳/大连的最新结果较联盟扩面时供应的产品价格还要低之外,其余产品价格都较联盟扩面高但低于“4+7“当年的价格。
硫酸氢氯吡格雷和厄贝沙坦氢氯噻嗪都选择了过期原研生产厂家中标,很有可能是因为价格相差不多时,过期原研生产厂家质量更有保证更受采购方青睐。
(2)福建省是如何操作的?
福建省是最早跟随4+7的企业,主要体现在2019年6月17日所发的《2019年福建省医疗保障局关于通过仿制药质量和疗效一致性评价药品挂网采购有关事项的通知》。
该通知要求,属于国家组织集中采购同通用名药品申请增补挂网,报价不高于中选价格的,予以新增。报价高于中选价格的,如同通用名未达3家企业过评产品挂网,按报价从低到高不超过3家企业产品挂网予以新增;如同通用名已有超过3家(含3家)企业过评药品挂网,申请增补产品报价需不高于所有过评产品次低价,可予以新增。
这个规定属于联盟扩面带量采购前发布的,未必能够观望到联盟采购中三家中标的情况,按照此规则,联盟扩面带量三家中标的企业只要价格等同次低价,就可以在福建挂网采购。
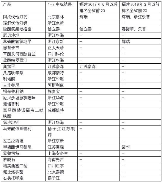
从每月top20的数据显示,只有江苏豪森在2019年4+7启动以后该通用名产品新进入福建的省前20。原有在名单前列的产品如氨氯地平4+7以后没有在前20的榜单出现过。氯吡格雷在榜单上但是换了中标的厂家。
小结
直辖市会否遵循联盟采购还是与上述省份一样多样化选择仍是未知数。随着疫情的变更,对于药品的可及性预计会有所要求。多家挂网,最低价优先选择保证30%~50%的用量可能会是大趋势。


找产品
招代理商
找工作
查数据




