公众号

医药动态实时掌握

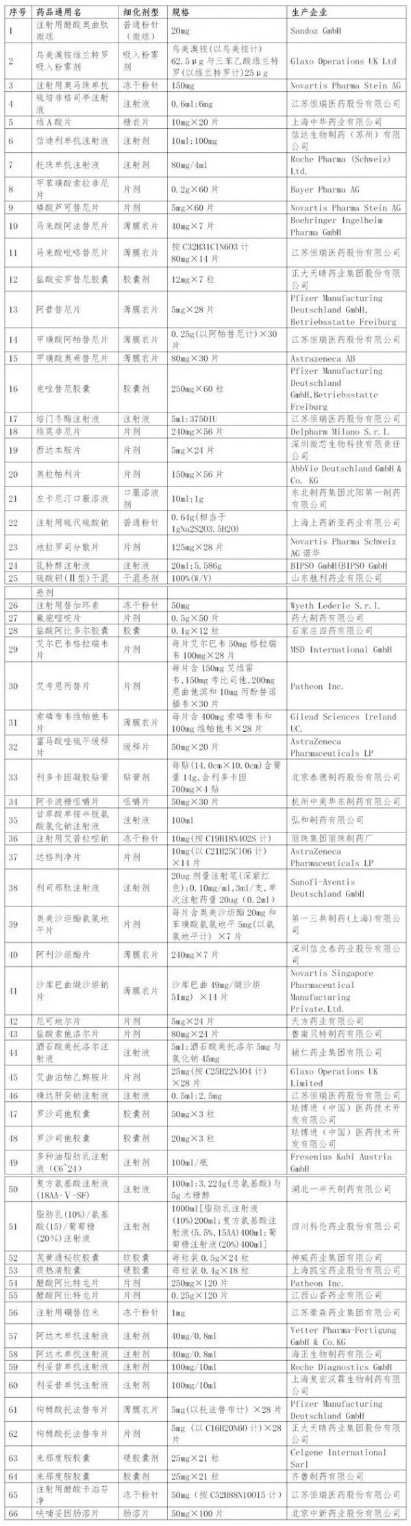
大三甲开药事会,引入66个品种

发布日期:2020-03-13  |  浏览次数:307

医药代表注意,医院已开始开药事会了

 华西医院,引进66个大品种

3月11日,四川大学华西医院发布《新药引进公告》,一批原本不在医院采购目录的药品,重新被纳入采购范围。

根据公告,四川大学华西医院药事管理委员会严格按照相关规定与流程,对前期申报的药品品种进行了认真审议与讨论,最终决定引进以下66个品种:

66