6月5日,国家医保局就《关于建立医药价格和招采信用评价制度的指导意见》正在第二次向各界征求意见。
文件指导思想显示,依托药品和医用耗材招标采购平台,系统集成守信承诺、信用评级、分级处置、信用修复等机制,建立权责对等。协调联动的医药价格和招标采购信用评价制度。
虽然信用评价和惩戒的制度在我们的日常生活中已经不再新鲜,但适用于国家级别的药品价格和招采领域,尚属首次,此次该文件进入第二次征求稿的阶段,推进快,力度大,其或会在未来不久后跟我们见面。
对比第一次征求意见稿,此次《意见》更加明确了信用评价目录清单,失信信息报告记录、医药企业信用修复以及如何在处置的同时兼顾可及性,更方便未来文件的执行和操作。
值得注意的是,《意见》要求,医药企业参加或委托参加药品和医用耗材集中采购、平台挂网,以及医保定点医疗机构(以下简称“医疗机构”)开展的备案采购,应向集中采购机构,事先作出守信承诺。
对于未提交承诺书的医药企业,各省级集中采购机构不接受其药品挂网、投标,或以其他方式向医疗机构销售药品。
对药企来说,提交承诺书成了进医院的前提条件:承诺定价、营销、投标、履约过程中不发生失信事项目录清单所列行为;承诺对于其雇佣人员、委托代理企业为己方药品实施失信行为的,承担失信违约责任;承诺发生失信行为时,接受相应的惩戒措施。
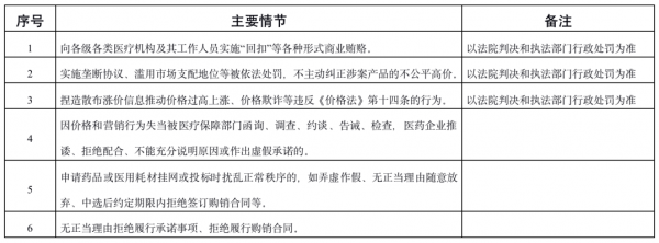
文件明确,向各级各类医疗机构及其工作人员实施“回扣”等各种形式商业贿赂、因价格和营销行为失当被医疗保障部门函询、调查、约谈、告诫、检查,医药企业推诿、拒绝配合、不能充分说明原因或作出虚假承诺等行为,都进入了医药价格和招采失信事项目录清单(2020版)中。

此次相关部门从源头查起,包括雇用人员,委托代理企业,无形中将药企和代理商的信用捆绑,一旦发生上述行为,会因此承担最严禁入市场,并且列入《全国医药价格和招采失信企业风险警示名单》的结果。
最严市场禁入、每季度公示
信用评价体系的作用之一,就是对不规范的失信企业进行惩戒,因此文件也规定了失信责任分级处置,药企惩戒最严禁入市场,并每季度向社会公示,接受监督。
1.对于失信等级评定为“一般”的医药企业,由集中采购机构给予书面提醒告诫。
2.对于失信等级评定为“中等”的医药企业,除提醒告诫外,应在医疗机构下单采购该企业生产、配送的药品时,自动提示风险信息。
3.对于失信等级评定为“严重”的医药企业,除提醒告诫、提示风险外,应暂停该企业涉案产品挂网、投标或配送资格,暂停期限以医药企业信用修复、等级变化为准。
4.对于失信等级评定为“特别严重”的医药企业,除提醒告诫、提示风险外,应暂停该企业全部药品挂网、投标或配送资格,暂停期限以医药企业信用修复、等级变化为准。
5.对于失信等级评定为“严重”和“特别严重”的医药企业,集中采购机构每季度向社会公开披露该企业评级结果和相关信息,接受社会监督。
与此同时,文件也鼓励地方探索量化评分的信用评级方法,不断提升信用评级的标准化规范化水平。
与第一次征求意见稿相比,新一版文件删去了?由本地省级医疗保障部门将其纳入打击“欺诈骗保”范围,依法依规追缴企业侵损医保基金获得的不当利益。?的措施,但将?公开发布致歉声明,主动剔除涉案产品价格中的虚高空间,纠正利用操纵市场形成的不合理高价和主动退回不合理收益?的表述加入了企业主动恢复信用的部分。
某种程度上,相关部门意在发挥单一企业的主动性,给其恢复信用的机会,但增加了向社会公示、披露企业评级结果的部分,企业主动改正的同时还要接受社会各界的舆论监督。
企业可修复信用
惩戒的目的不是简单让某个企业禁入市场,更深层的意义是为了引导行业良性发展,因此相关部门建立了医药企业信用自动修复和主动修复的机制,比起前一版的征求意见稿,新一版显得更加温和。
失信行为超过一定时间的,不再追溯计入信用评价范围,实现自动修复。鼓励医药企业主动修复信用,在处置措施生效前提醒告知医药企业,并视情形给予一定的整改期,接受其在整改期内采取切实措施修复信用,包括终止相关失信行为,提交合规整改报告,公开发布致歉声明消除不良影响,剔除涉案药品或医用耗材价格中的虚高空间,退回不合理收益等。
其中,主动修复信用的切实措施包括终止相关失信行为,与涉案员工、委托代理企业解除雇佣、委托代理关系,公开发布致歉声明,主动剔除涉案产品价格中的虚高空间,纠正利用操纵市场形成的不合理高价和主动退回不合理收益等。
此外,文件显示,医药企业递交《医药企业价格和营销行为信用承诺书》之日前3年内发生的失信行为,追溯计入信用评价范围,其中,属于国家医疗保障局《关于建立药品价格和招采信用评价制度的指导意见》(医保发〔××××〕××号)印发之日前发生的失信行为,不追溯计入信用评价范围。
也就是说,自《关于建立药品价格和招财信用评价制度的指导意见》公布后,企业的所有不合规行为将会被大数据记录在案,并且直接影响到企业的信用评价,相关部门也对地方放开权利,鼓励地方探索更多信用评级方法——所有药企都牵涉其中。
北京大学药学院、北京大学公共政策研究中心的江滨教授对中国卫生杂志表示,积累足够的药品价格和招采信用数据后,在药品集采中,同等条件下可以优先与信用记录更好的企业交易,也可以对失信主体实施拒绝交易、提高交易条件等方面的惩戒,严重失信企业被排除出公共采购市场,可以真正建立诚实信用、公平竞争、优胜劣汰的市场机制。
国家有关整治医药贿赂、促进合理用药的文件越来越多,力度越来越大,这对身处其中的所有药企、代理商和医药代表都带来反思和警醒,学术推广和医药销售行业的合规化、规范化将成为未来的趋势。


找产品
招代理商
找工作
查数据




