监控医院18类耗材收入。
全国二、三级医院,重点监控耗占比
6月9日,国家卫健委医政医管局发布《国家卫生健康委办公厅关于采集二级和三级公立医院2019年度绩效考核数据有关工作的通知》(下称《通知》),开始采集全国二级和三级公立医院(不含中医医院)2019年度绩效考核数据。
同时,国家卫健委还发布了《国家三级公立医院绩效考核操作手册(2020版)》(下称《三级公立医院手册》)以及《国家二级公立医院绩效考核操作手册(2020年版)》(下称《二级公立医院手册》)。
上述两个手册显示,全国二级、三级医院重点监控高值医用耗材收入占比。
如《三级公立医院手册》要求,考核年度医院重点监控高值医用耗材收入占同期耗材总收入比例,计算方法如下:
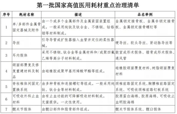
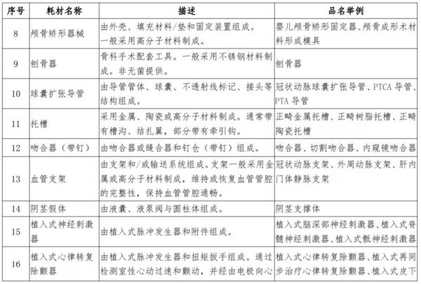
其中分子是在本考核年度,重点监控高值医用耗材收入指第一批国家高值医用耗材重点治理清单公布的 18 种医用耗材的收入。
分母是同期耗材总收入指同期卫生材料收入,包括门急诊、住院卫生材料收入。
《二级公立医院手册》同样要求重点监控高值医用耗材收入占比,具体如下图所示:
同时《通知》要求,对于本次数据采集,严禁编造、谎报、瞒报数据等情况。国家卫健委将会同有关部门,组织专家对数据进行复核、分析,对于考核过程中存在故意编造、谎报、瞒报数据和其他违规违纪行为的单位和个人,予以严肃处理。
18类高值耗材,重点监控
根据上述手册内容,重点监控第一批国家高值医用耗材重点治理清单公布的 18 种医用耗材的收入。
今年1月14日,国家卫健委发布《国家卫生健康委办公厅关于印发第一批国家高值医用耗材重点治理清单的通知》,公布重点治理的18种高值耗材。
同时要求各省级卫生健康行政部门在清单基础上,根据各地实际,适当增加品种,形成省级清单,并指导辖区内医疗机构制定医疗机构清单。
其实早在2019年6月20日,国务院公布《医疗机构医用耗材管理办法(试行)》已要求,加强高值医用耗材规范化管理,明确治理范围,将单价和资源消耗占比相对较高的高值医用耗材作为重点治理对象。
同时完善高值医用耗材临床应用管理,并将其纳入公立医疗机构绩效考核评价体系,以全面深入治理高值医用耗材,规范医疗服务行为,控制医疗费用不合理增长。
2019年7月31日,国务院发布《治理高值医用耗材改革方案》再次强调,将单价和资源消耗占比相对较高的高值医用耗材作为重点治理对象,并要求完成第一批重点治理清单。
省级重点监控目录已公布,50种耗材上榜
除了国家级高值耗材重点治理清单,部分省份和地区的重点治理清单也已发布。
2019年12月20日,河南省卫健委发布《河南省卫生健康委关于公布全省医疗机构高值医用耗材重点治理清单的通知》,公布高值耗材重点治理清单,包含50类高值医用耗材(文末附具体清单)。
同时,河南省卫健委要求各省辖市、直管县(市)等地区要结合实际从全省重点治理清单中遴选30种高值医用耗材,建立本辖区高值医用耗材重点治理清单。
医疗机构要结合实际从全省重点治理清单中遴选高值医用耗材制定本机构重点监控目录,具体到注册证名称、型号、规格、生产企业等,二、三级医院目录内品规原则上分别不少于10种、30种。
此外,早在2018年6月14日,河南省南阳市卫健委发布《南阳市卫生计生委关于进一步加强医疗机构高值医用耗材重点监控工作的通知》,遴选30种高值医用耗材,建立南阳市重点监控目录。
监控目录具体涉及支架、球囊、吻合器及钉仓组件、导管、人工晶体、导丝、生物固定初次置换柄等30类高值耗材。



找产品
招代理商
找工作
查数据




