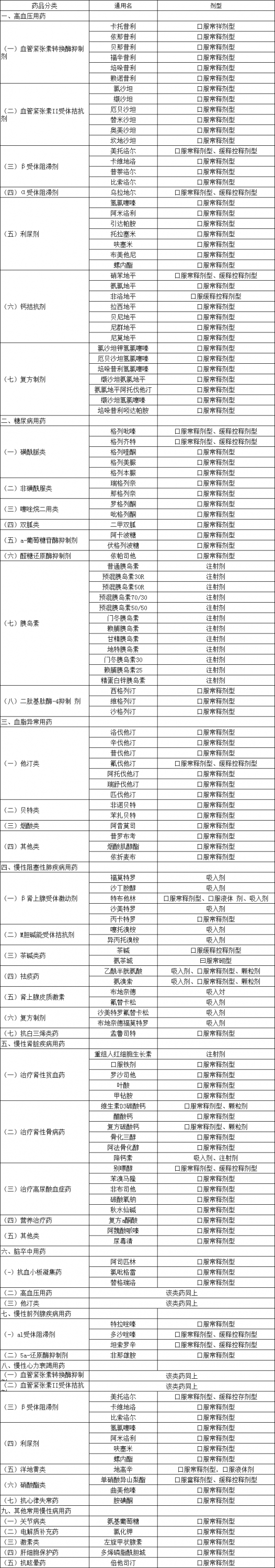
7月7日,海南省卫健委发布《关于印发海南省医疗机构长期处方管理规范(试行)和海南省长期处方药品目录(试行)的通知》。其中,长处方药品目录囊括了137个品种,并分为高血压、糖尿病、血脂异常、慢阻肺、慢性肾脏、脑卒中、慢性前列腺、慢性心力衰竭、其他常用慢性病9个类别用药。
梳理该目录发现,多个国家集采品种,包括阿托伐他汀、阿卡波糖、氯吡格雷、厄贝沙坦等均位列其中,另外也纳入了很多临床常用大品种,如胰岛素类、布地奈德、二甲双胍。此外,也收录了一些新药,像罗沙司他等。
值得关注的是,按照国家卫健委最新要求,鼓励各地明确可开具长期处方的病种目录、用药范围和管理制度,后续将有更多省市发布长处方药品目录。在业界看来,长处方政策有利于增加药品使用的依从性,纳入长处方目录的药品或迎来增量预期。
医保、基药、国采药品优先
根据国务院应对新冠疫情联防联控机制医疗救治组最新发布的《关于做好当前慢性病长期用药处方管理工作的通知》,鼓励结合各地实际,制订完善针对慢性病患者的长期处方管理政策,明确可开具长期处方的病种目录、用药范围、管理制度、安全告知等要求,减少患者取药次数。医疗机构要采取切实有效措施,满足需长期用药(包括麻醉药品、精神药品等特殊药品)、血液透析等特殊治疗的慢性病患者的医疗服务需求,对病情稳定的慢性病患者,一次可开具12周以内相关药品;必要的检验检查和常规复查等,可指导患者在就近的医疗机构进行,并通过电话随访等多种方式加强远程指导。
在国家卫健委的最新要求下,海南指出,省卫健委公布本省长期处方适用疾病病种及用药药品目录,各医疗机构根据实际情况参照制定本机构长期处方适用疾病病种及用药药品目录,优先选择国家医保药品目录、国家基本药物目录以及国家集中采购的药品。并明确:治疗慢性病的一般常用药品可用于长期处方。医疗用毒性药品、放射性药品、易制毒药品、麻醉药品、第一类精神药品的使用按照《处方管理办法》的规定执行。生物制剂和抗菌药物(治疗结核等慢性细菌真菌感染性疾病的药物除外)不得用于长期处方。
首次“长处方”量不超过4周
据了解,长期处方适用于临床诊断明确、用药方案稳定、依从性良好、病情控制平稳、需长期药物治疗的慢性病患者。
对于开具长处方的资格,海南也进行了一定限制:开具长期处方的医师及其所在医疗机构,应当具备对患者所患疾病进行评估的能力水平和设备设施条件,保障患者长期用药的质量和安全。基层医疗机构不具备相应条件的,可以通过远程医疗等途经在具备条件的上级医疗机构指导下开具。而使用长期处方的患者应当与所在社区基层医疗卫生机构签订家庭医生签约服务且协议在有效期内。在诊疗过程中,对符合长期处方条件的患者,医师应当主动提出长期处方建议。
开具长期处方时,应当根据患者诊疗需要,在保证医疗质量和医疗安全的情况下,确定处方量。长期处方的处方量一般在4周内,最长不超过12周。首次就诊开具长期处方的处方量不得超过4周,再次就诊经接诊医师严格评估,可延长至12周以内。同时,首次开具长期处方时,应当在患者家庭医生签约的基层医疗卫生机构所在地二级以上医院,由具有与疾病诊疗相关专业的中级以上专业技术职务任职资格的医师开具。再次开具长期处方时,可根据就近、就便、可及的原则,在患者家庭医生签约所在医疗机构,或其他医疗机构开具。
海南也强调,将结合疫情防控督导等工作对各单位落实情况进行检查,工作落实不到位的,将给予通报,造成不良影响的将进行追责。
处方下沉提速
长处方政策的出台一方面让慢病患者“少跑腿”、在家门口就近取药,增加了患者药品的可及性,提高了患者的用药连续性和依从性,并节约了患者的时间成本和医疗成本。另一方面,也可以减少慢病患者就诊次数,优化门诊效率。
近年来,全国多地陆续出台政策探索慢病长处方的落地。突发的新冠肺炎疫情加速了这一政策的快速实施。据了解,疫情防控期间,北京提供长期处方服务。1月23日至3月25日,社区卫生服务机构提供长期处方服务96.7万人次,其中三个月长期处方服务37.4万人次。长期处方服务量是2019年全年服务量的29倍。
随着长处方政策的铺开,其将与坚持基层首诊、双向转诊、急慢分治、上下联动的分级诊疗政策相辅佐,处方下沉加速。此同时,按照长处方政策,医师开具长期处方后,患者可以自主选择在医疗机构或者社会零售药店进行调剂取药,处方外流释放积极信号。不过,也有药店表示,大部分长处方还是留在医院,拿到长处方的机会并不多。伴随长处方政策的落地,以及可能带来的相关药品用量增加,各药企、药店需积极调整策略方能抓住这波市场红利。
海南省长期处方药品目录(试行)



找产品
招代理商
找工作
查数据




