曾有业内人士表示:未来常见慢病治疗领域的药品均有极大可能被带量采购,而湖南省本次的文件,就是一个信号。
1、开展高血压、糖尿病药品带量采购
7月9日,湖南省卫健委发布《关于学习推广福建省和三明市深化医药卫生体制改革经验的通知》(以下简称《通知》)。
通知显示,持续深化药品耗材集中带量采购和使用改革。全面落实抗菌药物集中带量采购和使用政策,督促医疗机构按要求采购使用中选药品,巩固深化改革成果。
此外,总结抗菌药物带量采购经验,扩大药品带量采购范围,开展高血压、糖尿病药品带量采购。对未纳入国家和省组织集中采购和使用范围的药品耗材,鼓励各地探索采取集团采购、专科医院联合采购、医疗联合体采购等方式形成合理价格。开展由医保经办机构直接与药品生产或流通企业结算货款试点。
加强用药目录和重点监控药品管理。进一步强化医疗机构用药目录管理和规范,指导推动各级各类医疗机构及时调整优化用药目录,提升基本药物配备使用占比,促进合理用药,并取得实质性进展。2020年12月底前,各级各类医疗机构要全面建立重点监控药品长效管理机制。
除了药品带量采购外,湖南省也明确要求,探索耗材全省带量采购。
通知内容显示:全面推进治理高值医用耗材改革。落实《湖南省人民政府办公厅关于印发<湖南省治理高值医用耗材改革实施方案>的通知》(湘政办发〔2019〕59号)要求,全面取消公立医疗机构医用耗材加成,出台高值医用耗材重点治理清单。
对部分临床用量大、采购金额较高、临床使用较成熟、质量稳定、多家企业生产的高值医用耗材,探索全省带量采购,确保治理高值医用耗材改革取得阶段性成效。
2、138品种,纳入带量采购遴选范围
2019年12月16日,湖南省医保局发布了《关于做好城乡居民高血压糖尿病门诊用药保障工作的实施意见》(以下简称《意见》)。
《意见》明确指出,城乡居民高血压糖尿病“两病”参保患者在湖南省的协议基层医疗机构看门诊开降压药、降糖药,可进行医保报销,政策范围内支付比例可达70%。
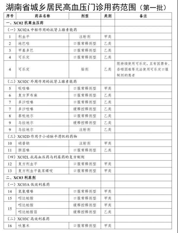
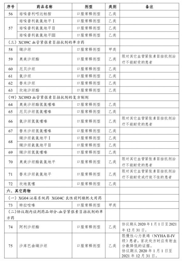
此外,文件显示,要适时启动“两病”门诊常用药品带量采购工作。各有关部门要确保药品质量和供应,医疗机构要优先使用集中采购中选药品,不得以费用控制、药占比、医疗机构用药品种规格数量要求、药事委员会审定等为由影响集中采购中选药品的供应保障与合理使用。 在文件附上的湖南省城乡居民高血压门诊用药范围和湖南省城乡居民糖尿病门诊用药范围中,高血压用药涉及75个品种,包括阿利沙坦酯、替米沙坦氢氯噻嗪、卡托普利、依那普利等品种。
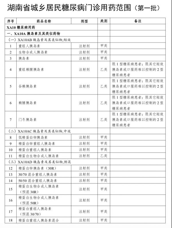
糖尿病用药则共有63个品种,包括达格列净、恩格列净、卡格列净、阿格列汀等品种。 结合此次湖南省明确“扩大带量采购范围,开展高血压、糖尿病药品带量采购”的要求,这138个品种,将有较大可能纳入湖南省带量采购的品种遴选范围。
3、154个抗生素,大降价
据了解,湖南省是最早一批探索地方带量采购的省级采购单位,其此前开展的抗生素专项采购,成果颇丰。
4月15日,湖南省公共资源交易中心公布了湖南省抗菌药物专项集中采购中标结果,154个抗菌药物中标,整体的降幅偏大,且仅有拜耳一家外企中选。不少药品的最小单位中标价格不到1元,比如石药欧意集团的头孢羟氨苄(125mg/袋)最终中标价格仅为0.25元。
通盘来看,湖南省的抗生素专项采购整个招标周期接近半年。
2019年11月11日,《湖南省2019年公立医疗机构抗菌药物专项集中采购实施方案》出炉,该方案的有效期为3年,意味着3年内湖南省的抗菌药物集采呈现常态化趋势。
2019年8月31日,湖南省招采部门首次就《湖南省2019年度公立医疗机构抗菌药物专项集中采购实施方案(征求意见稿)》,公开征求意见。
就此次抗菌药的目录遴选来看,其依据 2018 年省采购平台药品采购金额从大到小排序,以累计采购金额占前 80%药品中的抗菌药物为主。
相对来说,省内销量大的品种更容易纳入湖南省带量采购的目录中,这也直接影响相关领域的用药结构,结合本次高血压、糖尿病带量采购的启动,未来?两药?中销量大的品种,将大概率被湖南省集采。
曾有业内人士表示,未来常见慢病治疗领域的药品均有极大可能被带量采购,湖南省本次的文件,就是一个信号。










找产品
招代理商
找工作
查数据




