第三批国家集采中标结果,即将正式落地。
1、第三批国采结果即将落地
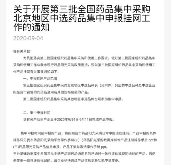
9月4日,北京市药品阳光采购微平台发布《关于开展第三批全国药品集中采购北京地区中选药品集中申报挂网工作的通知》,安排第三批国家组织药品集中采购和使用工作产品挂网有关事宜。
根据通知,本次申报挂网品种的范围,除了第三批国家集采北京地区中选品种及中选企业拟在北京销售的同药品通用名其他规格包装的产品,还包括第三批国家集采其他地区中选品种。
申报时间为:2020年9月4日-9月11日。第三批国家集采北京中选结果如下:
关于第三批国家集采中选结果的落地,北京是最早发文的,目前挂网品种申报工作已经在进行,相信距离正式落地也不远了。北京作为全国的风向标已开始推进第三批国家集采中选结果的落地,其他省市的该项工作应该正在提上日程。
联采办8月24日公布中选结果的通知提到,具体执行日期另行公告。有业内人士表示,首轮4+7集采2018年12月公布结果,随后在2019年2-3月陆续落地;第二批国家集采,2020年1月公布结果,4月陆续开始执行。参照此前的经验,第三批国家集采在有可能在10月左右正式执行。
过不了多久,1分钱/片的氯氮平、2分钱/片的卡托普利、3分钱/片的二甲双胍……将在北京正式开卖。
2、配送企业角逐开始
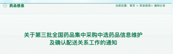
近日,不少地区已下发有关第三批国家集采中选药品配送关系确认的通知。
天津市医药采购中心于8月24日发布《关于第三批全国药品集中采购中选药品信息维护及确认配送关系工作的通知》,提醒相关企业尽快选择配送关系,在采购平台上完成配送关系确认操作,并提前储备中选药品,确保药品及时足量供应,以免影响后续工作。
此外,上海阳光医药采购网在8月21日发布了《全国药品集中采购拟中选结果上海地区配送企业公示》。
从公示的名单看,第三批国家集采的上海地区的配送权主要由上药和国控瓜分,据赛柏蓝梳理,上药拿下28个品种配送资格,采购金额约为1.2335亿元,占55个品种采购金额的62%;国控拿下25个品种,采购金额约为7022万元,占比约35%。
实际上,在第二批国家集采的配送工作中,上海地区的品种配送权也是由上药和国控包揽。

根据上海阳光采购网去年12月31日发布的《全国药品集中采购上海补充文件》要求,对于药品配送,明确一个中选药品仅可以委托一家药品配送企业负责配送,配送意向协议不得违背《全国药品集中采购文件》的要求。
指定配送企业应符合以下条件:
(1)指定配送企业2019年配送药品范围覆盖本市所有区;
(2)指定配送企业具备24小时内向全市医保定点医疗机构配送中选药品的能力和条件。 此外,补充文件要求,作为承担配送义务的药品配送企业不允许通过第三方购买中选药品。不能履行上述义务的,一经确认,即取消配送资格,并按规定进行处罚。
有分析人士表示,药品集采后,不仅是药品生产企业被大洗牌,医药流通行业也将重构,无论大型还是中小型配送企业,以往靠配送费挣钱的日子已经一去不复返。未来,随着国家集采品种范围的扩大,大型配送企业也将在这场角逐中脱引而出,尤其像上海这种只能委托一家配送企业的模式,将会极大的提升行业集中度,强者恒强的时代也已经到来。


找产品
招代理商
找工作
查数据




