日前,中国生物制药披露2020年上半年业绩,收入126.48亿元;净利润12.13亿元。其中,有10个主要产品销售额超过1亿元;新产品销售额快速增长,占总收入比例近35%。研发方面,中国生物制药上半年研发总开支超过15亿元,获得生产批件12件,拿下恩曲他滨替诺福韦片、达比加群酯胶囊、磷酸西格列汀片、吸入用布地奈德混悬液等5个产品首仿,9个品种过评,抗PD-1单抗药物派安普利的1类新药上市申请在审评审批中(在药审中心)。日前,中国生物制药首仿再添一员,正大天晴药业集团的氟维司群注射液以“首仿+首家过评”获批,将进一步增强集团在肿瘤治疗领域的实力。
上半年研发投入超15亿!拿下5大首仿,9个品种过评
近年中国生物制药研发投入情况(单位:亿元)
中国生物制药专注肝病、抗肿瘤、呼吸系统和心脑血管等治疗领域的新产品研发。近年来,研发投入占比均保持在10%以上,今年上半年研发总开支达15.41亿元,已接近2017年全年研发总开支水平,占收入比例更高达12.20%。
上半年,中国生物制药累计获得生产批件12件,一致性评价过评品种9个;获得临床批件22件;申报生产19件,申报临床29件,新申报一致性评价4件。截至上半年,已累计有临床批件、正在进行临床试验和申报生产的在研产品共438件,其中肝病用药38件、抗肿瘤用药189件、呼吸系统用药22件、内分泌用药24件、心脑血管用药35件及其他类用药130件。
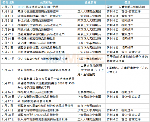
2020年至今中国生物制药与产品相关的公告
今年以来,中国生物制药共有6个首仿获批,分别是氟维司群注射液、恩曲他滨替诺福韦片、达比加群酯胶囊、磷酸西格列汀片、吸入用布地奈德混悬液、依达拉奉氯化钠注射液,其中,5个是上半年获批。
近年中国公立医疗机构终端氟维司群注射液销售情况(单位:亿元)
氟维司群是新型雌激素受体拮抗剂,能阻断雌激素的营养作用。米内网数据显示,近年来在中国城市公立医院、县级公立医院、城市社区中心及乡镇卫生院(简称中国公立医疗机构)终端氟维司群注射液销售额快速增长,2019年突破5亿元,生产厂家仅有阿斯利康。9月1日,中国生物制药发布公告称,氟维司群注射液以“首仿+首家过评”获批,该产品被列入《第一批鼓励仿制药目录》,这一重磅药物获批上市,将进一步增强集团在肿瘤治疗领域的实力。截至目前,氟维司群注射液仅有江苏豪森药业以仿制4类申报上市在审评审批中(在药审中心)。
近年中国公立医疗机构终端恩曲他滨替诺福韦片销售情况(单位:亿元)
恩曲他滨替诺福韦片用于治疗成人和12岁(含)以上儿童的HIV-1感染,原研药企为吉利德。米内网数据显示,近年吉利德的恩曲他滨替诺福韦全球销售额逐年下滑,从2016年35.66亿美元下滑至2019年的28.13亿美元。在中国公立医疗机构终端恩曲他滨替诺福韦片2019年销售额虽然不足5000万元,但近年增长迅猛。今年6月,中国生物制药发布公告称,集团开发的治疗艾滋病药物恩曲他滨替诺福韦片获批,为该品种仿制药国内首家获批,且视同通过一致性评价。中国生物制药表示,国内目前尚无恩曲他滨替诺福韦片仿制药上市,原研进口产品价格昂贵,极大的增加患者的用药成本,难以具有普适性。克艾可此一重磅产品获批上市,将可扩大治疗HIV-1的临床用药选择,减轻患者用药负担,市场前景广阔。截至目前,该产品还有齐鲁制药、四川海思科、安徽贝克生物制药的仿制4类上市申请正在审评审批中。
近年中国公立医疗机构终端达比加群酯胶囊销售情况(单位:亿元)
达比加群酯是勃林格殷格翰研发的β-丙氨酸类凝血酶抑制剂,是达比加群的前体药物。米内网数据显示,2019年在中国公立医疗机构终端达比加群酯胶囊销售额超6亿元。今年3月,中国生物制药发布公告称,其附属公司正大天晴药业集团开发的新型口服抗凝血药物达比加群酯胶囊(110mg、75mg两个规格)获批,该产品上市将进一步巩固集团在抗凝剂领域的优势地位。截至目前,成都苑东生物制药、江苏豪森药业、成都倍特药业以仿制4类申报上市,Hetero Labs Limited|熙德隆药业以进口5.2类申报上市,均在审评审批中(在药审中心)。
近年中国公立医疗机构终端磷酸西格列汀片销售情况(单位:亿元)
磷酸西格列汀片是一款强效、高选择性的二肽基肽酶-4(DPP-4)抑制剂,一种基于肠促胰岛激素机制的新型口服抗高血糖药物,用于改善2型糖尿病患者的血糖控制,原研企业是默沙东。米内网数据显示,2019年在中国公立医疗机构终端磷酸西格列汀片销售额近10亿元。今年2月,正大天晴药业集团的磷酸西格列汀片以首仿获批;8月,广东东阳光药业成为该产品第二家获批的国内企业。截至目前,磷酸西格列汀片还有扬子江药业集团广州海瑞药业、石药集团欧意药业、四川科伦药业等9家企业以仿制4类申请上市在审评审批中(在药审中心)。
近年中国公立医疗机构终端布地奈德吸入剂销售情况(单位:亿元)
吸入用布地奈德混悬液是一种具有强效局部抗炎作用的吸入用糖皮质激素,通过雾化器给药,临床用于治疗支气管哮喘,可替代或减少口服类固醇治疗。米内网数据显示,2019年在中国公立医疗机构终端布地奈德吸入剂销售额超80亿元,其中,吸入用布地奈德混悬液仅有原研企业阿斯利康一枝独秀。今年2月,正大天晴药业集团的吸入用布地奈德混悬液获批上市,成为国内布地奈德首款雾化剂型仿制药,而这一重磅产品获批,将彻底打破国内布地奈德混悬液吸入剂市场长期被国际制药巨头垄断的局面,为国内气道慢性炎症患者带来兼具有效性、安全性与经济性的高端制剂产品。7月,健康元全资子公司深圳太太药业成为该产品第二家获批的国内企业。
近年中国公立医疗机构终端依达拉奉注射剂销售情况(单位:亿元)
依达拉奉是临床有效的脑神经保护剂,能减轻脑细胞受损,保护组织功能,主要用于改善急性脑梗塞所致的神经症状、日常生活活动能力和功能障碍。近年来,随着医保控费、重点监控等新政实施,该品种受到了多方压力,销售增速开始放缓,甚至出现了负增长。米内网数据显示,2019年在中国公立医疗机构终端依达拉奉注射剂销售额仍超过45亿元。今年1月,中国生物制药发布公告称,其附属公司江苏正大丰海制药开发的脑神经保护剂依达拉奉氯化钠注射液以仿制3类申报获批,而该产品是国内唯一获批的100ml注射液规格。
10个主要产品销售过亿,新产品销售占总收入近35%
近年中国生物制药业绩情况(单位:亿元)
中国生物制药在制药业务方面继续以发展专科治疗领域相关产品为主,致力打造专科品牌。主要治疗领域包括肝病用药、抗肿瘤用药、骨科用药、抗感染用药、呼吸系统用药及其他产品。今年上半年,中国生物制药营收126.48亿元,净利润12.13亿元。在其主要产品中,有10个产品销售额超过1亿元。
中国生物制药2020上半年主要产品销售情况(单位:万元)
中国生物制药表示,谈判后的国家医保目录价格开始落地实施,加上全国带量采购对集团收入和利润产生了较大影响,在此情况下,醋酸阿比特龙片、来那度胺胶囊、吸入用布地奈德混悬液、注射用盐酸苯达莫司汀等新上市产品迅速成长,新产品销售占总收入比例达34.8%,成为业绩主要驱动力。此外,充分利用重磅创新抗肿瘤药安罗替尼的成功,聚焦肿瘤领域,部署资源,并高效协同,连带效应明显,肿瘤领域对增长的贡献已经超过肝病、心血管等原有优势领域。
值得一提的是,疫情期间呼吸道感染用药增加以及集团针对感染科推广力度加强,注射用替加环素、利奈唑胺葡萄糖注射液、盐酸莫西沙星氯化钠注射液等抗生素品种均有所增长。疫情期间集团迅速布局利用多种网路技术平台的推广,建立与临床医生和患者多种模式的有效沟通和咨询、信息服务,对业绩产生积极影响。
积极探索“互联网+医疗”
中国生物制药在中报中指出,政府深化医保改革的总体基调是保基本广覆盖,未来医保目录和基药目录品种和价格会动态调整,覆盖所有品种的药品集中带量采购和降价成为常态。逐步推进按诊断分组付费等总额控制的付费、医药代表备案制等会进一步加大医药行销的难度。注射剂一致性评价加速缺乏核心竞争力仿制药企业的淘汰,促进具备新药研发能力的仿制药企业的转型。新的药品审评审批机制鼓励创新,新药上市加快,兼具雄厚创新研发实力和多模式市场运作能力的企业优势突显。
中国生物制药表示,集团关注到政府积极推进互联网+医疗,以及在部分省市尝试放开互联网医疗首诊和互联网医疗的医保支付,高度重视由此可能带来对医疗模式和医药行销模式的影响,积极着手进行相关探索。
资料来源:上市公司公告、米内网数据库


找产品
招代理商
找工作
查数据




