进入11月后,意味着2020年国家医保药品目录调整进入谈判和竞价阶段,按照计划,11-12月将公布最终的医保调整目录。
医保目录种子选手,竞争格局如何?
此前国家医保局公示《2020年国家医保药品目录调整通过形式审查的申报药品名单》,共有728个药品通过了形式审查;此外,目录内需要重新调整医保支付标准、适应症发生重大改变的谈判药品23个也可以申报,即共有751个品种通过形式审查。
在这些品种中,根据市场竞争格局,哪些品种更有可能进入医保?
据东莞证券分析师魏红梅梳理,按照《2020年国家医保药品目录调整工作方案》提出的可以纳入2020年药品目录拟新增药品范围的七大条件,在纳入《新型冠状病毒肺炎诊疗方案(试行第七版)》的药品这一条件中,共有12个品种通过形式审查,11个西药,1个中药,包含5个抗病毒、6个消化道及代谢和1个消食类药品。根据样本医院销售来看,酪酸梭菌活菌片、酪酸梭菌活菌散和酪酸梭菌二联活菌散2019年样本医院销售收入靠前,分别为6405万元、4466万元和3038万元。在竞争格局中,利巴韦林的竞争最为激烈,共有44家企业生产。
其中,酪酸梭菌二联、凝结芽孢杆菌活菌片、盐酸阿比多尔颗粒、君歧肠胃合剂为独家品种,
在纳入《国家基本药物目录(2018年版)》的药品中,共有11个品种通过形式审查,西药8个,中药3个。复合磷酸氢钾注射液是其中的品种,共8家生产厂商,2019年样本医院销售收入9574.06万元。除此之外,注射用多种维生素(12)和盐酸消旋山莨菪碱注射液紧随其后,销售额近5000万元,但后者因为生产厂家较多,竞争激烈。而牛黄清感胶囊和唐草片为独家品种。
医保局的调整规则一定程度上隐含着“药物经济学成为主要标准”这一条件,竞争格局则直接影响着相关部门对品种的考量。
而独家品种作为企业的核心品种,是否进入医保的影响深远。曾有专家告诉赛柏蓝:对独家品种来说,如果有类似产品在医保常规目录中,仅仅是剂型不同,极有可能纳入常规目录,准入医保;如果没有类似产品,作为独家产品进行医保谈判,可以享受医保谈判落地红利,比如直接挂网,地方不得进行二次议价,可以及时进院惠及患者。
哪些药,较大可能进医保?
据了解,医保局的调整规则重点考虑临床必需、集中采购、创新药和地方用药,这也能从?海选目录?的品种分析中看到。
比如第二批国家组织药品集中采购中选药品中,紫杉醇白蛋白、安立生坦、他达拉非为金医保,但因为以量换价,价格大幅下降,减轻医保压力,无需占用太多医保基金,这三个品种有较大可能进入医保。
东莞证券研报显示,共有28个品种,符合纳入《临床急需境外新药名单(第一批)》《临床急需境外新药名单(第二批)》《第一批鼓励仿制药品目录》《首批鼓励研发申报儿童药品清单》或《第三批鼓励研发申报儿童药品清单》,并在2020年8月17日前批准上市的条件。
在这28个品种中,除枸橼酸西地那非片、左乙拉西坦注射用浓溶液和曲前列尼尔注射液外,其余均为独家品种——这意味着有25个是独家临床必需产品,符合医保调整规则?临床必需?的要求。
据医药经济报梳理,进入条件三的单抗类产品都进入了条件五,符合条件五的单抗类品种就有24个,其中,强生的3个产品以条件三进入医保调整目录中,分别是阿帕他胺片、古塞奇尤单抗注射液和乌司奴单抗注射液。

(图片来源:医药经济报)
此外,共有包括154个西药和17个中药在内的171个品种通过形式审查,为规定期间经国家药监局批准上市的新通用名药品。治疗领域主要分布在抗癌药、银屑病、麻醉、艾滋病、丙肝、癫痫、心血管以及一些罕见病等。
值得注意的是,所有未进入医保的PD-1均通过了形式审查。在去年公布的2019国家医保目录中,5家已上市的PD-1,2家进口(K药,O药),2家国产(君实生物的特瑞普利单抗,恒瑞制药的卡瑞利珠单抗)均未进入医保,唯独合资的PD-1,信达-礼来联合开发的信迪利单抗进入了国家医保目录。
进入医保的信迪利单抗放量明显,公司公告显示,信迪利单抗2019年3月上市获批,销售额逐季增长。2019年其年销售额10.16亿,2020Q1约4亿,2020Q2约5亿,2020Q3已超过6亿,预计2020年销售超20 亿。
未来,哪些PD-1会进入医保,仍然值得关注。
这些企业,已进入医保预备队
据东莞证券统计,外资药企中,规定期间内获批上市的新药中,通过审查数量居前的是诺华、辉瑞、西安杨森和赛诺菲。其中诺华有8个新药通过形式审查,分别包括黑色素瘤、银屑病、多发性硬化症等治疗领域;辉瑞有7个新药通过形式审查,西安杨森则有6个新药通过形式审查。

(图片来源:东莞证券)
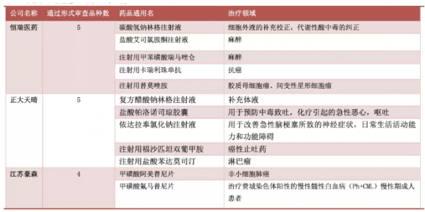
与之对应的是国内企业,恒瑞医药、正大天晴、江苏豪森的数量居前,百济神州、人福医药、歌礼制药、兴齐眼药和科伦药业各有2个品种通过形式审查,复星医药、君实生物、三生制药、再鼎医药、智飞生物等各有1个品种通过形式审查。

(图片来源:东莞证券)
这些药企有较多品种进入医保预备队,意味着未来有较大可能通过医保快速实现品种的市场占有和放量。


找产品
招代理商
找工作
查数据




