1、11433个药品或被撤网
1月4日,节后上班第一天辽宁省药械采购平台就有不小的动作——辽宁省医疗机构药品和耗材集采领导小组办公室发布《关于拟取消无采购记录药品挂网采购的通知》(以下简称通知)。
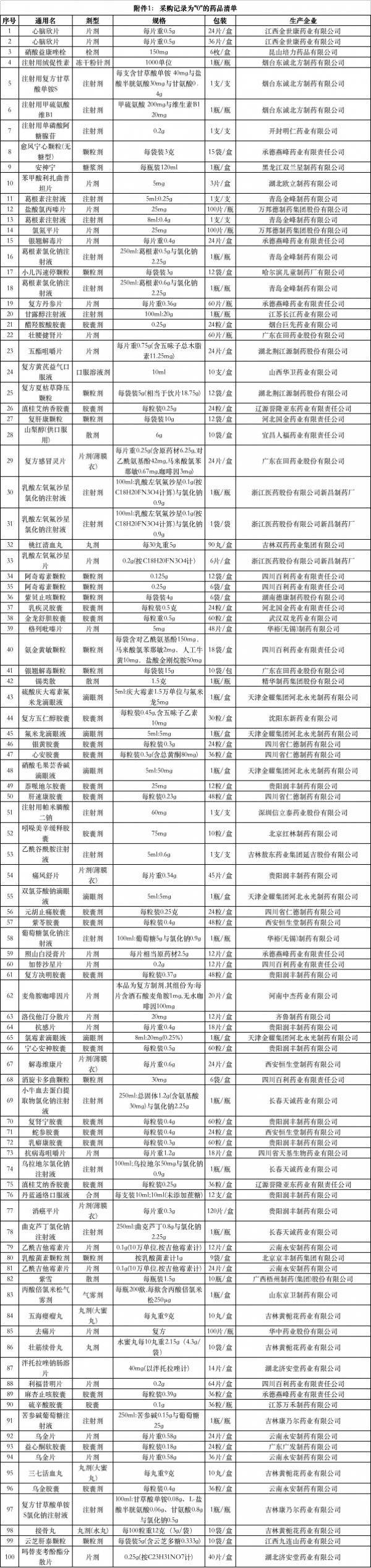
通知称,为进一步做好药品集中采购工作,确保临床需求药品有效,拟对2019年2月15日零时-2020年2月14日24时期间辽宁省药品集中采购平台采购记录为“0”(按配送完成金额统计)的11433个药品取消挂网采购。
据赛柏蓝梳理,此次拟被取消挂网的11433个药品既有氯氮平片、阿奇霉素颗粒、格列吡嗪片、氨金黄敏颗粒、氯雷他定片、曲克芦丁氯化钠注射液、泮托拉唑钠肠溶片、氨酚伪麻分散片等常用的西药;也有加味八珍益母膏、板蓝根颗粒、安宫牛黄丸、藿香正气水、强力枇杷露、丹七片、疏风定痛丸、保和丸等中成药。
总的来看,这些拟被撤网的药品生产厂家以国内中小药企为主,普遍知名度不高,但是也不乏一些品种来自于知名药企。
根据通知的要求,相关药品投标企业的相关药品如需继续保留挂网采购,须于1月8日17:00点前提交继续挂网采购药品申报函和企业法人授权书。值得注意的是,企业在申报函中要保证按原价格供货,并满足医疗卫生机构需求及时、足量供应。
辽宁省规定,对于取消挂网采购的药品,自上述文件发布之日起一年内不得参加辽宁省组织的药品集中采购活动。
2、多地动手清理无交易药品
值得注意的是,无独有偶,除辽宁省此次的大规模清理外,此前其他省份已有针对无交易药品的清退动作,如浙江、上海。
据赛柏蓝梳理,2020年,浙江省药械采购平台分别在10月20日和11月12日,两次发布《关于公布长期无交易产品退出在线交易的通知》。
据统计,浙江第一批次因长期无交易被暂停挂网的药品数量约1353个,第二批次因长期无交易而退出在线交易的药品达1359个——涉及阿莫西林胶囊、阿奇霉素胶囊、阿司匹林片、安乃近片、八珍益母丸、板蓝根颗粒、布洛芬片、丹参注射液、法莫替丁片等常见药品。
根据浙江医保局2020年9月1日正式施行的“浙江省提升药品集中采购平台功能推进医保药品支付标准全覆盖改革方案”,浙江省的药品招采平台开始建立产品退出机制。
对因各种原因导致无法供应并1年以上无交易、有其他药品可替代的产品,经企业申请,省药械采购中心评估审核,不影响临床用药的,予以退出。退出后两年内,不接受该产品再次挂网。
再来看一下更早之前的上海——2020年4月24日,上海阳光医药采购网接连发布两份文件指出,根据《关于全面实施药品挂网公开议价采购的通知》和《关于进一步完善本市自费药品挂网采购工作的通知》中定期关闭无采购量药品的相关规定,上海市药事所将定期对一年内没有采购量的药品予以关闭采购状态。
根据上述两份文件,共2181个药品被上海暂停采购,包括871个自费药品,如利巴韦林、枸橼酸西地那非、他达拉非、小儿氨酚烷胺颗粒、小儿氨酚黄那敏颗粒等;还包含1310个医保药品,比如板蓝根颗粒、防风通圣丸、硝酸甘油等。
为什么药品挂网后,却长期无交易呢?就这一问题,北京鼎臣医药管理咨询中心创始人史立臣对赛柏蓝表示,各省的招采平台只负责产品的挂网,至于采购这一动作则主要由医院去完成,无交易记录只能说明医院不采购,也就是说没有销售行为发生,这可能说明这些产品本身就没有什么市场的销路。
3、各省药械招采平台动作频频
一般来说,各省招采平台均规定,公立医院等医保定点医药机构需要在本省招采平台上采购临床所需的药品,这就使得一直以来,在省招采平台顺利挂网成为了药企顺利在政策内市场打开销路的第一步。
但是,据赛柏蓝近段时间的观察,针对省招采平台上的药品,各省均有相应的动作,有的是清退,有的是要求联动降价。
2020年8月12日,黑龙江医保局发布《关于开展集中采购药品价格联动的通知》(以下简称通知)。
据赛柏蓝梳理,首次进行价格联动的药品共2634个,包括长春西汀、冠心宁、奥美拉唑镁肠溶片、清热解毒颗粒、头孢呋辛酯片、注射用核糖核酸Ⅱ、瑞舒伐他汀钙片、血必净注射液等常用药品。
根据《黑龙江省药品集中采购价格联动实施方案》,价格联动原则上每年开展一次,采集到的联动价格不得高于黑龙江药品集中采购平台现行价格。
2020年7月20日,陕西省公共资源交易中心发布《药品阳光挂网动态调整实施方案》。在方案的附件,陕西省公示了纳入第一阶段动态调整的已挂网产品和第二阶段动态调整的已挂网产品。
据统计,纳入第一阶段动态调整的已挂网产品达16860个,纳入第二阶段动态调整的已挂网产品达15079个——也就是说,两阶段共计31939个药品将面临动态调整。
陕西省进一步表示,将缩短挂网药品的更新周期,实现挂网价格调整常态化;并对采购金额高、使用量大的药品开展带量采购或多方参与的价格谈判,降低虚高价格;在本次集中动态调整结束后,动态调整工作进入常态化。
2020年7月3日,江苏省医保局发布的《关于药品价格动态调整有关情况的公告》显示,12327个药品已经按要求调整挂网价格,平均降幅5.54%,调整后的价格于2020年6月1日起执行。
在此前的一份通知中,江苏省医保局指出,为促进药品生产企业相同产品、不同区域形成统一价格,降低部分虚高品种价格,决定对江苏省药品集中采购目录内部分药品省级入围价格开展动态调整。
总的来看,除了无交易记录,未过一致性评价、集采未中选、未参与价格联动等都是挂网药品遭清退的常见原因,而无论是撤网还是动态价格调整,对于药企来说,都是一种持续的政策压力。
附:采购记录为“0”的药品清单



找产品
招代理商
找工作
查数据




