截至目前,已有三省发文,开启2021年零售药店检查工作。
药监发文,重点查这类药店
2月24日,山西省药监局发布了《关于开展特殊药品监督检查工作的通知》(以下简称《通知》)。

《通知》明确,要全面推进药品信息化追溯管理,着力消除特殊药品在生产、经营和使用环节的安全管理风险隐患,严厉打击违法违规行为,严防流入非法渠道,确保特殊药品管得住、用得上。
至于检查范围,《通知》明确了四类企业,涉及零售连锁总部和零售药店。
其一,精神药品(含原料药)、医疗用毒性药品生产企业和使用麻醉药品和精神药品的生产企业(含非药品生产企业);
其二,麻醉药品、精神药品、药品类易制毒化学品、医疗用毒性药品定点经营企业(含批发企业、零售连锁总部和零售药店);
其三、使用麻醉药品、精神药品、药品类易制毒化学品、医疗用毒性药品、放射性药品的医疗机构(含卫生院、私营医院、个体诊所、戒毒维持治疗门诊);
其四,2020年申请购买麻醉药品和精神药品对照品的使用单位。
其中,对于麻醉、精神等药品定点经营企业,检查重点如下:
1、安全管理制度是否涵盖采购、储存、销售、运输等环节;
2、双人管理是否严格落实,验收是否至最小包装,专账登记是否真实准确;
3、专库(柜)设施、视频监控、报警设备运行是否正常;
4、收货地点是否是许可证件载明的地址,到货回执是否有授权人员的签字(章);是否建立信息化追溯系统,对购进销售的特殊药品进行扫码核注核销;
5、销往医疗机构的麻醉药品、精神药品和药品类易制毒化学品是否通过印鉴卡平台销售,是否单独开具随货同行单和增值税发票,并做到一票一款。
三省公布,今年严查药店这些行为
此外,目前公布2021年零售药店检查计划的还不只有山西省,在此之前,安徽、辽宁两省也明确了2021年监管计划。
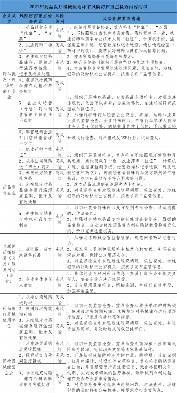
2月23日,安徽省药监局发布了《2021年全省药品医疗器械流通风险防控监督检查计划》。该计划明确,按照国家局统一部署,围绕药品批发企业、药品零售企业、药品使用单位、药品三方物流企业等主体,重点针对“挂靠走票”、计算机系统数据不真实、非法渠道购进、违规销售处方药、执业药师“挂证”、非法回收药品及包装、违法经营含兴奋剂药品等开展专项治理。

(2021年药品医疗器械流通环节风险防控重点检查内容清单)
2月9日,辽宁省药监局印发的《辽宁省药品监督管理局2021年度监督检查计划》也谈到,按照风险等级对药品批发企业、零售连锁总部、网络销售第三方平台实施风险分级监管,对经营麻醉药品、第一类精神药品、药品类易制毒化学品批发企业每季度至少检查一次;对疫苗配送企业、经营第二类精神药品、国家集中采购中选药品批发企业每年至少检查一次。
需要注意的是,辽宁省计划还强调,对沈阳地区药品经营企业按50%比例进行抽查,其他地区进行全覆盖检查。这也表明,除沈阳一地外,辽宁省其他地方的药店都要被检查。
至于对药品流通企业的检查时间安排及内容,要求11月底前完成监督检查。对药品经营企业执行法律法规及相关质量管理规范情况开展监督检查,对疫苗、特殊药品、国家集中采购中选药品、中药饮片等重点品种,购销渠道、冷链储运、“统一采购配送”、人员履职等重点环节,特殊药品经营企业、零售连锁总部等重点企业,实施重点检查。


找产品
招代理商
找工作
查数据




