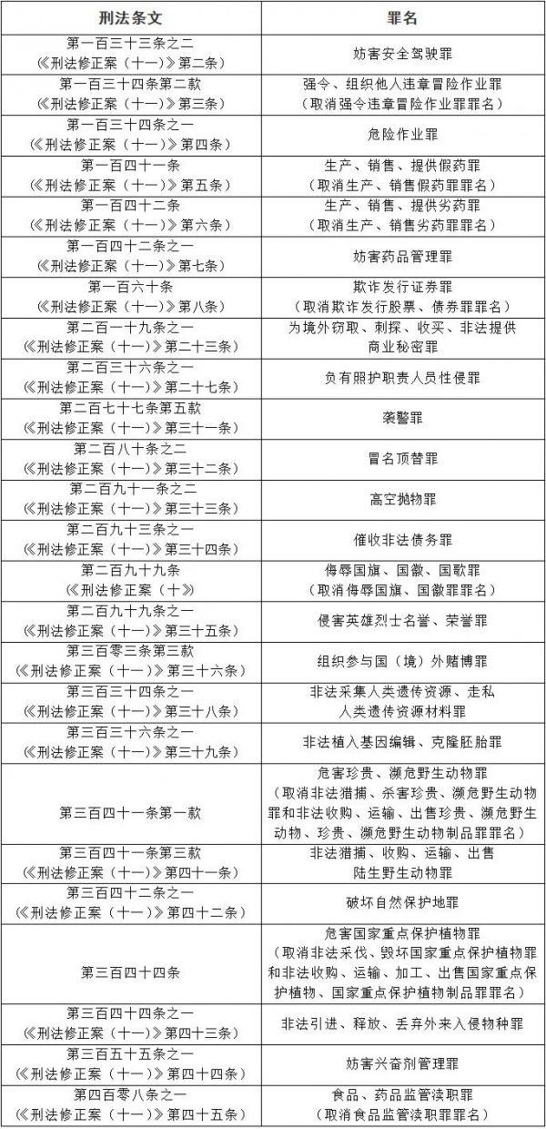
2月27日,最高人民检察院官网发布了“关于执行《中华人民共和国刑法》 确定罪名的补充规定(七)”(以下简称“补充规定”)。
补充规定称,《最高人民法院、最高人民检察院关于执行<中华人民共和国刑法>确定罪名的补充规定(七)》已通过,自2021年3月1日起施行。
补充规定指出,根据《中华人民共和国刑法修正案(十)》、《中华人民共和国刑法修正案(十一)》,结合司法实践反映的情况,现对《最高人民法院关于执行<中华人民共和国刑法>确定罪名的规定》《最高人民检察院关于适用刑法分则规定的犯罪的罪名的意见》作如下补充、修改。
需要注意的,补充规定里有多个罪名涉及药品领域,包括生产、销售、提供假药罪,生产、销售、提供劣药罪,妨害药品管理罪以及食品、药品监管渎职罪。



找产品
招代理商
找工作
查数据




