近日,国家药监局通报5例器械召回问题产品,1例为二级召回,召回问题见黄底文字。
爱惜康内镜外科器械有限责任公司
召回直线形切割吻合器和可调节钉仓
强生(上海)医疗器材有限公司报告,由于涉及特定型号、特定批次产品,存在包装内直线形切割吻合器和钉仓不兼容的问题,生产商爱惜康内镜外科器械有限责任公司Ethicon Endo-Surgery, LLC对直线形切割吻合器和可调节钉仓Linear Cutter 55/75mm and Selectable Cartridge/reloads(注册证号:国械注进20152020243)主动召回。召回级别为三级。
飞利浦医疗系统荷兰有限公司
召回X射线计算机体层摄影设备
飞利浦(中国)投资有限公司报告,由于涉及特定型号、特定批次产品,存在当患者的体重单位设置为磅时,SynchRight P3T(个性化患者协议)软件将增加对比剂量的问题,生产商飞利浦医疗系统荷兰有限公司Philips Medical Systems Nederland B.V.对X射线计算机体层摄影设备Computed Tomography System(注册证号:国械注进20153060422、国械注进20173302330、国械注进20163061984)主动召回。召回级别为三级。
史赛克医疗召回医用电动病床
史赛克(北京)医疗器械有限公司报告,由于本次召回产品适用于临床机构,不适用于个人在家庭环境中使用,本次召回涉及国家将产品销售给个人用户,超出了适用范围的问题,生产商史赛克医疗Stryker Medical对医用电动病床Electrical Hospital Beds等医疗器械(注册证或备案凭证详见附件)主动召回。召回级别为三级。
飞利浦医疗系统(克利夫兰)股份有限公司
召回正电子发射及X射线计算机断层成像系统
飞利浦(中国)投资有限公司报告,由于涉及特定型号、特定批次产品,存在若监视器支架组装件轴的严重磨损未能识别,可能会导致监视器支架组装件从悬架臂上脱落的问题,生产商Philips Medical Systems(Cleveland), Inc飞利浦医疗系统(克利夫兰)股份有限公司对正电子发射及X射线计算机断层成像系统PET/CT Imaging System(注册证号:国械注进20143305863、国械注进20173301760、国械注进20183060453)主动召回。召回级别为三级。
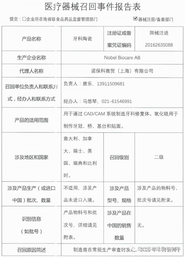
Nobel Biocare AB二级召回牙科陶瓷 诺保科商贸(上海)有限公司报告,由于涉及特定型号、特定批次产品,存在2021年3月份用于生产的一台烧结炉未达到合适的烧结曲线问题,生产商Nobel Biocare AB对牙科陶瓷 Nobel Procera Dental Ceramics(注册证号:国械注进20162635088)主动召回。召回级别为二级。 


找产品
招代理商
找工作
查数据




