近期《柳叶刀》发表首项关于康复(rehabilitation)的全球疾病负担研究(GBD),估计全世界多达三分之一的人(24.1亿人)可能在患病或受伤期间受益于康复治疗。这些需求的增长主要是人口增长和老龄化的结果,但是某些健康问题的流行率也有所增加。

该研究还提供了具体地区和国家的详细资料,描述了对康复需求贡献最大的疾病区域。就人数而言,康复需求最大的国家是中国(4.6亿),其次是印度(4.11亿),接着是美国(1.49亿)、印度尼西亚(7600万)和巴西(7000万)。
千亿康复需求迎来政策暖风
今年6月,国家卫健委印发《关于加快推进康复医疗工作发展的意见》,康复产业发展迎来产业和政策的“双重拐点”。

新的医改方案中也提到很多与康复医学密切相关的要点,例如:强调预防、治疗、康复并举,确认康复医疗的地位;确认医药分开,康复医疗作为以医疗技能服务为特征的项目,其经济价值也将得以凸显。

据统计:2018年,我国康复医疗机构数量达637家,其中,非公立康复医疗机构占比达七成以上;2019年,我国康复医疗行业的市场规模约705亿元;KPMG(毕马威)预测,2020-2025年期间,我国康复医疗行业市场规模年复合增长率将达20.9%,至2025年,市场规模将突破2000亿元。

蓝海赛道:机遇与挑战并存
中国康复医疗正加速从幕后走向前台,千亿级蓝海市场机遇与挑战并存。
中国现有的康复服务是集“医、养、康、护”为一体的特色康复模式,主要包含机构康复、社区康复、居家康复三种模式。

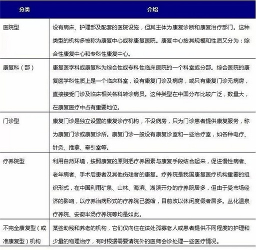
其中康复医疗机构可分为康复科(综合医院中的康复科)、康复医院(公立和民营康复专科医院)、康复门诊(康复诊所)、乡镇卫生院、康复医疗院、准康复医疗机构(如长期留治机构、病残护理院)等。术后康复群体、残疾人群体、慢性病患者群体、年老体弱群体、产后恢复群体等成为中国康复需求的主力。

目前,我国康复服务机构相对短缺,基层医疗机构在康复方面存在软件和硬件方面的巨大缺口,康复服务内容简单、投入不足、设备落后,在适用疾病的发掘、治疗方法的细化以及高精尖仪器的引进方面还有很长的路要走。
打造智能康复健康管理闭环
在康复医疗领域引入现代高科技如采用生物反馈、全新数字摄影、生物芯片、生物传感、微电子脉冲、人工智能以及分子设计和模拟技术等,形成康复医疗产业系统化、智能化管理,能够有效助力智能康复医疗行业发展。

HRA健康风险评估系统(人体电阻抗评测分析仪)采用新型无损伤生物医学检测技术,智能、精准、高效筛查健康风险和疾病隐患,全方位3D成像,可全面观测器官功能状态,可实现对康复患者长期、连续的检测和监护。PMR脉冲磁微循环治疗系统采用仿生脉冲磁共振技术,改善人体微循环障碍,对于许多慢病的预防和健康管理有重要意义。

“HRA早筛+PMR干预”相结合,形成了疾病早期筛查和微循环障碍修复干预的闭环管理,有利于形成“大病进医院,康复回社区”的就医体制,同时也为行动不便的患者提供了更加便利的康复治疗,为千万名康复患者和有功能障碍的患者造福。


助推康复服务机构从基础康复服务,向远程康复、高端康复、智能康复转型升级,将成为康复医疗发展的主流趋势。医疗服务只有走向智能化、精准化,才能不断满足人们个性化、高品质康复服务需求。


找产品
招代理商
找工作
查数据




