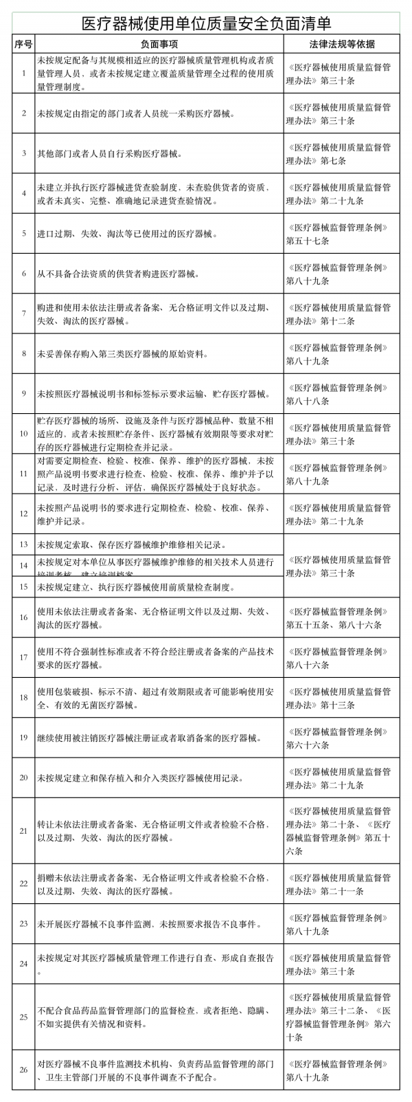
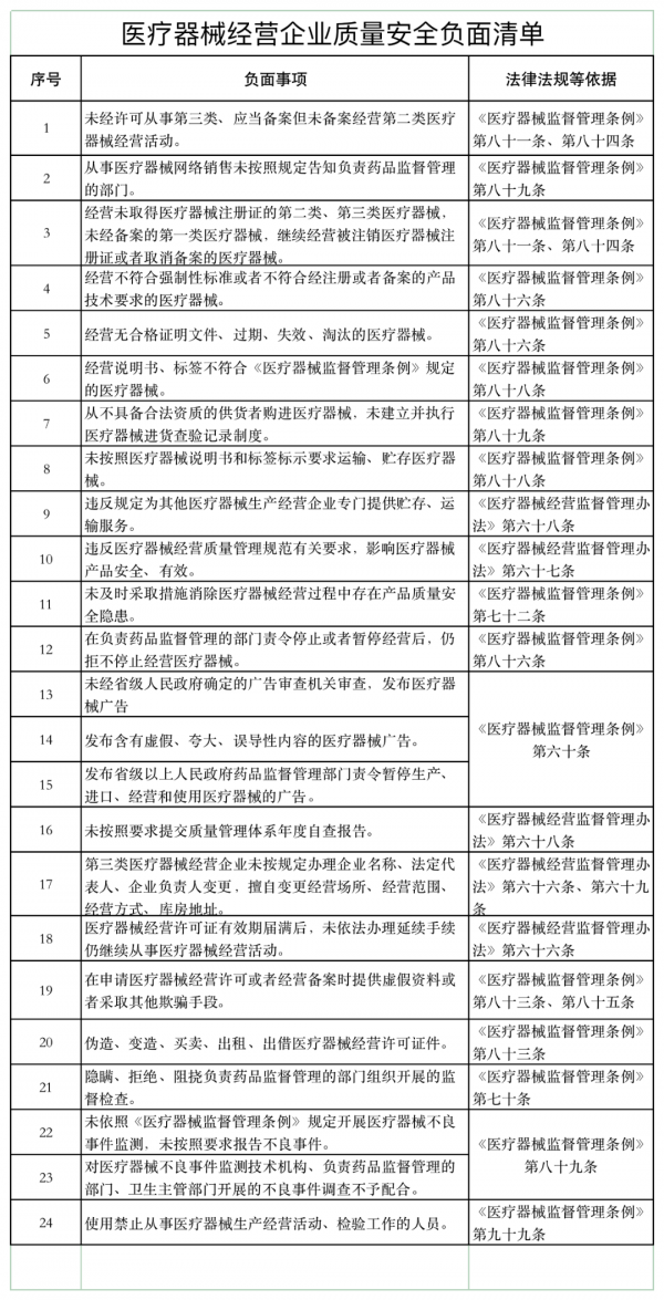
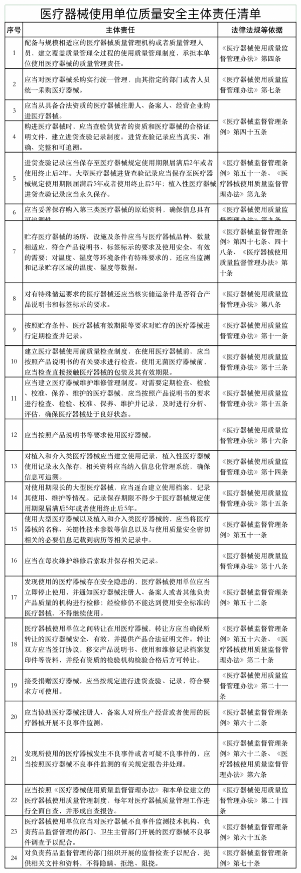
50条负面清单发布
近日,山东省药品监督管理局发布《医疗器械经营企业、使用单位质量安全主体责任清单和负面清单的通知》(以下简称《通知》)。
《通知》称,山东省药监局依据《医疗器械监督管理条例》《医疗器械经营监督管理办法》《医疗器械使用质量监督管理办法》等,研究制定了医疗器械经营企业、使用单位质量安全主体责任清单和负面清单。
具体如下:




医疗器械经营监管大调整
随着新版《医疗器械生产监督管理办法》《医疗器械经营监督管理办法》的落地执行,医疗器械企业的经营和监管力度和措施都提升到新的纬度。
国家指出,两个办法严格贯彻落实“四个最严”要求。落实《医疗器械监督管理条例》规定,全面落实医疗器械注册人备案人制度,优化行政许可办理流程,强化监督检查措施,完善监督检查手段,强化企业主体责任,并进一步加大对违法行为的处罚力度。
《经营办法》一方面进一步强化了企业质量责任。要求企业从事医疗器械经营,应当按照法律法规和医疗器械经营质量管理规范的要求,建立覆盖采购、验收、贮存、销售、运输、售后服务等全过程的质量管理制度和质量控制措施,并做好相关记录,保证经营条件和经营活动持续符合要求。
同时,医疗器械经营企业应当建立质量管理自查制度,按照医疗器械经营质量管理规范要求进行自查,每年3月31日前向所在地市县级负责药品监督管理的部门提交上一年度的自查报告。
另一方面更加注重经营全过程的质量管理。
一是要求医疗器械经营企业应当从具有合法资质的医疗器械注册人、备案人、经营企业购进医疗器械,严格控制采购和销售环节的资质审核,确保医疗器械的合法流通。
二是重点突出了进货查验、销售环节的记录要求,保证产品的可追溯,并应当按照国家有关规定执行医疗器械唯一标识制度。
三是强调了对低温、冷藏医疗器械的储运要求,确保产品运输质量。四是对经营企业的售后服务提出要求,确保产品的使用安全。
新《经营办法》通过如下措施强化监管:一是实施分类分级管理。药品监督管理部门根据医疗器械经营企业质量管理和所经营医疗器械产品的风险程度,实施分类分级管理并动态调整。
二是制定年度检查计划。设区的市级、县级负责药品监督管理的部门应当制定年度检查计划,明确监管重点、检查频次和覆盖范围并组织实施。三是进行延伸检查。
药品监督管理部门根据医疗器械质量安全风险防控需要,可以对为医疗器械经营活动提供产品或者服务的其他相关单位和个人进行延伸检查。四是风险会商研判。药品监督管理部门应当根据监督检查、产品抽检、不良事件监测、投诉举报、行政处罚等情况,定期开展风险会商研判,做好医疗器械质量安全隐患排查和防控处置工作。
信用档案建设。设区的市级负责药品监督管理的部门应当建立并及时更新辖区内医疗器械经营企业信用档案。
《生产办法》方面,在现有的医疗器械生产许可和备案、监督检查、责任约谈等监管方式方法的基础上,从四个方面进一步丰富完善监管手段。
一是建立医疗器械报告制度。规定年度报告、生产产品品种报告、生产条件变化报告和重新生产报告四种报告形式,以便监管部门及时掌握企业的生产状况,有针对性地采取监管措施。
二是进一步完善监督检查方式方法。明确监督检查、重点检查、跟踪检查、有因检查和专项检查等多种监督检查形式,并对有因检查和跟踪检查的内容和方式作出具体规定。
三是细化明确信息公开和责任约谈制度。药品监督管理部门依法及时公开医疗器械生产许可、备案、监督检查、行政处罚等信息,方便公众查询,接受社会监督。医疗器械注册人、备案人、受托生产企业对存在的医疗器械质量安全风险,未采取有效措施消除的,药品监督管理部门可以对医疗器械注册人、备案人、受托生产企业的法定代表人或者企业负责人进行责任约谈。
委托生产如何开展?
医疗器械注册人、备案人委托生产的,应当对受托方的质量保证能力和风险管理能力进行评估,按照国家药监局制定的委托生产质量协议指南要求,与其签订质量协议以及委托协议,监督受托方履行有关协议约定的义务;
受托生产企业应当按照法律、法规、规章、医疗器械生产质量管理规范、强制性标准、产品技术要求、委托生产质量协议等要求组织生产,对生产行为负责,并接受医疗器械注册人、备案人的监督。
受托生产企业应当向原生产许可或者生产备案部门报告增加生产的产品品种情况,并提供委托方、受托生产产品、受托期限等信息;
增加生产产品涉及生产条件变化,可能影响产品安全、有效的,应当在增加生产产品30个工作日前向原生产许可部门报告,原生产许可部门应当及时开展现场核查。属于许可事项变化的,应当按照规定办理相关许可变更。
医疗器械注册人、备案人应当负责产品上市放行,建立产品上市放行规程,明确放行标准、条件,并对医疗器械生产过程记录和质量检验结果进行审核,符合标准和条件的,经授权的放行人员签字后方可上市。
委托生产的,医疗器械注册人、备案人还应当对受托生产企业的生产放行文件进行审核。
受托生产企业应当建立生产放行规程,明确生产放行的标准、条件,确认符合标准、条件的,方可出厂。不符合法律、法规、规章、强制性标准以及经注册或者备案的产品技术要求的,不得放行出厂和上市。医疗器械注册人、备案人不得委托受托生产企业进行上市放行。
落实生产产品品种报告制度。医疗器械生产企业应当向药品监督管理部门报告所生产的产品品种情况。
增加生产产品品种的,应当向原生产许可或者生产备案部门报告,涉及委托生产的,还应当提供委托方、受托生产产品、受托期限等信息。医疗器械生产企业增加生产产品涉及生产条件变化,可能影响产品安全、有效的,应当在增加生产产品30个工作日前向原生产许可部门报告,原生产许可部门应当及时开展现场核查。属于许可事项变化的,应当按照规定办理相关许可变更。


找产品
招代理商
找工作
查数据




