惠斯安普产品线再添“新伙伴”——医用气溶胶吸附器。

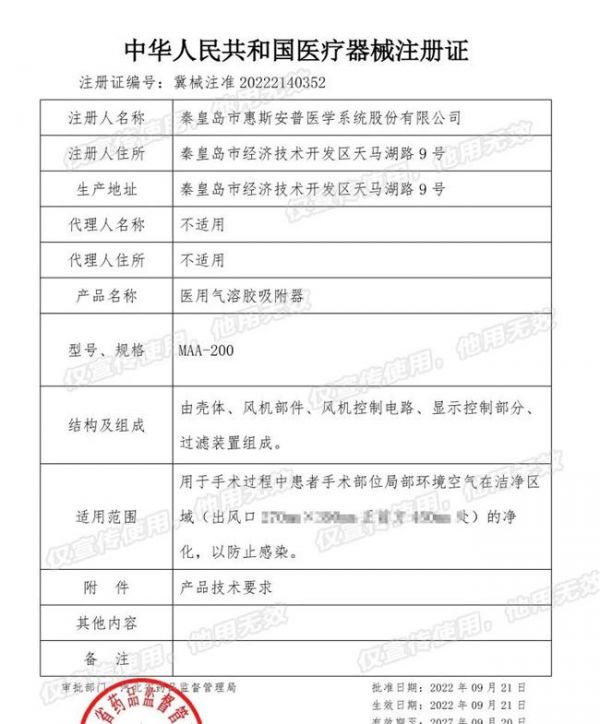
近日,惠斯安普自主研发的“气溶胶吸附器”设备成功获批医疗器械注册证,注册证编号:冀械注准20222140352。此次取得二类医疗器械,意味着气溶胶吸附设备有了国家认可、合法合规的“身份证”,也获得了医疗市场销售的准入证,为防范气溶胶传播提供升级防护。

●设备简介
惠斯安普“N99”医用气溶胶吸附设备,采用稳态空气单向推进置换流技术、低频等离子光触媒消融技术,结合紫外线消毒灭菌技术、催化分解吸附原位灭菌原理,全时段、主动式与被动式结合空气消毒灭菌。

通过HEPA过滤,滤效达到99.99%以上,形成洁净空气屏障,有效防止空气中气溶胶传播,达到保护医护人员,避免交叉感染的目的。
●什么是气溶胶
气溶胶又称气体分散体系,是由固体或液体小质点分散并悬浮在气体介质中形成的胶体分散系,大小为0.001~100微米,形象地说可以想象为悬浮在空气中的胶体“云雾”。
●什么是气溶胶传播
经空气传播是呼吸系统传染病的主要传播方式,包括飞沫、飞沫核与尘埃三种。其中,飞沫核是飞沫在空气中失去水分后,由剩下的蛋白质和病原体所组成,通常以气溶胶的形式飘浮到远处,在空气中存留较长时间,造成远距离传播。
●气溶胶传播易导致感染新冠
2020年2月19日,国家卫生健康委员会发布了《新型冠状病毒肺炎诊疗方案(试行第六版)》,传播途径增加“在相对封闭的环境中长时间暴露于高浓度气溶胶情况下中存在经气溶胶传播的可能”。

在空气不流通的室内环境,含有病毒的高浓度的气溶胶可能会存在相当长一段时间,并且,以普通的消杀方法,难以实现有效的动态净化。
气溶胶传播让防范病毒难度增大,但也并非防不胜防。降低气溶胶传播的风险,需要尽可能地在室内降低病毒颗粒的气溶胶浓度。
专注于医护领域气溶胶吸附
构筑健康洁净空气屏障

为助力新冠疫情攻坚战,为战胜疫情提供技术支撑,惠斯安普着力研发医用气溶胶吸附设备,旨在改善医护人员工作条件,加强医护人员职业暴露防护,是应用于发热门诊、ICU病房等公共卫生场所等密闭空间的空气净化系统。
●N99核心技术解析●
●稳态空气单向推进置换流技术
制造单向流动气流,有效解决了“乱流”“湍流”引起的室内空气净化难题,缩短空气自净时间,节能降耗。
●低频等离子光触媒消融技术
等离子体技术广泛用于医疗器械、食品包装等领域的灭菌工作,光触媒+等离子体两大技术强劲分解消杀细菌,空气净化再升级。
●紫外线消毒灭菌技术
紫外线光波破坏细菌病毒分子结构,使细菌病毒失去复制繁殖能力,达到深度杀菌消毒的效果。
●产品特色●
01低紊流度单向推进稳态空气置换,优化送风方式
02低阻高效过滤等离子,光触媒与紫外线结合原位灭菌
03人机共存、低噪音、全时段持续净化,实现密闭空间立体净化
04实施检测空间空气质量,智能显示、超标报警
05催化分解吸附结合,无静电场交叉感染,不产生臭氧气体
06高效过滤层+抗菌涂层,滤效达到99.99%以上


7
△经第三方检测,设备滤效达到99.99%以上
●应用场景●

ICU(重症加强护理病房)、NICU(新生儿监护病房)、OR(手术室)、发热门诊、传染病房、候车室、教室、会议室、高铁车厢、船舱、办公室等密闭空间。

惠斯安普“N99”医用气溶胶吸附设备突破传统消杀模式,专注于医护领域专业消杀,全面保障空气环境安全健康,为医护工作者及患者打造安全、健康的空气屏障,降低细菌、病毒感染风险,助力疫情防控。


找产品
招代理商
找工作
查数据




