今年以来,抗抑郁药已有6个品种(27个品规)获批。目前,过评品种达21个,其中豪森药业重磅首仿在今年获批过评。米内网最新数据显示,2022年上半年中国公立医疗机构终端抗抑郁化药市场销售额同比略有下滑。TOP10大洗牌,外企“铁三角”破局,国产替代加速,灵北超越辉瑞拿下“一哥”宝座,京卫制药晋身第二位,豪森药业上升至第四位。截至目前,有23个抗抑郁药报产在审,绿叶制药的1类新药亮眼,成都康弘药业|成都迪康药业、宜昌人福药业、石药集团欧意药业等企业冲刺国内首家。
抗抑郁药大爆发,豪森重磅首仿过评
今年以来抗抑郁化药获批上市情况

来源:米内网MED2.0中国药品审评数据库
今年以来,抗抑郁药已有6个品种(27个品规)获批上市,其中,草酸艾司西酞普兰片、米氮平片、盐酸文拉法辛缓释胶囊、盐酸度洛西汀肠溶胶囊均是2022年上半年中国城市公立医院、县级公立医院、城市社区中心以及乡镇卫生院(简称中国公立医疗机构)终端TOP10产品。
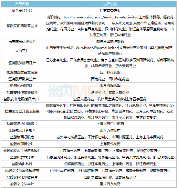
抗抑郁药过评情况

来源:米内网MED2.0中国药品审评数据库
截至目前,共有21个抗抑郁药过评,草酸艾司西酞普兰片和盐酸度洛西汀肠溶胶囊是大热品种,过评企业数各有11家。此外,8个品种仅有1家企业过评,其中,江苏豪森药业重磅首仿阿戈美拉汀片在今年8月以补充申请获批过评,成为该产品首家过评企业。米内网数据显示,2021年中国公立医疗机构终端阿戈美拉汀片销售额超过5亿元,2022年上半年继续攀升,同比大涨46.48%。
从过评品种数来看,复星医药最多,其旗下子公司重庆药友制药和湖南洞庭药业合计6个过评;其次是华海药业有4个过评,科伦药业、福元医药和上海上药中西制药各有3个过评。
TOP10大洗牌!外企“铁三角”破局,国产替代加速
近年中国公立医疗机构终端抗抑郁化药销售情况(单位:亿元)

来源:中国公立医疗机构终端竞争格局
世界卫生组织统计显示,全球有超过3.5亿人罹患抑郁症,近10年来增速约18%。抑郁症已成为全球常见疾病,相关用药市场有着巨大空间,在国内,公立医疗机构终端是抗抑郁药的主要销售渠道。米内网最新数据显示,2022年上半年中国公立医疗机构终端抗抑郁化药市场销售额同比略有下滑。
随着集采常态化和国内药企持续发力,抑郁化药市场头部位置多年来被外资药企占据格局有所改变,国产替代进一步提速。从厂家格局来看,辉瑞、礼来、灵北组成的“铁三角”局面在去年已被打破,今年上半年,灵北超越辉瑞,拿下“一哥”宝座,而礼来下滑至第七位。此外,山东京卫制药已晋身到第二位,江苏豪森药业上升至第四位,浙江华海药业、仁和堂药业等国内药企的市场份额也在快速攀升。
2022年上半年中国公立医疗机构终端抗抑郁化药产品TOP10

来源:中国公立医疗机构终端竞争格局
产品TOP10销售额均超过1亿元,草酸艾司西酞普兰片仍然稳居首位。从增速来看,阿戈美拉汀片最快,超过40%,盐酸曲唑酮片、马来酸氟伏沙明片和盐酸米安色林片均超过20%。
目前,有8个抗抑郁药被纳入集采,其中,草酸艾司西酞普兰片、盐酸舍曲林片、盐酸帕罗西汀片、盐酸文拉法辛缓释胶囊、盐酸度洛西汀肠溶胶囊均在产品TOP10中。
2022年上半年中国公立医疗机构终端抗抑郁化药品牌TOP10

来源:中国公立医疗机构终端竞争格局
品牌TOP10中,有4个的销售额超过2亿元,前三的山东京卫制药的草酸艾司西酞普兰片、江苏豪森药业集团的阿戈美拉汀片、灵北的草酸艾司西酞普兰片销售额增速均超过15%,辉瑞的盐酸舍曲林片则下滑20.90%。
23个抗抑郁药报产在审!绿叶1类新药亮眼,人福、康弘……冲刺国内首家
国内无企业获批且报产在审的抗抑郁化药

来源:米内网MED2.0中国药品审评数据库
目前,有23个抗抑郁药报产在审,受理号超过70个。其中,氢溴酸伏硫西汀片、盐酸文拉法辛缓释胶囊、草酸艾司西酞普兰片最抢手,均有4家企业报产。
草酸艾司西酞普兰口服溶液、盐酸米那普仑胶囊、琥珀酸去甲文拉法辛缓释片等6个产品均无企业获批,涉及成都康弘药业|成都迪康药业、宜昌人福药业、石药集团欧意药业等企业。值得注意的是,山东绿叶制药的1类新药盐酸安舒法辛缓释片(LY03005)是一种全新作用机制的新分子实体治疗药物,为5-羟色胺(5-HT)、去甲肾上腺素(NE)和多巴胺(DA)三重再摄取抑制剂(SNDRI/TRI)。今年6月公司发布公告,该产品的III期临床结果在2022年美国精神病学协会(APA)年会发布,彰显其作为中国原创1类新药对于抑郁症治疗的作用与意义,在获得国际学术认可的路上迈出重要一步。
资料来源:米内网数据库、公司公告
注:米内网《中国公立医疗机构终端竞争格局》,统计范围是:中国城市公立医院、县级公立医院、城市社区中心以及乡镇卫生院,不含民营医院、私人诊所、村卫生室;上述销售额以产品在终端的平均零售价计算。


找产品
招代理商
找工作
查数据




