临近年末,各地集采接续项目接踵而来。
11月22日,长三角联盟药品集采文件下发,该联盟包含沪浙皖三地,集采的对象是44个国家集采采购期即将届满的药品。
此次接续的采购周期至2025年年底,大约3年的采购期限,企业不可不重视。
时间安排为:12月13日上午9点接受申报材料,下午1点开标。开标大会采用网络直播方式,现场不设置企业观看席位。
长三角联盟接续总体框架还是与上次相同,采用综合评分的方式,最高分拟中选。其中,在价格入围阶段的计算中,采用了次低价(而非最低价)的1.8倍机制。
此外,此次接续也引入了国采第七批“一供一备”制,即同一个联盟地区,同一个品种一家企业为中选企业,另外引入一家拟中选但原国采没选择当地供应的企业、综合得分排第二的企业为备供,如企业放弃供应,按综合得分排序递补确定备供企业。
备供企业采用挂网方式,可按照其申报价格直接在备供地区挂网供应,若备供企业为原国采中选药品的,则可按其申报价格与原国采中选价格取低值挂网供应。当主供企业无法满足供应省份市场需求时,备供企业可按照有关程序获得主供企业身份。具体启用程序和条件由联盟各地区省级医保部门负责。
总体评估,此次接续项目的中选价格,在原国采中选结果的基础上有上下波动的可能,但波动幅度不大。
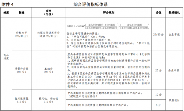
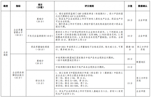
关键指标在综合评分表里(附件4),综合评价指标分为药品和企业两个维度。
其中药品维度中,按实际计算得分公式中,可以看出报低价不一定中选,但报高价则有落选的可能性,较好的维持了一定的价格平衡。
原研和参比制剂、过评、新3/4类注册上市的药品(视同通过)的可以得到四分之一的分值(25分),这个设定其实是进行了质量层次赋分,区别了未过评品种,但这个是报名的前提条件,不知道这个赋分有何意义?
此外,在产品产量(9分)、10省市价格信息(1-3分)、医疗机构交易覆盖率(0-8分),其实是对原有市场份额较大的企业“加分”,光脚的企业是拿不到这10-20分的。
拟中选规则
入围药品确定准则:注意以下1.8倍的表述是在次低价而非最低价的基础上
(1)报价≤符合同品种次低价的 1.8 倍。
(2)报价≤同品种国家集采中选平均价。
申报同品种的不同企业,如企业负责人为同一人或存在直接控股、管理关系,则涉及企业仅“单位可比价”最低且居于入围企业非末位的获得入围资格。
拟中选药品确定准则:综合得分最高的药品获得该地区拟中选资格。




入围药品按照“综合评价指标体系”(如下表:附件4)分别计算在承诺可供应各联盟地区的综合得分,综合得分最高的药品获得该地区拟中选资格。
综上,结合长三角两次国采接续方案看,规则更加完善,价格更加趋于稳定。关于大企业的指标尽管从评分指标上有所调整,但其优势依然存在。


找产品
招代理商
找工作
查数据




