新版医保目录发布之后,距离2024年1月1日正式实施的时间已经会越来越近。
自医保谈判工作顺利完成,医药板块在不到一周的时间里已经在走出上行趋势后不久便迅速回调,这也在一定程度上反映出资本市场对于新一轮支付端的市场反应趋于缓和。

投资者认为,创新药经过调整行业迎来多重拐点,内有政策面鼓励和加速创新药进医保,投融资和流动性逐步改善,创新药估值与筹码结构均具备走出大行情的前提条件,中长期布局的重要窗口期或已来临。随着政策对创新药的倾斜逐步显现,叠加谈判和续约规则更趋友善,长期看好创新药进入医保目录后实现放量。
12月13日,2023版国家医保目录正式发布,新增126种药品,新版《国家基本医疗保险、工伤保险和生育保险药品目录》将于2024年1月执行。
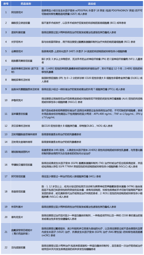
通过本次医保目录调整统计发现,医保谈判药品共新增超过20款抗肿瘤药物。那么本次医保目录中肿瘤药物有哪些看点呢?《医药经济报》新媒体中心将对抗肿瘤药物调整部分进行盘点总结。
01、新增20余款抗肿瘤药物
每年的医保谈判,肿瘤药都是医药产业和资本市场聚焦的重点领域。2023年最新的医保目录中,纳入41种抗肿瘤药物,其中20余款抗肿瘤药物首次纳入医保,覆盖范围颇广,包括非小细胞肺癌、肝癌、淋巴瘤、乳腺癌、胃癌、前列腺癌、多发性骨髓瘤等多癌种。

(不完全统计,如有遗漏欢迎指正)
近几年国家层面不断加快创新药的审评审批进度,药品上市后被纳入医保目录的等待周期也在逐渐缩短。上市仅时隔半年,齐鲁制药研发的伊鲁阿克片就被纳入国家医保目录,伊鲁阿克片的获批时间是6月27日,适用于既往接受过克唑替尼治疗后疾病进展或对克唑替尼不耐受的间变性淋巴瘤激酶(ALK)阳性的局部晚期或转移性非小细胞肺癌(NSCLC)患者,ALK赛道再迎新“利器”。
同样在6月踩线获批上市的创新药,贝达药业的伏罗尼布片是新一代多靶点酪氨酸激酶血管内皮生长因子受体(VEGFR)/血小板衍化生长因子受体(PDGFR)抑制剂,国内已有两款二线肾细胞癌治疗靶向药获批上市,阿昔替尼已进入国家医保常规目录,依维莫司也进入了国家医保谈判目录。
罗氏旗下ROS1、NTRK抑制剂恩曲替尼首次纳入医保。恩曲替尼于2022年在国内上市,业内称为不限癌种的“明星”靶向药,针对14种癌症有效,能够穿透血脑屏障,是临床唯一一种被证明针对原发性和转移性脑疾病具有疗效的TRK抑制剂,并且没有不良的脱靶活性。
罗氏旗下的王牌药物皮下制剂曲妥珠单抗注射液也进入了医保,曲妥珠单抗是用于乳腺癌治疗的HER2靶向药物,上市已经超过20年。2002年,曲妥珠单抗首次在国内获批,大幅改善了早期到晚期HER2阳性乳腺癌患者的长期生存获益。20年后,曲妥珠单抗皮下制剂进入中国,用于治疗HER2阳性早期和转移性乳腺癌,作为首个单抗类乳腺癌皮下制剂,再次引领乳腺癌治疗的新趋势。
新增医保目录肿瘤药还有阿斯利康的硫酸氢司美替尼胶囊,司美替尼于2023年4月28日在中国获批用于治疗3岁及3岁以上伴有症状、无法手术的丛状神经纤维瘤(PN)的I型神经纤维瘤病(NF1)儿童患者。此次司美替尼被纳入《医保目录》将极大提高NF1患儿对于这一创新药物的可及性,降低其家庭治疗经济负担,从而为患儿的成长和生活带来积极的改变。
作为肿瘤用药的阿伐替尼片同为罕见病用药,医保支付范围为:限携带血小板衍生生长因数受体α(PDGFRA) 外显子18突变(包括PDGFRA D842V突变)的不可切除性或转移性胃肠道间质瘤(GIST)成人患者。阿伐替尼片是一款强效、高选择性、口服针对KIT和PDGFRA突变的激酶抑制剂。由基石药业合作伙伴Blueprint Medicines公司开发,基石药业获得阿伐替尼片在中国大陆、中国香港、中国澳门和中国台湾地区的独家开发和商业化权利。
在此次新增的抗肿瘤药物中,淫羊藿素软胶囊备受关注。北京珅诺基医药的淫羊藿素软胶囊是国内近10年来首个获批的肿瘤治疗领域的原创天然药物,也是这次唯一纳入国家医保目录的晚期肝细胞癌治疗中药。2022年1月,国家药品监督管理局发布公告,通过优先审评审批程序附条件批准北京珅诺基医药的I类创新药淫羊藿素软胶囊上市,该药可用于不适合或拒绝接受标准治疗,且既往未接受过全身系统性治疗的、不可切除的肝细胞癌(HCC)患者。
值得一提的是,新增抗肿瘤药物都注明了一些报销限制,需要满足条件才给予报销。新版医保目录药品总数增加的同时,存在支付限制的药品总数有所减少,据统计,目前共有607个药品仍有备注,与2022版医保目录中683个药品存在支付限制相比,限制总量减少约11%。
02、15种药品增新适应症
医保谈判政策持续向创新药倾斜。今年共25个通过形式审查的创新药参加国谈,谈成了23个,成功率92%。此外,创新药还拥有重新谈判的权力。国家医保局调整完善《谈判药品续约规则》,允许一类创新药实际支出超预算后申请通过重新谈判确定价格下调比例,但如果谈判失败,药品要调出目录。
据悉,有款癌症治疗药品如果按照原有规则,续约中首先要降价15%,且这一药品在此次谈判中要增加两个新的适应症,这意味着适用人群扩大,价格也应该下调。恰逢时机续约规则调整,药企提出了该品种的重新谈判,谈判代表希望以原价留在医保目录内,最后在双方的博弈中,仅降价1.9%成功续约医保。
而被称为“卷王”品种的PD-1 /L1依然是每年国谈的焦点之一。今年,国产PD-1“四小龙”君实生物、信达生物、百济神州、恒瑞医药此前在医保目录内的PD-1成功续约再增新适应症。

目前,替雷利珠单抗已有的11项适应症;卡瑞利珠单抗在肺癌、肝癌、食管癌、鼻咽癌以及淋巴瘤五大瘤种中获批的9项适应症;特瑞普利单抗已在中国获批6项适应症,信迪利单抗获批7项适应症,全部纳入国家医保目录。
其中,信达生物的信迪利单抗新增适应症为联合贝伐珠单抗及化疗用于经EGFR-TKI治疗失败的EGFR阳性非鳞状非小细胞肺癌患者的二线治疗。
百济神州的替雷利珠单抗新增适应症为联合氟尿嘧啶类和铂类药物化疗用于PD-L1高表达的局部晚期不可切除的或转移性的胃或胃食管结合部腺癌的一线治疗,及联合化疗用于食管鳞状细胞癌患者一线治疗。
恒瑞的卡瑞利珠单抗新增联合阿帕替尼用于晚期肝癌一线治疗的适应症。
君实生物的特瑞普利单抗本次新增食管癌、鼻咽癌和EGFR/ALK阴性的非小细胞肺癌(NSCLC)一线治疗3个适应症。
(抗癌药增加新适应症,如有遗漏欢迎指正)
自2018年国家医保局成立以来,已经连续5年开展医保药品目录准入谈判,随着其调整程序规则更完善,创新药企对药价预期更加客观理性,使得新进药品数量进一步增多,五年累计有341个新药谈判以适宜的价格进入医保目录,价格平均降幅超过50%。仅以2022年为例,协议期内275种谈判药报销1.8亿人次,通过谈判降价和医保报销,年内累计为患者减负2100余亿元。
03、目录外ADC全军覆没
ADC明星单品在本次国谈中也贡献了一定的话题度。在化疗、靶向和免疫时代之后,以细胞毒性药物和靶向单抗偶联成药的ADC型药物以卓越的成绩打开了肿瘤的第四阶梯药物治疗时代。目前已成为国内外肿瘤治疗不可忽视的一类新药。
截至目前,国内有7款ADC药物获批上市,其中 3款已进入医保目录,分别是荣昌生物的维迪西妥单抗、罗氏的恩美曲妥珠单抗和Seagen/武田的维布妥昔单抗。
令人意外的是,目录外的阿斯利康/第一三共的德曲妥珠单抗、吉利德的戈沙妥珠单抗、辉瑞的奥加伊妥珠单抗、罗氏的维泊妥珠单抗均未出现在新版医保目录中。这也意味着,医保目录外的ADC均没有被纳入医保目录。
最令人遗憾的是重磅ADC抗肿瘤药德曲妥珠单抗。
德曲妥珠单抗是阿斯利康与日本药企第一三共合作开发并商业化品种,2022年全球销售额达到12.38亿美元,成为热门的ADC赛道的明星单品。今年的医保谈判也是德曲妥珠单抗首次参与。
今年2月,德曲妥珠单抗在中国获批治疗既往接受过一种或一种以上抗HER2药物治疗的不可切除或转移性HER2阳性成人乳腺癌患者,7月又获批HER2低表达乳腺癌,其医保谈判前的价格为8860元/100mg。
德曲妥珠单抗的谈不拢,也让吉利德的Trop2 ADC戈沙珠单抗更是难上加难。同样是治疗乳腺癌的药物,戈沙珠单抗的年费远远高于前者。不过,跨国药企的ADC进入医保一直比较坎坷,此前,罗氏的恩美曲单抗、武田的维布曲单抗都有过谈而未入的经历。
在成功纳入医保之前,罗氏和武田提前亮出诚意,自降身价。武田从22000元/50 毫克降价至15620元/50 毫克。罗氏将100mg的恩曲妥珠单抗从近2万元降到8500元以下,160mg从2.7万多元降到1.3万多元,降幅超过55%。
荣昌生物的韦迪单抗是唯一国产ADC 续约成功。在上市当年的2021年就被纳入医保目录,单价下降了71.85%。同时,荣昌生物与Seagen公司签订了维迪单抗的全球独家许可协议,首付2亿美元,里程碑付款24亿美元,该许可协议标志着荣昌生物开始从一家国内生物制药公司向全球生物制药公司转型的一项重大里程碑,也为其ADC产品的海外销售铺平了道路。

对于已经连续奋战三年的 CAR-T 疗法,今年阿基仑赛、瑞基奥仑赛两者均成功进入初审目录,不过仍旧未出现在最终目录中,这样的结局也在意料之内。
国家医保局曾表示,一些价格较为昂贵的药品通过了初步形式审查,仅表示该药品符合申报条件,获得了进入下一个环节的资格。这类药品最终能否进入国家医保药品目录,还需要进行包括经济性在内多方位严格评审,通过评审的独家药品要经过谈判、非独家药品要经过竞价,只有谈判或竞价成功才能被纳入目录。


找产品
招代理商
找工作
查数据




