2011年是非处方药(以下简称OTC)市场划时代的一年,全球增长率已经超越了处方药。尽管目前在中国市场其增速仍然低于处方药,但态势可喜。
OTC的迅猛发展很大一部分应归功于零售药店市场的扩张,尤其是连锁药店的增长。如果按照不同的销售渠道及地域划分,2011年大约60%的OTC都集中在地级市以上的零售渠道和大医院。
势头稳健
放眼全球,OTC市场非常坚挺,即使在金融危机之后,OTC也呈现逆势增长,超越整体医药市场和处方药市场。(参见图表1)

尽管以美日欧为代表的发达国家在OTC 市场中的份额过半, 但增速的贡献不到15%, 其主要发展主要集中在包括东南亚、中国、中东欧和拉美在内的新兴国家和地区。(参见下页图表2)

驱动整个中国OTC市场发展的因素主要如下:
首先,自我药疗观念的普及和接受程度提高。近年来,随着健康教育的发展和普及,中国人民的保健意识不断增强,这点在保健品和营养品的迅速增长方面体现的尤为明显。
其次,中国的城市化进程。住房和城乡建设部《中国城市发展报告》显示,2010年中国的城市化率达到50%~55%,意味着过去只能在诊所接受治疗的农村地区人民,现在可以进入零售药店购买药物。
再次,人口老龄化。国家相关统计数据显示,2010年中国老年人口约为1.74亿,不仅处于“未富先老”的状态,而且慢性病的发病率(如心脑血管疾病、糖尿病等)也随之提高。
最后,零售药店的扩张。零售药店近年来的快速扩张很大程度上提高了非处方药的可及性。
连锁终端品牌化
2011年,IMS对全国287个地级及以上城市的药店进行了普查(仅限于药品与保健品等相关产品,不包含药店渠道销售的食品粮油类产品),结果显示,零售药店渠道的连锁化趋势非常明显, 大中城市尤甚。而从整体表现来看,连锁药店以52%的店数占比,贡献了75%的销售额,大中城市甚至高达85%。因此,连锁药店的规模效应令其本身也作为一个大品牌走向更广阔的市场。(参见图表3)

集中度差异化
相关分析显示,在这287个地级市销售额约900亿人民币的药店零售渠道,过半数的销售均由非处方药和保健品来带动。
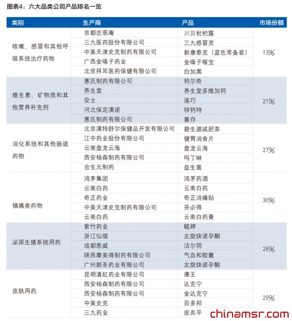
其中,在OTC和保健品类别里,78%的销售贡献都来自于六大品类:1)咳嗽、感冒和其他呼吸系统治疗药物;
2)维生素、矿物质和其他营养补充剂;
3)消化系统和其他肠道药物;
4)镇痛类药物;
5)泌尿生殖系统用药;
6)皮肤用药。
然而,全国零售药店市场六大类产品的市场集中度存在不小的差异:占有近1/3市场份额的咳嗽感冒类药物的集中度相对低,而镇痛类、泌尿生殖系统和皮肤用药的集中度更高。(参见下页图表4)

从销售方面看,市场集中度的差异更为显著。全国药店零售渠道中, OTC本土制药企业销售额占八成多, 而跨国(含合资)企业的销售主要集中在大城市。排名前20的厂商中,优势差距较小,市场较为分散,与全国总体走向保持一致,前20的企业多为本土制药企业。
大健康概念
“大健康”,是近年来为人们所越来越关注的理念,它是根据时代发展、社会需求与疾病谱的改变,提出的一种全局的理念。围绕着人的衣食住行以及人的生老病死,关注各类影响健康的危险因素和误区,提倡自我健康管理,是在对生命全过程全面呵护的理念指导下提出来的。众所周知,制药行业是和大健康理念最为相关的行业。
不得不说,保健品的崛起与大健康理念的兴起是密不可分的。以钙产品为例,钙类OTC产品占53%的市场, 但是增速却仅为钙保健品增速(17%)的一半左右;同时,钙保健品的价格比市场均价要高出四成多,而且在钙市场销售前20名的企业中,保健品生产商的销售额增长也要高于市场平均水平。(参见图表5)

保健品市场发展的原因主要有以下几点:
1.随着民众生活水平的提高,对生活品质的要求也会提高。从国外经验来看,当人均GDP超过3000美元的时候,膳食营养补充剂行业就会爆发。同时,经过近20年的健康教育,人们健康意识也在不断提高。
2.处于亚健康的人群不断壮大。中国人民尤其是白领阶层,生活、工作的节奏不断加快,给人们生理和心理机能带来巨大冲击。
3.国家政策影响。近几年来,国家陆续出台《营养改善工作管理办法》、《医学科技发展“十二五”规划》、《食品工业“十二五”发展规划》等政策。另外,国家下一步将重点推动研发和生产优质蛋白食品、膳食纤维食品、新功能保健食品等。这一来自官方的推动势必将促进整个营养产业的健康发展,为健康产业发展的注入新的动力,同时也提供了机制性保障。
4.人口老龄化影响。据预测,到2015年,中国的老年人口总数将达到4.2亿。
目前,我国保健品行业的门槛过低,低水平重复的现象很严重,面临着种种问题:原料及配方中非法添加药物;对劣质保健食品查处、不能做到令行禁止;与药品混淆经营,夸大产品功效,误导消费者;整体信誉不高;市场发育不足;对自主创新知识产权投入不足。
种种迹象表明,真正要和发达国家水平看齐,我们的发展之路依然漫长。


找产品
招代理商
找工作
查数据




